GM Service Manual Online
For 1990-2009 cars only
Makes
🢒
Chevrolet
🢒
1998
🢒
Chevy C Pickup - 2WD
🢒
Body and Accessories
🢒
Doors
🢒 Power Window Schematics
Figure
1:
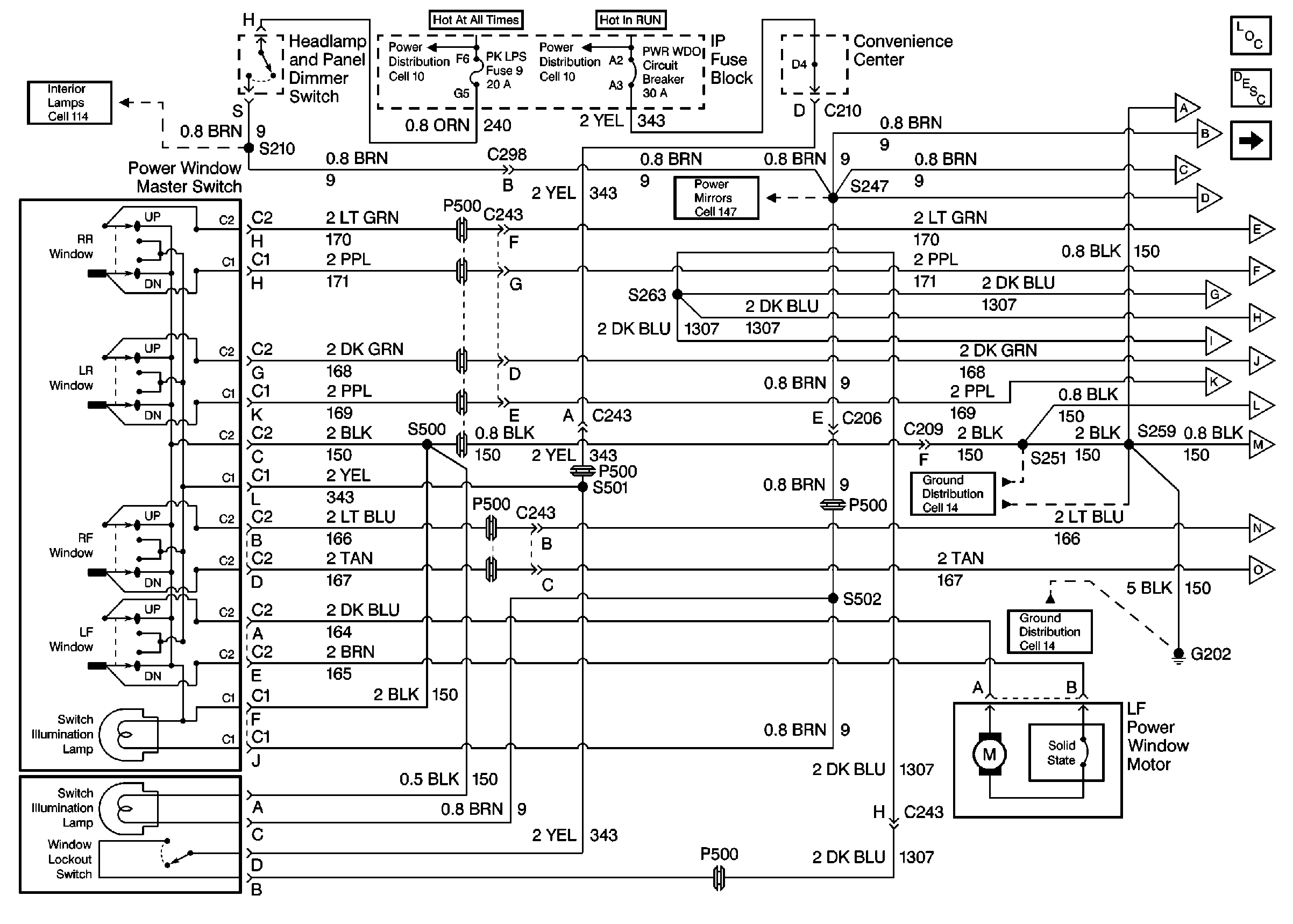
Cell 120: PK LPS Fuse, PWR WDO Circuit Breaker, Power Window Master Switch, Left Front Motor, G202 (Crew Cab/Suburban/Utility))
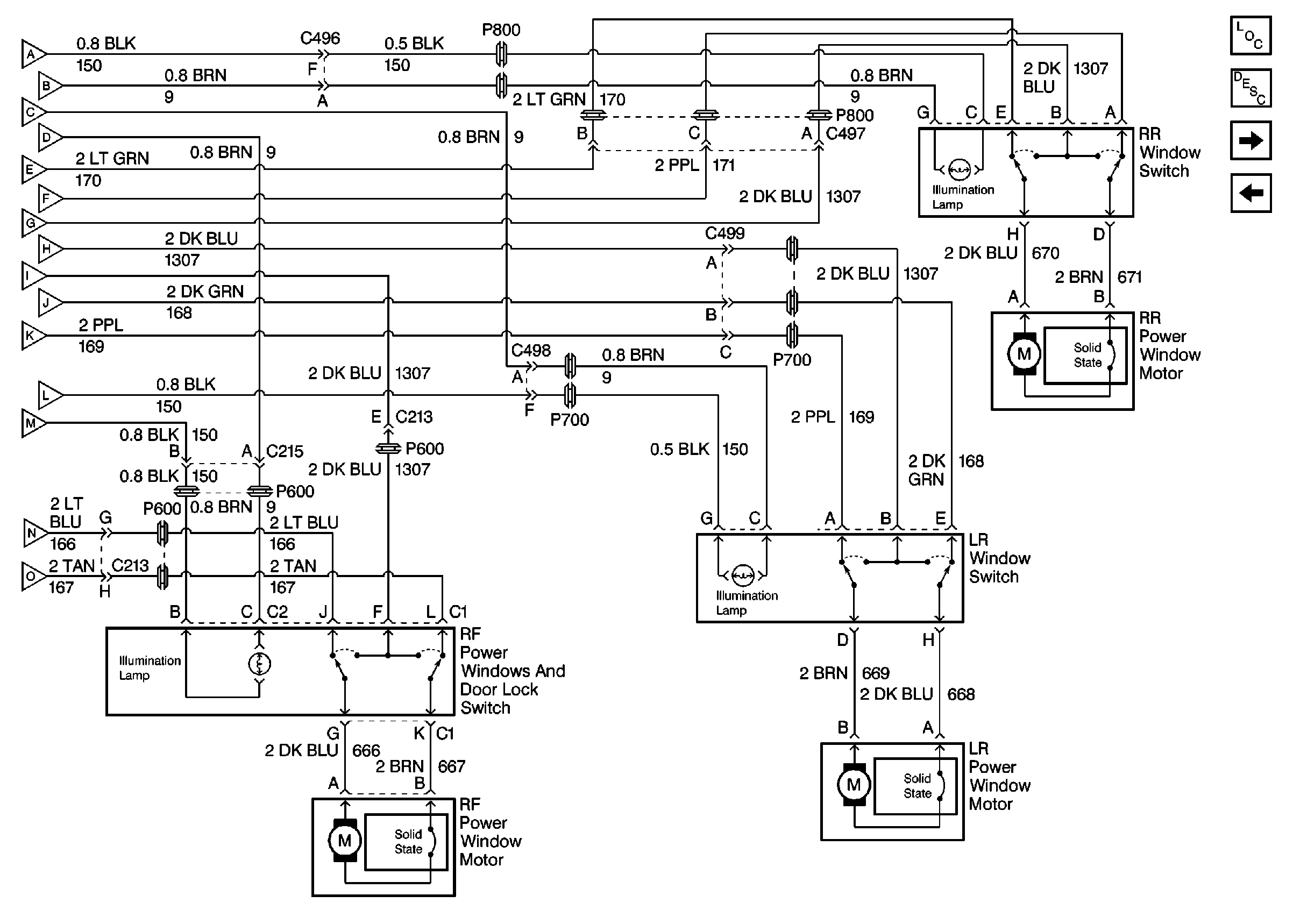
Cell 120: Right Front Power Windows and Door Lock Switch, Window Motor; ReAR Switches and Motors
Ground Distribution Schematics
Ground Distribution Schematics
Outside Rearview Mirror Schematics
Power Distribution Schematics
Power Distribution Schematics
Interior Lights Schematics
Power Door Systems Components
Power Windows Circuit Description
Cell 120: Right Front Power Windows and Door Lock Switch, Window Motor; ReAR Switches and Motors
Cell 120: Right Front Power Windows and Door Lock Switch, Window Motor; ReAR Switches and Motors
Cell 120: Right Front Power Windows and Door Lock Switch, Window Motor; ReAR Switches and Motors
Cell 120: Right Front Power Windows and Door Lock Switch, Window Motor; ReAR Switches and Motors
Cell 120: Right Front Power Windows and Door Lock Switch, Window Motor; ReAR Switches and Motors
Cell 120: Right Front Power Windows and Door Lock Switch, Window Motor; ReAR Switches and Motors
Cell 120: Right Front Power Windows and Door Lock Switch, Window Motor; ReAR Switches and Motors
Figure
2:
Cell 120: Right Front Power Windows and Door Lock Switch, Window Motor; Rear Switches and Motors
Cell 120: PK LPS Fuse, PWR WDO Circuit Breaker, Power Window Switches and Motors, G202
Cell 120: PK LPS Fuse, PWR WDO Circuit Breaker, Power Window Master SwITch, Left Front Motor, G202 (Crew Cab/Suburban/Utility))
Cell 120: PK LPS Fuse, PWR WDO Circuit Breaker, Power Window Master SwITch, Left Front Motor, G202 (Crew Cab/Suburban/Utility))
Cell 120: PK LPS Fuse, PWR WDO Circuit Breaker, Power Window Master SwITch, Left Front Motor, G202 (Crew Cab/Suburban/Utility))
Power Door Systems Components
Power Windows Circuit Description
Figure
3:
Cell 120: PK LPS Fuse, PWR WDO Circuit Breaker, Power Window Switches and Motors, G202
Cell 120: Right Front Power Windows and Door Lock Switch, Window Motor; ReAR Switches and Motors
Ground Distribution Schematics
Ground Distribution Schematics
Ground Distribution Schematics
Power Door Systems Components
Power Windows Circuit Description
Power Distribution Schematics
Interior Lights Schematics
Interior Lights Schematics
Power Distribution Schematics