GM Service Manual Online
For 1990-2009 cars only
Figure 1:

Driver Door Module (DDM) Power, Ground, Serial Data, and References 1 of 2


Object Number: 1570470  Size: FS
Master Electrical Component List
Control Module References
Driver Door Module (DDM) References - 2 of 2
AUX PWR, AUX PWR 2, DDM, ECC/TCM, ECM B, LBEC 2, LCKS, PCM B, PDM and TCM B Fuses
BLWR, HAZRD, HVAC/ECAS, LBEC 1, RR DEFOG, RR HVAC, TBC 2A, TBC 2B, and TBC 2C Fuses and LT DOOR Circuit Breaker
Power, Ground, DLC, and Splice Pack SP205
Switches and Front Door Actuators (YE9)
Left Doors
Interior Lamps - 2 of 2
Door Jamb Switches (YE9/Y91)
Exterior Illumination Lamp
Turn Signals - GMC
Heated Seat Controls (AN3)
Power, Ground, Serial Data, and Seat Controls
Relays and Switches (Except YE9)
Turn Signals - Chevrolet
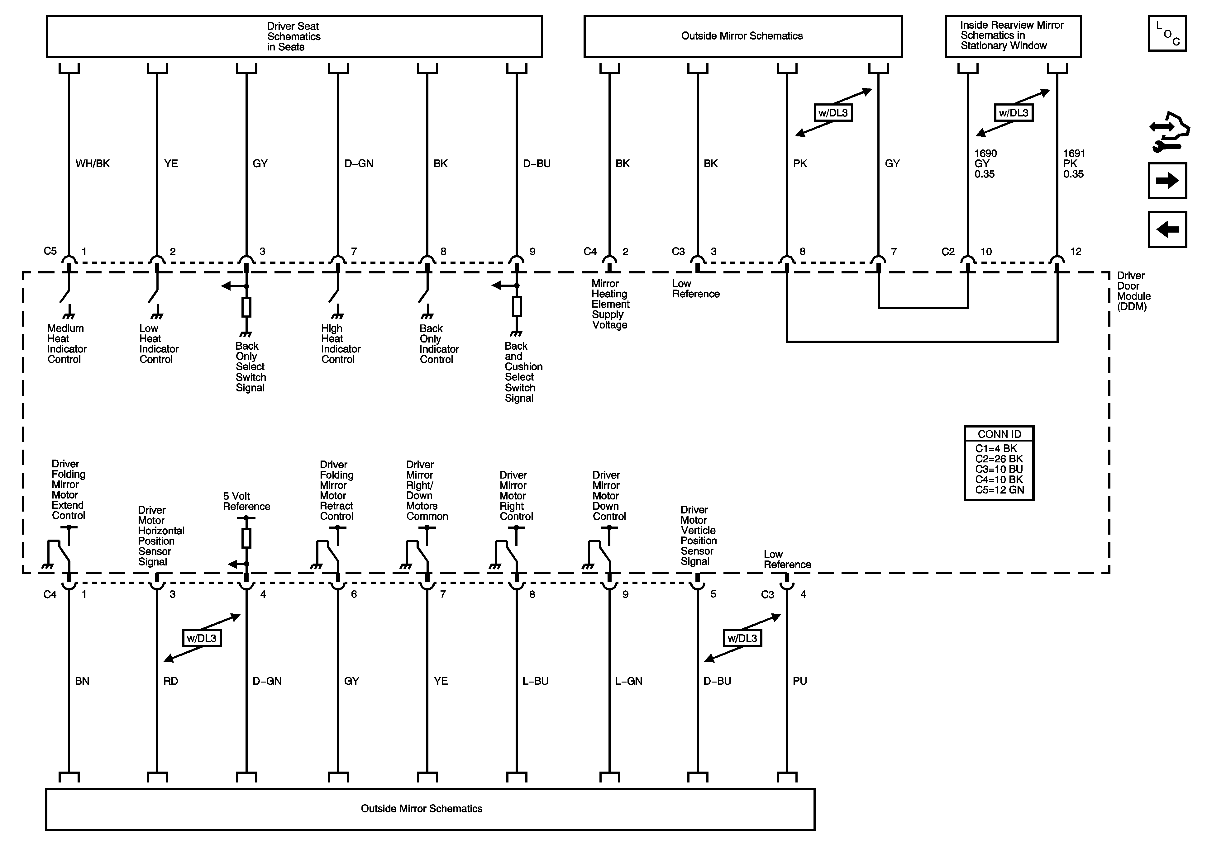
Figure 2:

Driver Door Module (DDM) References 2 of 2


Object Number: 1570473  Size: FS
Master Electrical Component List
Control Module References
Passenger Door Module (PDM) Power, Ground, Serial Data, and References - 1 of 2
Driver Door Module (DDM) Power, Ground, Serial Data, and References - 1 of 2
Heated Seat Controls (AN3)
Outside Mirror
Inside Rearview Mirror (ISRVM)
Outside Mirror
Figure 3:

Passenger Door Module (PDM) Power, Ground, Serial Data, and References 1 of 2


Object Number: 1570475  Size: FS
Master Electrical Component List
Control Module References
Passenger Door Module (PDM) References - 2 of 2
Driver Door Module (DDM) References - 2 of 2
AUX PWR, AUX PWR 2, DDM, ECC/TCM, ECM B, LBEC 2, LCKS, PCM B, PDM and TCM B Fuses
ABS, AUX HTR PMP, ESCM, HCM-B, MBEC1, RTD, STUD 1, STUD 2, TRANS PUMP, and VSES/ECAS Fuses and RT DOOR and SEAT Circuit Breakers
ABS, AUX HTR PMP, ESCM, HCM-B, MBEC1, RTD, STUD 1, STUD 2, TRANS PUMP, and VSES/ECAS Fuses and RT DOOR and SEAT Circuit Breakers
Right Doors
Switches and Front Door Actuators (YE9)
Interior Lamps - 2 of 2
Power, Ground, DLC, and Splice Pack SP205
Relays and Switches (Except YE9)
Turn Signals - GMC
Turn Signals - Chevrolet
Door Jamb Switches (YE9/Y91)
Exterior Illumination Lamp
Figure 4:

Passenger Door Module (PDM) References 2 of 2


Object Number: 1570480  Size: FS
Master Electrical Component List
Control Module References
Passenger Door Module (PDM) Power, Ground, Serial Data, and References - 1 of 2
Outside Mirror
Heated Seat Controls
Outside Mirror