GM Service Manual Online
For 1990-2009 cars only
Figure 1:

Cell 110: Exterior Lights Fuses


Object Number: 343727  Size: FS
Lighting Systems Components
Exterior Lights Circuit Description
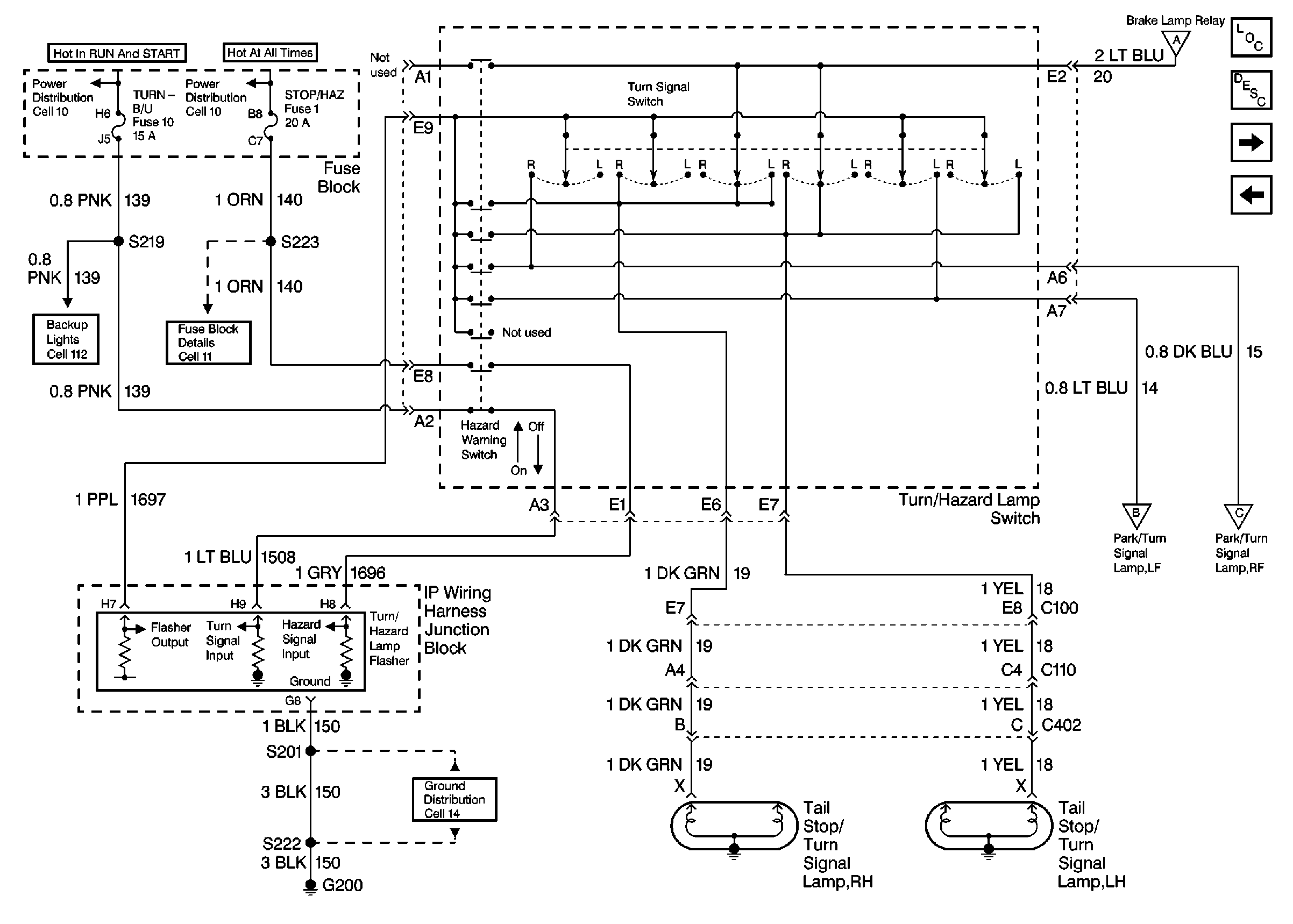
Cell 110: Turn/Hazard Lamp Switch
Cell 10: Battery, Starter, Junction Block
Cell 10: Fuse Block, Headlamp Switch
Cell 11: ILLUM, RADIO BATT, CIG LTR, AUX PWR, and STOP HZRD fuses, PWR ACCY 1 CKT BRKR
Cell 110: Turn/Hazard Lamp Switch
Cell 14: G104
Cell 57: Power Brake Booster Pump
Cell 20: Accelerator Pedal Position Sensor and Cruise Control
Figure 2:

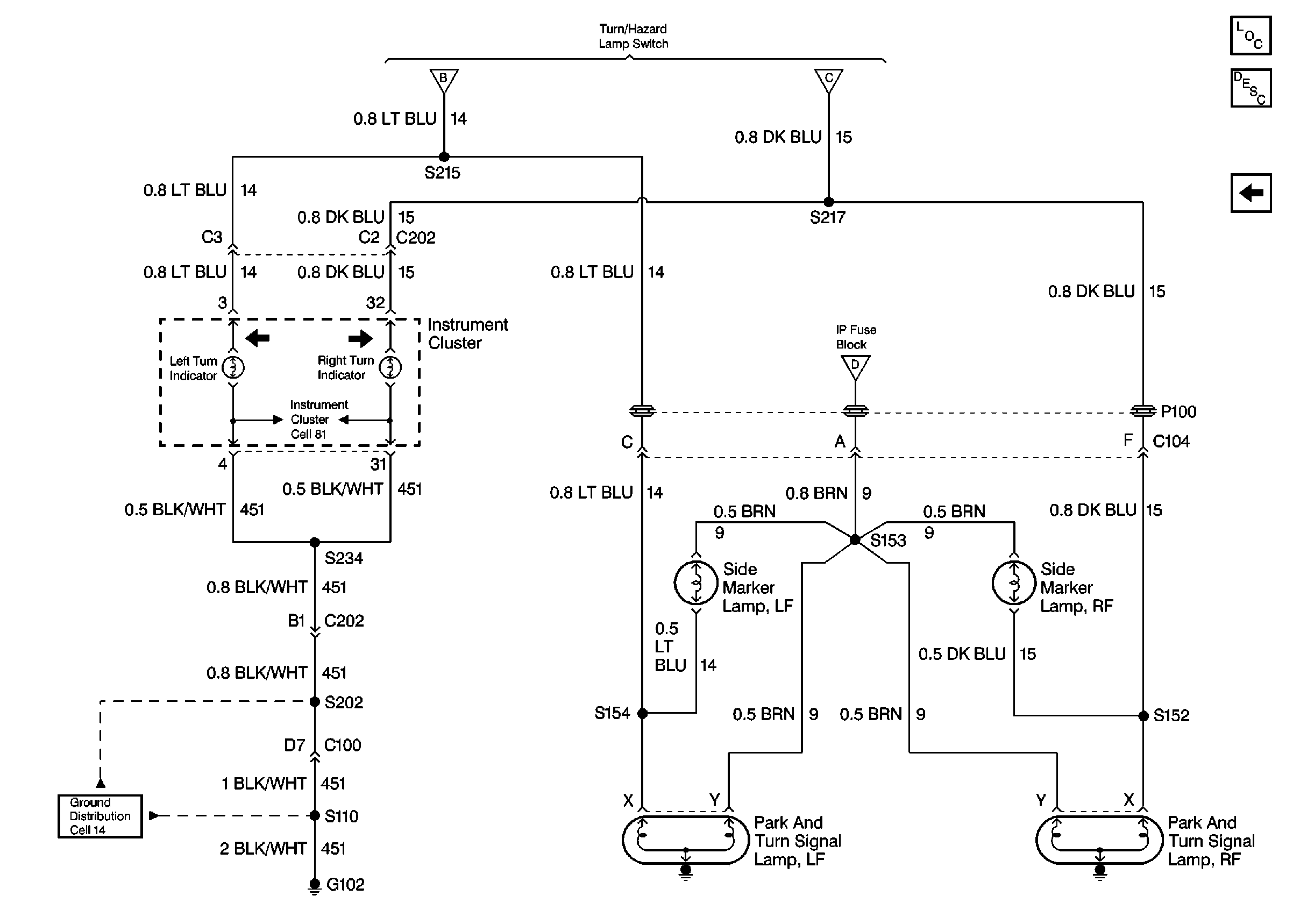
Cell 110: Turn/Hazard Lamp Switch


Object Number: 343732  Size: FS
Lighting Systems Components
Exterior Lights Circuit Description
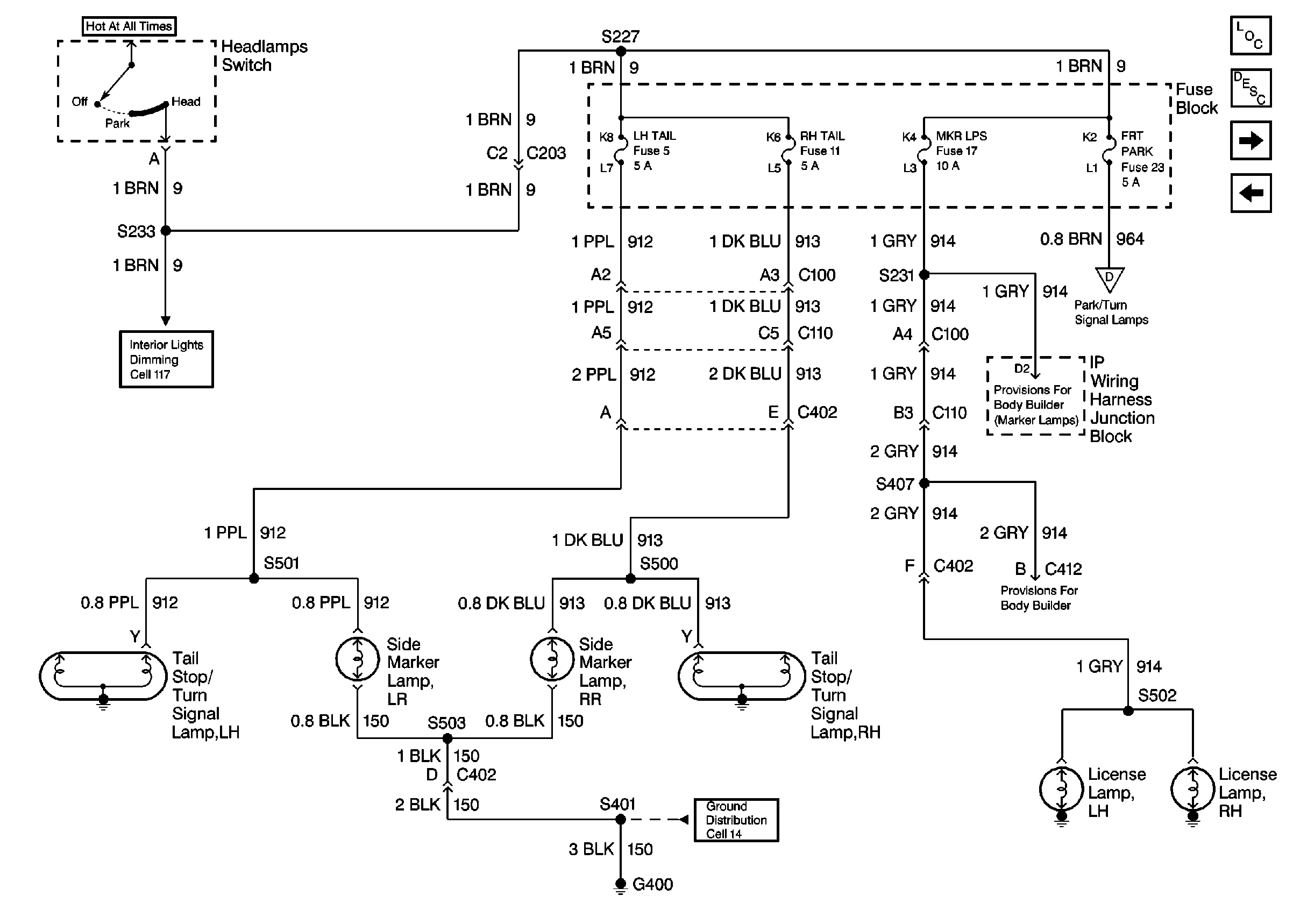
Cell 110: Rear Lamps
Cell 110: Exterior Lights Fuses
Cell 10: Junction Block
Cell 10: Fuse Block, Headlamp Switch
Cell 110: Exterior Lights Fuses
Cell 102: Headlamps and Headlamps Dimmer Switch
Cell 11: ILLUM, RADIO BATT, CIG LTR, AUX PWR, and STOP HZRD fuses, PWR ACCY 1 CKT BRKR
Cell 110: Forward Lamps
Cell 110: Forward Lamps
Cell 14: G200
Figure 3:

Cell 110: Rear Lamps


Object Number: 343736  Size: FS
Lighting Systems Components
Exterior Lights Circuit Description
Cell 110: Forward Lamps
Cell 110: Turn/Hazard Lamp Switch
Cell 117
Cell 110: Forward Lamps
Cell 14: G300 and G400
Figure 4:

Cell 110: Forward Lamps


Object Number: 343734  Size: FS
Lighting Systems Components
Exterior Lights Circuit Description
Cell 110: Rear Lamps
Cell 110: Turn/Hazard Lamp Switch
Cell 110: Turn/Hazard Lamp Switch
Cell 81: Indicators and Illumination Lamps
Cell 110: Rear Lamps
Cell 14: G102