GM Service Manual Online
For 1990-2009 cars only
Makes
🢒
Chevrolet
🢒
2004
🢒
Colorado Pickup - 2WD
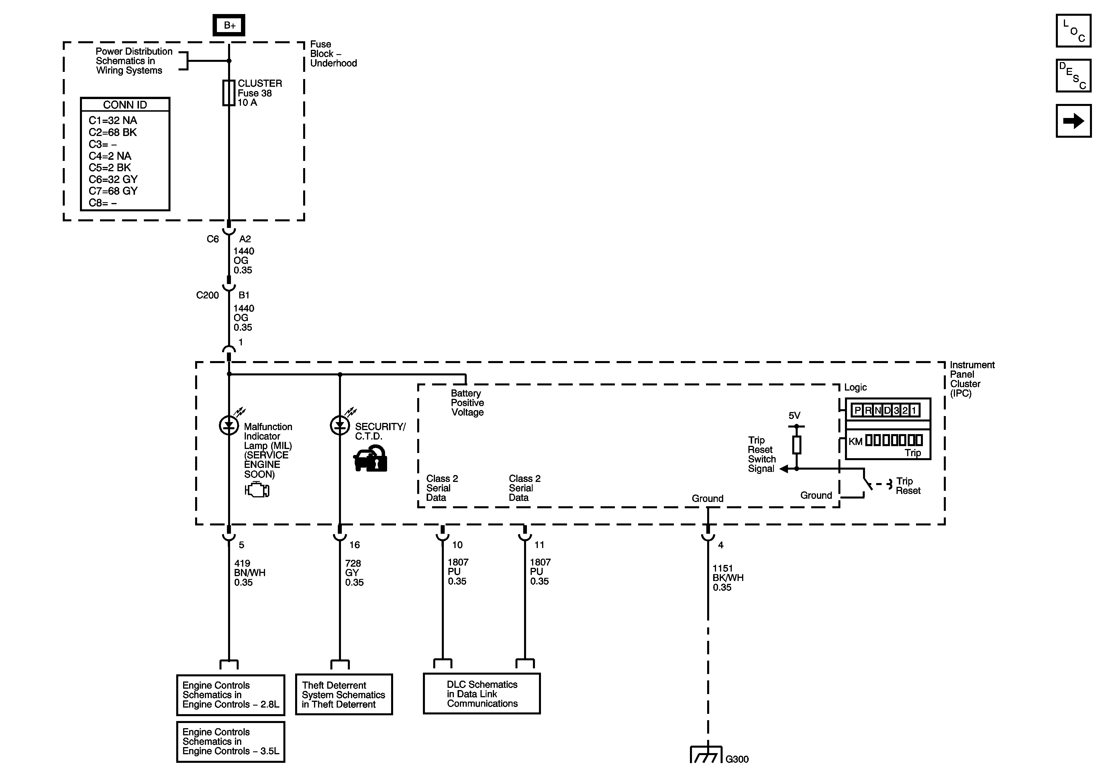
🢒 Power, Ground, Serial Data, MIL, and Security
Power, Ground, Serial Data, MIL, and Security
Power, Ground, Serial Data, MIL, and Security
Master Electrical Component List
Horns System Description and Operation
Gages
B+ Bus - Underhood Fuse Block
Power, Ground, MIL, and DLC
Power, Ground, MIL, and DLC
Vehicle Theft Deterrent
Data Link Connector (DLC) Schematics
G300, G301, and G302