GM Service Manual Online
For 1990-2009 cars only
Makes
🢒
Chevrolet
🢒
2000
🢒
Corvette
🢒
Body and Accessories
🢒
Lighting Systems
🢒 Headlight Doors Schematics
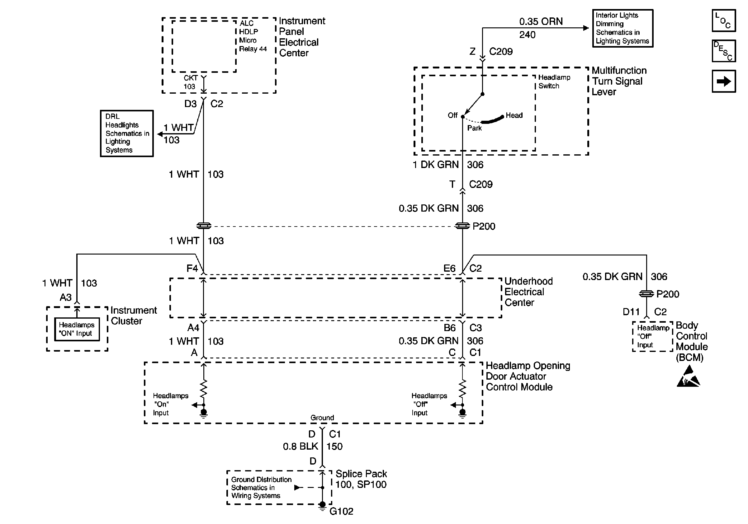
Figure
1:
Power and Ground
Lighting Systems Components
Headlight Doors Circuit Description
Headlamp Door Control
Ground Distribution Schematics
Handling ESD Sensitive Parts Notice
Headlights/Daytime Running Lights (DRL) Schematics
Interior Lights Dimming Schematics
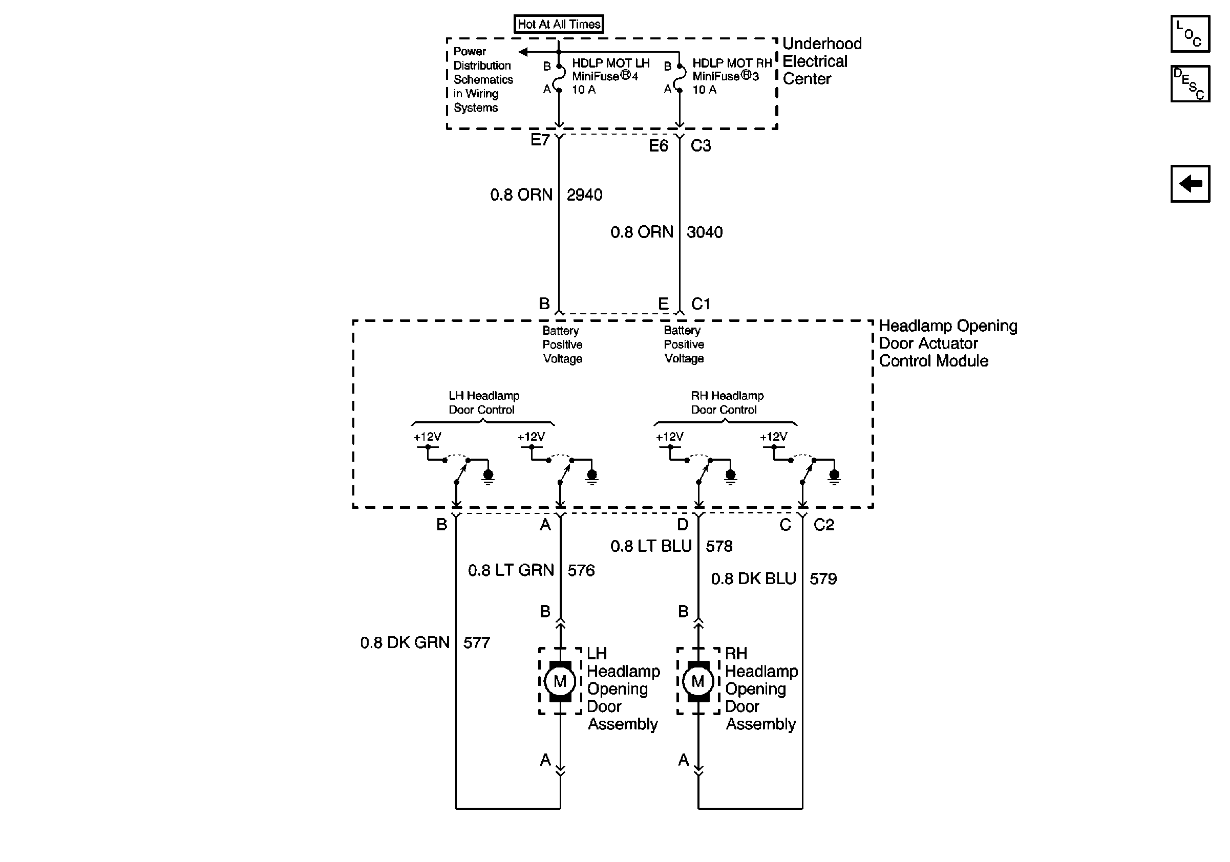
Figure
2:
Headlamp Door Control
Lighting Systems Components
Headlight Doors Circuit Description
Power and Ground
Power Distribution Schematics