GM Service Manual Online
For 1990-2009 cars only
Figure 1:

Blower Controls


Object Number: 687423  Size: FS
Master Electrical Component List
Air Temperature Description and Operation
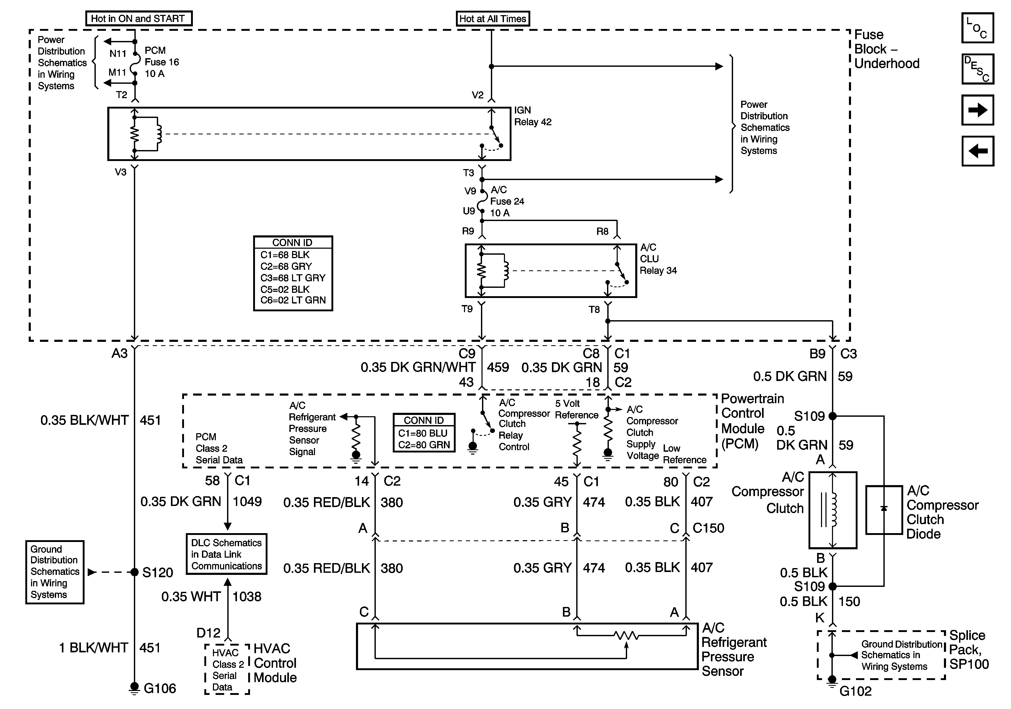
CompressorControls
Fuse Block-I/P Bussing (1 of 2)
Star Connectors
Fuse Block-I/P Bussing (1 of 2)
G202
Figure 2:

Compressor Controls


Object Number: 1221313  Size: FS
Master Electrical Component List
Air Temperature Description and Operation
Air Deliv/TempControl Power,Ground and DLC
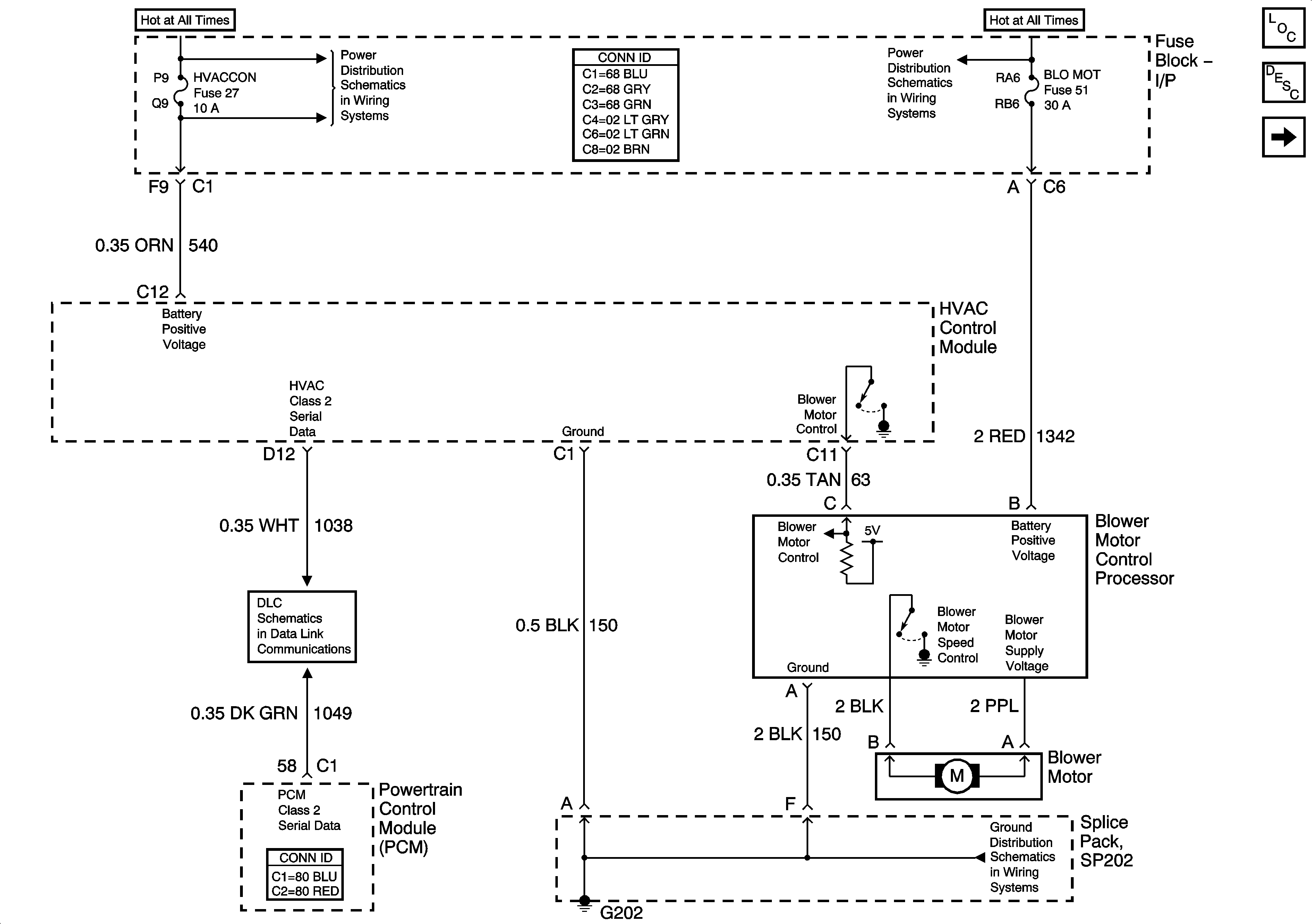
BlowerControls
Fuse Block-Underhood Fuses 14, 13, 16, 15, 5 and Relays 43, 44, 35 and 42
G106 and G105
Star Connectors
Fuse Block-Underhood Bussing (2 of 2)
G101 and G102
Figure 3:

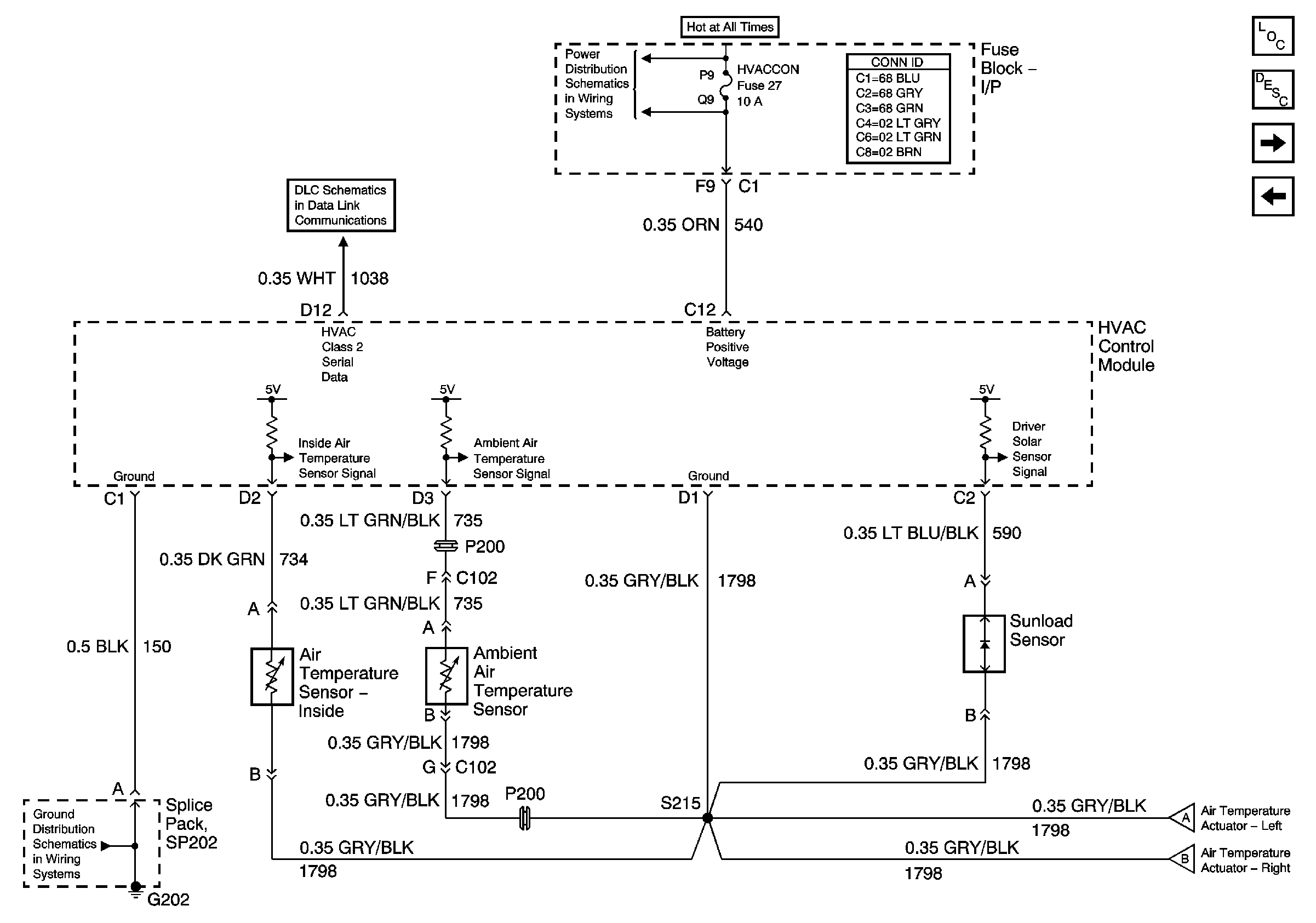
Air Delivery/Temperature Controls - Power, Ground and DLC


Object Number: 687500  Size: FS
Master Electrical Component List
Air Temperature Description and Operation
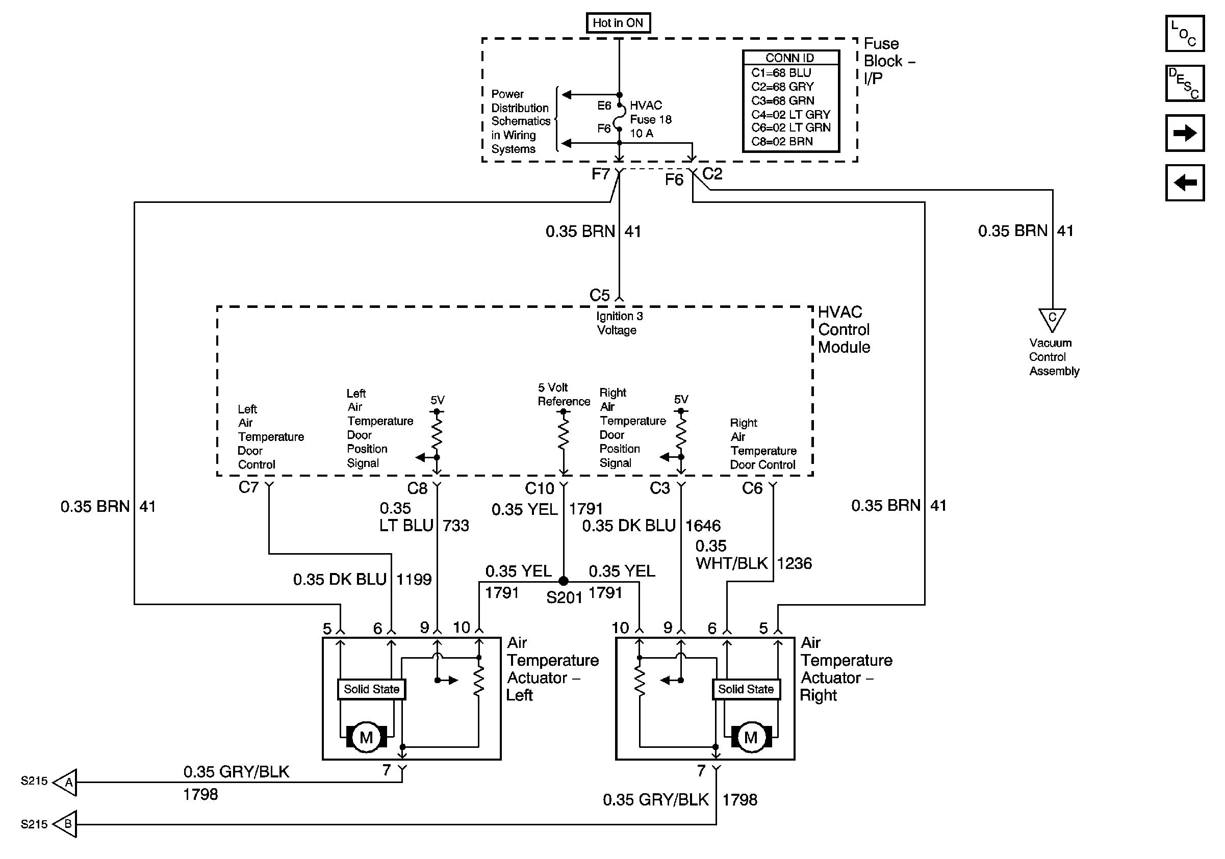
Air Deliv/TempControl Actuator Controls
CompressorControls
Star Connectors
G202
Fuse Block-I/P Bussing (1 of 2)
Air Deliv/TempControl Actuator Controls
Air Deliv/TempControl Actuator Controls
Figure 4:

Air Delivery/Temperature Controls - Actuator Control


Object Number: 687533  Size: FS
Master Electrical Component List
Air Temperature Description and Operation
Air Delivery/Temperature Control Actuator Controls
Air Deliv/TempControl Power,Ground and DLC
Air Deliv/TempControl Power,Ground and DLC
Air Deliv/TempControl Power,Ground and DLC
Fuse Block-I/P Fuses 50, 14, 21, 22, 18 and Relay 44
Air Delivery/Temperature Control Actuator Controls
Figure 5:

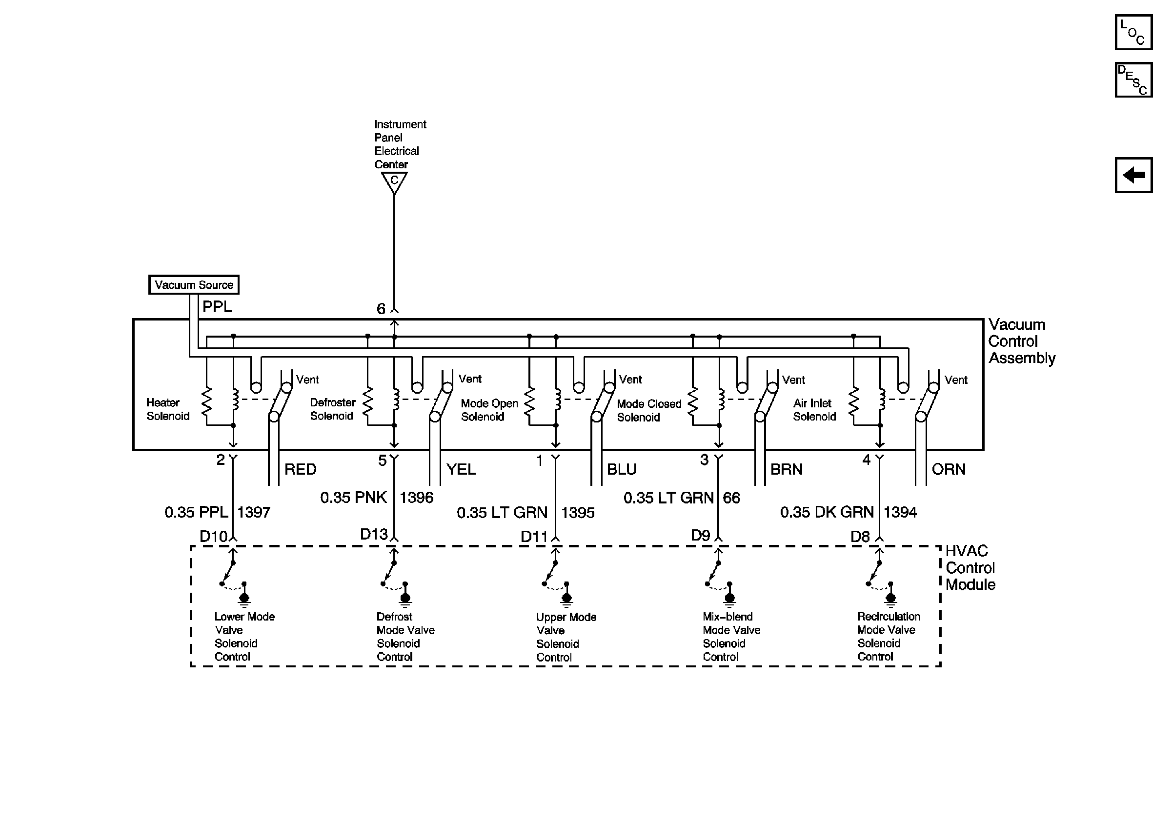
Air Delivery/Temperature Controls - Solenoid Control


Object Number: 687535  Size: FS
Master Electrical Component List
Air Delivery Description and Operation
Air Delivery/Temperature Controls (Vacuum Control)
Air Deliv/TempControl Actuator Controls
Air Deliv/TempControl Actuator Controls