GM Service Manual Online
For 1990-2009 cars only
Makes
🢒
Chevrolet
🢒
2007
🢒
Epica
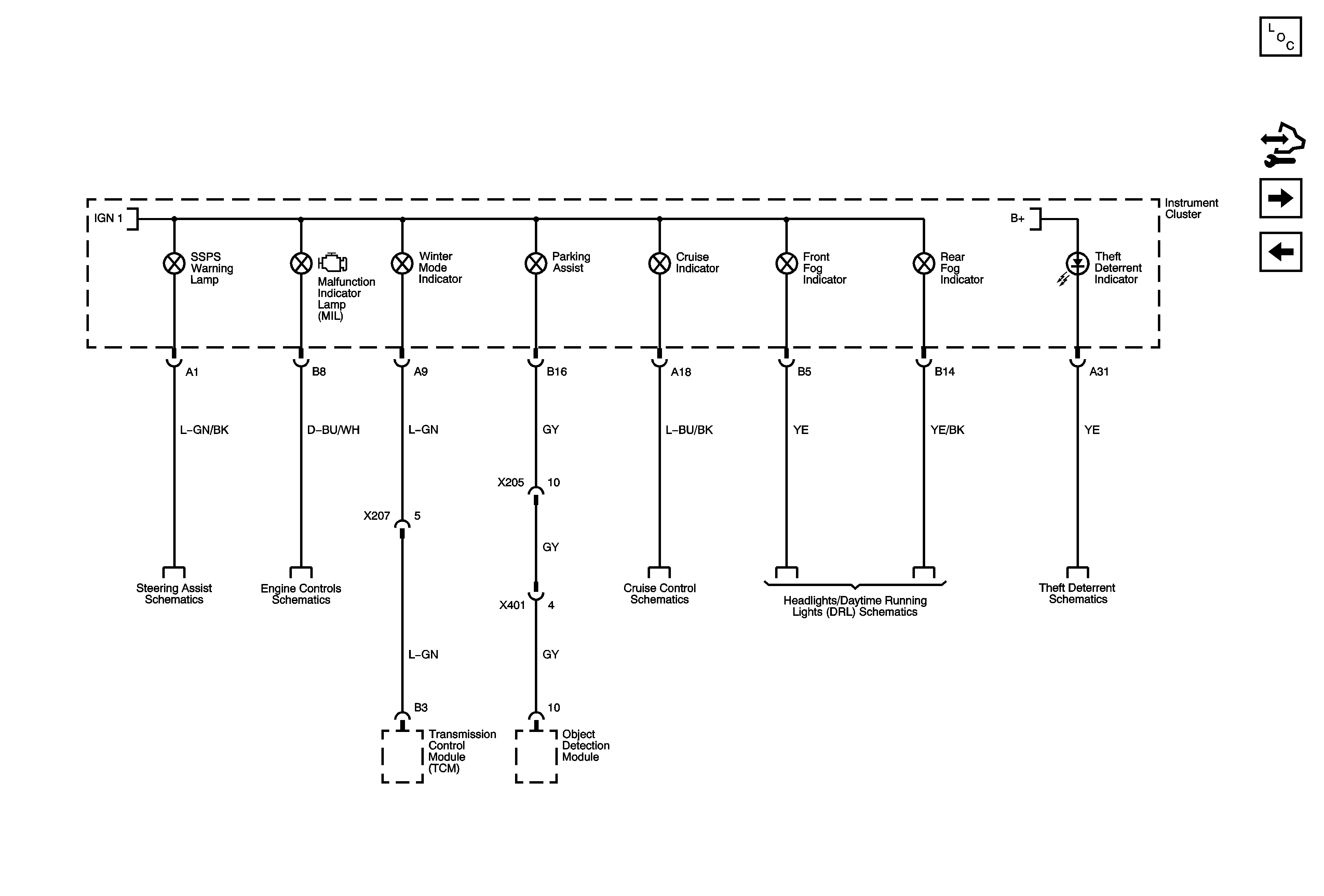
🢒 MIL, Speed Sensitive Steering, Winter Mode, Parking Assist, Cruise, Fog, Theft Deterrent Indicators
MIL, Speed Sensitive Steering, Winter Mode, Parking Assist, Cruise, Fog, Theft Deterrent Indicators
Malfunction Indicator Lamp (MIL), Speed Sensitive Power Steering (SSPS), Winter Mode, Parking Assist, Cruise, Fog Theft Deterent Indicators
Master Electrical Component List
Control Module References
Illumination
Power, Ground and Gages 2.0L ITMS-6F
Steering Controls Schematics
Engine Control Module, Power and Ground, Serial Data, Malfunction Indicator Lamp
Cruise Control Schematics
Headlights/Daytime Running Lights (DRL)
Theft Deterrent System Schematics