GM Service Manual Online
For 1990-2009 cars only
Makes
🢒
Chevrolet
🢒
2008
🢒
Epica
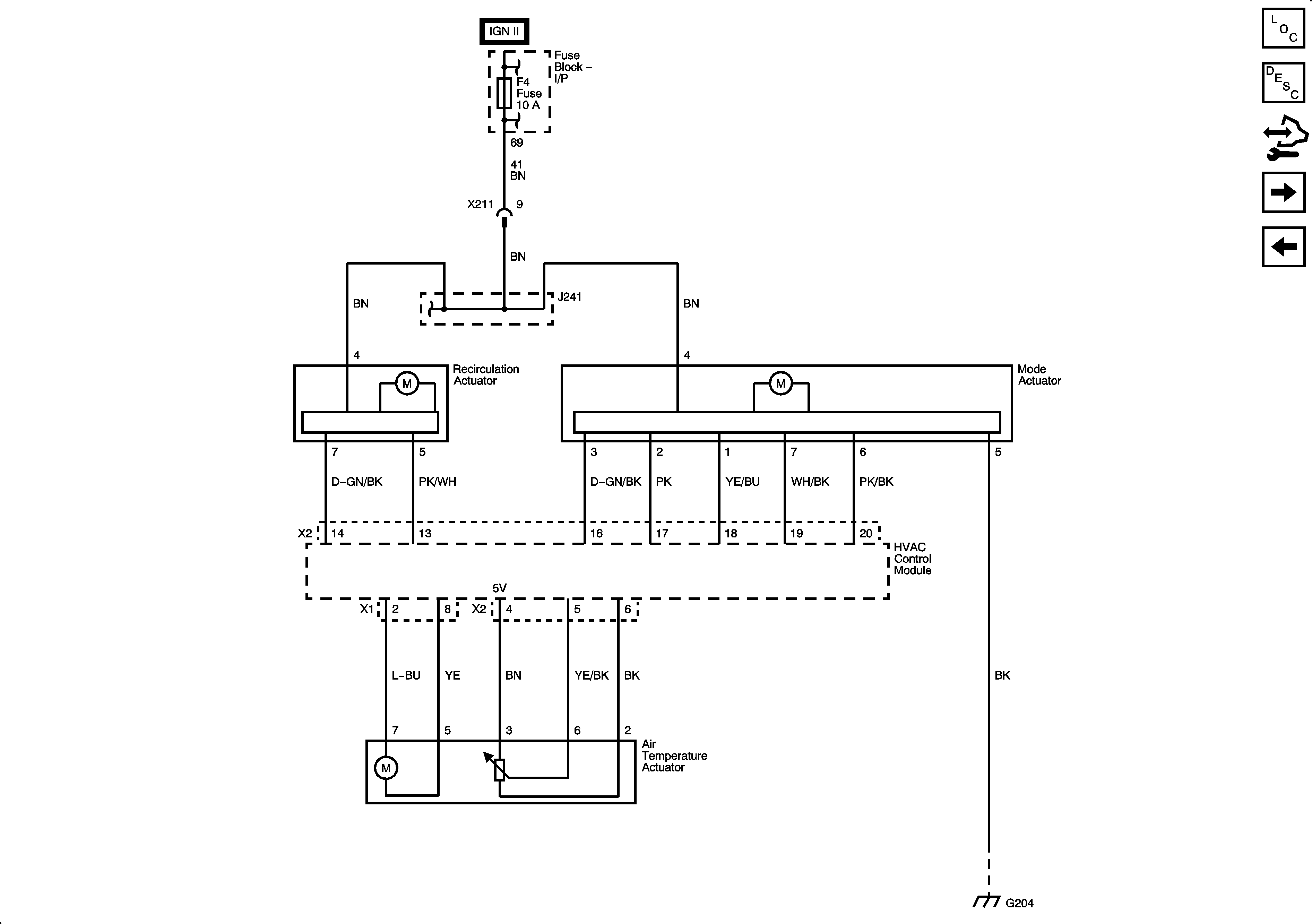
🢒 Air Delivery Actuators
Air Delivery Actuators
Air Delivery Actuators
Master Electrical Component List
Automatic HVAC Description and Operation
Control Module References
Air Temperature Sensors
Compressor Controls
Ignition Switch
Fuse Block - I/P F4, F13, F21 Fuses
Fuse Block - I/P F4, F13, F21 Fuses
G203, G204