GM Service Manual Online
For 1990-2009 cars only
Makes
🢒
Chevrolet
🢒
1998
🢒
Express
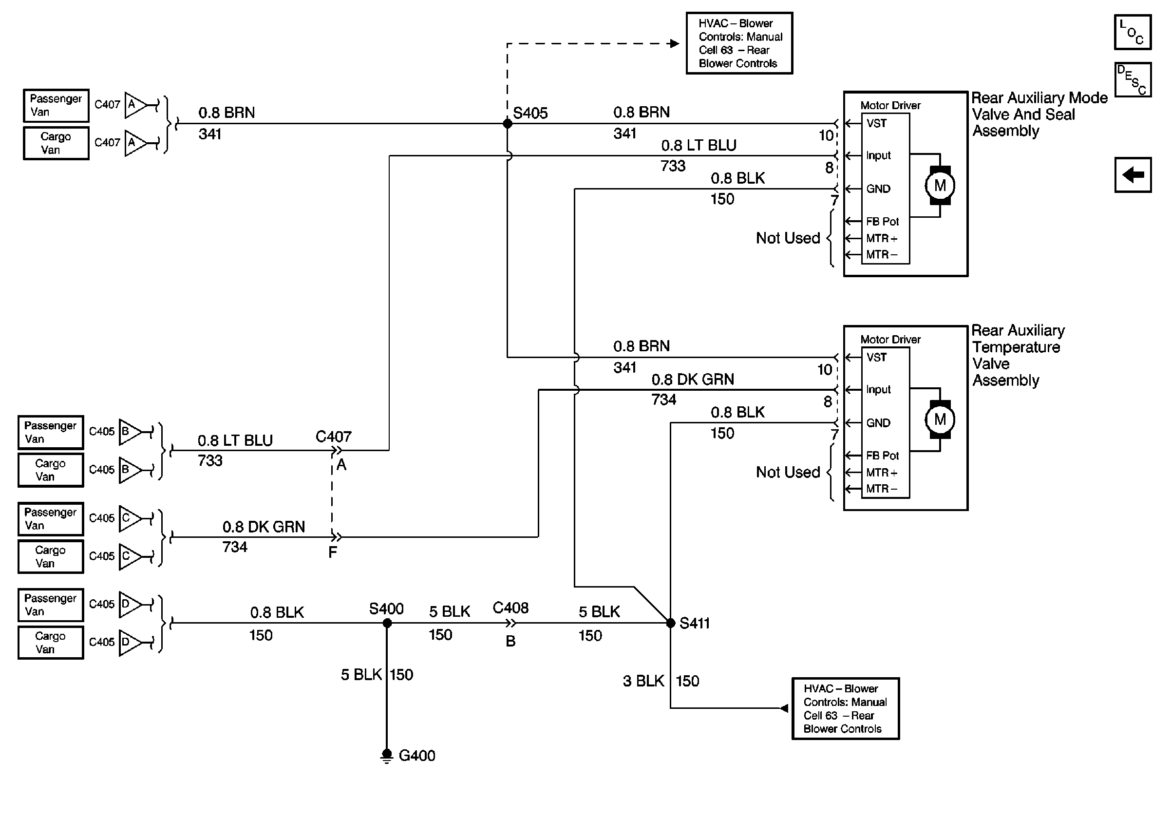
🢒 Cell 65: Rear Auxiliary Mode Valve and Seal Assembly, Rear Auxiliary Temperature Valve Assembly, G400
Cell 65: Rear Auxiliary Mode Valve and Seal Assembly, Rear Auxiliary Temperature Valve Assembly, G400
Cell 65: Rear Auxiliary Mode Valve and Seal Assembly, Rear Auxiliary Temperature Valve Assembly, G400
HVAC Components
HVAC Air Delivery/Temperature Control Circuit Description
Cell 65: RR HVAC Fuse, Front Auxiliary HVAC Control Module
Cell 65: RR HVAC Fuse, Front and Rear Auxiliary HVAC Control Modules, Heater and A/C Control Logic Module
Cell 65: RR HVAC Fuse, Front Auxiliary HVAC Control Module
Cell 65: RR HVAC Fuse, Front and Rear Auxiliary HVAC Control Modules, Heater and A/C Control Logic Module
Cell 65: RR HVAC Fuse, Front Auxiliary HVAC Control Module
Cell 65: RR HVAC Fuse, Front and Rear Auxiliary HVAC Control Modules, Heater and A/C Control Logic Module
Cell 65: RR HVAC Fuse, Front Auxiliary HVAC Control Module
Cell 65: RR HVAC Fuse, Front and Rear Auxiliary HVAC Control Modules, Heater and A/C Control Logic Module
Cell 65: RR HVAC Fuse, Front Auxiliary HVAC Control Module
Cell 63: RR BLOWER and RR HVAC Fuses, Auxiliary Blower Motor, G400
Cell 63: RR BLOWER and RR HVAC Fuses, Auxiliary Blower Motor, G400