GM Service Manual Online
For 1990-2009 cars only
Makes
🢒
Chevrolet
🢒
1998
🢒
Express
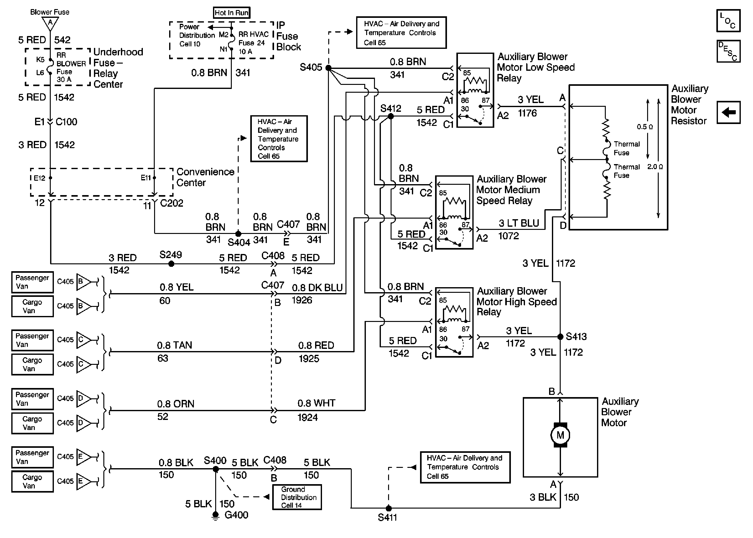
🢒 Cell 63: RR BLOWER and RR HVAC Fuses, Auxiliary Blower Motor, G400
Cell 63: RR BLOWER and RR HVAC Fuses, Auxiliary Blower Motor, G400
Cell 63: RR BLOWER and RR HVAC Fuses, Auxiliary Blower Motor, G400
HVAC Components
HVAC Blower Controls Circuit Description
Cell 63: Front Auxiliary HVAC Control Module
Cell 63: BLOWER and HTR-A/C Fuses, Blower Controls, Blower Motor, G103
Cell 10: Ignition Switch, RR BLOWER, RR HVAC, BRAKE, HTR AC, CRUISE, RADIO, WIPER, PWR WDO, TRANS, CRANK Fuses
Cell 65: Rear Auxiliary Mode Valve and Seal Assembly, Rear Auxiliary Temperature Valve Assembly, G400
Cell 65: RR HVAC Fuse, Front Auxiliary HVAC Control Module
Cell 63: Front and Rear Auxiliary HVAC Control Modules
Cell 63: Front Auxiliary HVAC Control Module
Cell 63: Front and Rear Auxiliary HVAC Control Modules
Cell 63: Front Auxiliary HVAC Control Module
Cell 63: Front and Rear Auxiliary HVAC Control Modules
Cell 63: Front Auxiliary HVAC Control Module
Cell 63: Front and Rear Auxiliary HVAC Control Modules
Cell 63: Front Auxiliary HVAC Control Module
Ground Distribution Schematics Domestic
Cell 65: Rear Auxiliary Mode Valve and Seal Assembly, Rear Auxiliary Temperature Valve Assembly, G400