GM Service Manual Online
For 1990-2009 cars only
Makes
🢒
Chevrolet
🢒
1998
🢒
Express
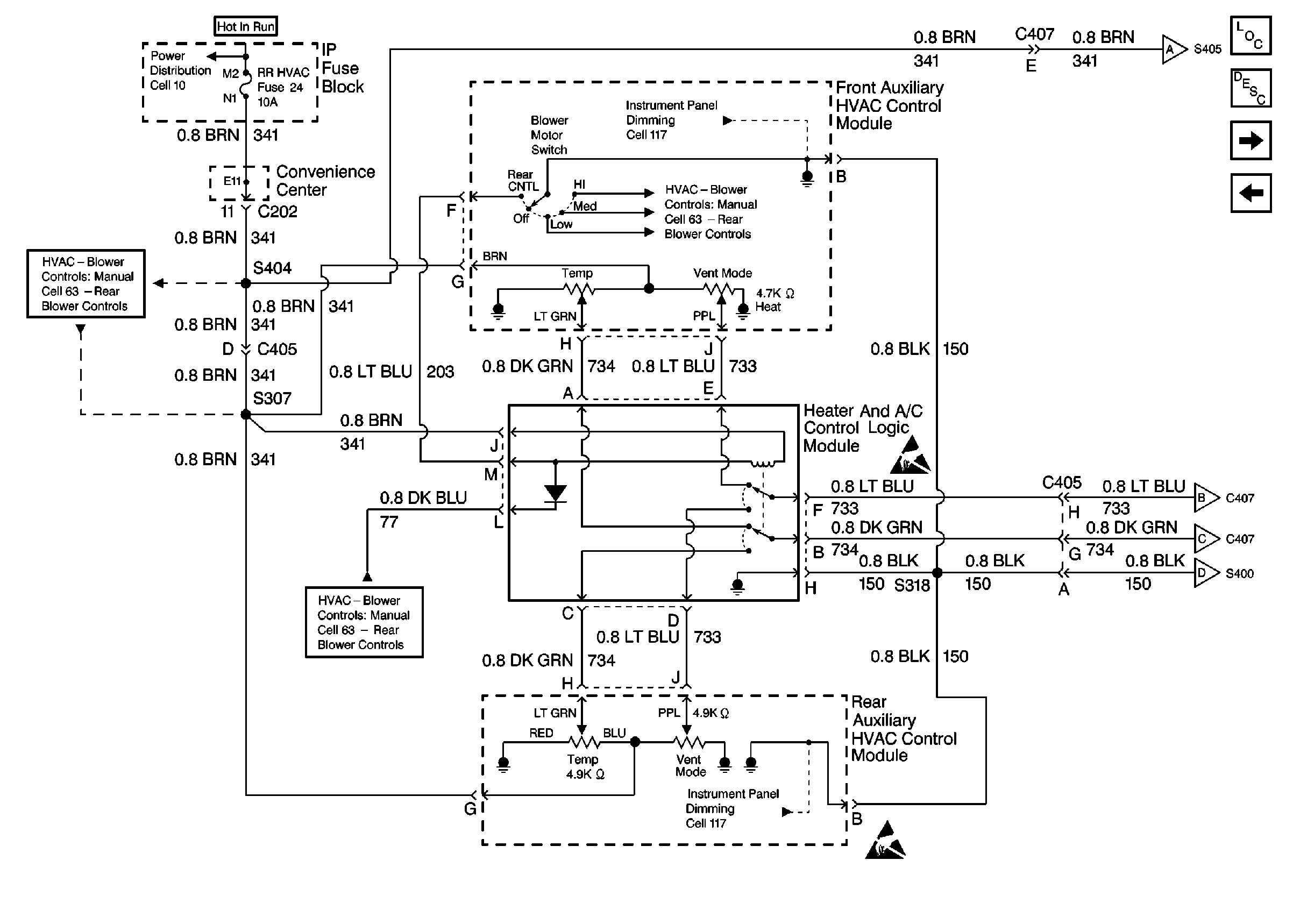
🢒 Cell 65: RR HVAC Fuse, Front and Rear Auxiliary HVAC Control Modules, Heater and A/C Control Logic Module
Cell 65: RR HVAC Fuse, Front and Rear Auxiliary HVAC Control Modules, Heater and A/C Control Logic Module
Cell 65: RR HVAC Fuse, Front and Rear Auxiliary HVAC Control Modules, Heater and A/C Control Logic Module
HVAC Components
HVAC Air Delivery/Temperature Control Circuit Description
Cell 65: RR HVAC Fuse, Front Auxiliary HVAC Control Module
Cell 65: HTR-A/C Fuse, Front Heater and A/C Controller, G201
Cell 10: Ignition Switch, RR BLOWER, RR HVAC, BRAKE, HTR AC, CRUISE, RADIO, WIPER, PWR WDO, TRANS, CRANK Fuses
Cell 63: RR BLOWER and RR HVAC Fuses, Auxiliary Blower Motor, G400
Cell 117: ILLUM and PARK LPS Fuses, G400
Cell 63: Front and Rear Auxiliary HVAC Control Modules
Handling ESD Sensitive Parts Notice
Cell 65: Rear Auxiliary Mode Valve and Seal Assembly, Rear Auxiliary Temperature Valve Assembly, G400
Cell 65: Rear Auxiliary Mode Valve and Seal Assembly, Rear Auxiliary Temperature Valve Assembly, G400
Cell 65: Rear Auxiliary Mode Valve and Seal Assembly, Rear Auxiliary Temperature Valve Assembly, G400
Cell 65: Rear Auxiliary Mode Valve and Seal Assembly, Rear Auxiliary Temperature Valve Assembly, G400
Cell 63: Front and Rear Auxiliary HVAC Control Modules
Cell 117: ILLUM and PARK LPS Fuses, G400
Handling ESD Sensitive Parts Notice