GM Service Manual Online
For 1990-2009 cars only
Makes
🢒
Chevrolet
🢒
2006
🢒
HHR
🢒 Transmission Switches, TFT, and A/T ISS Sensors
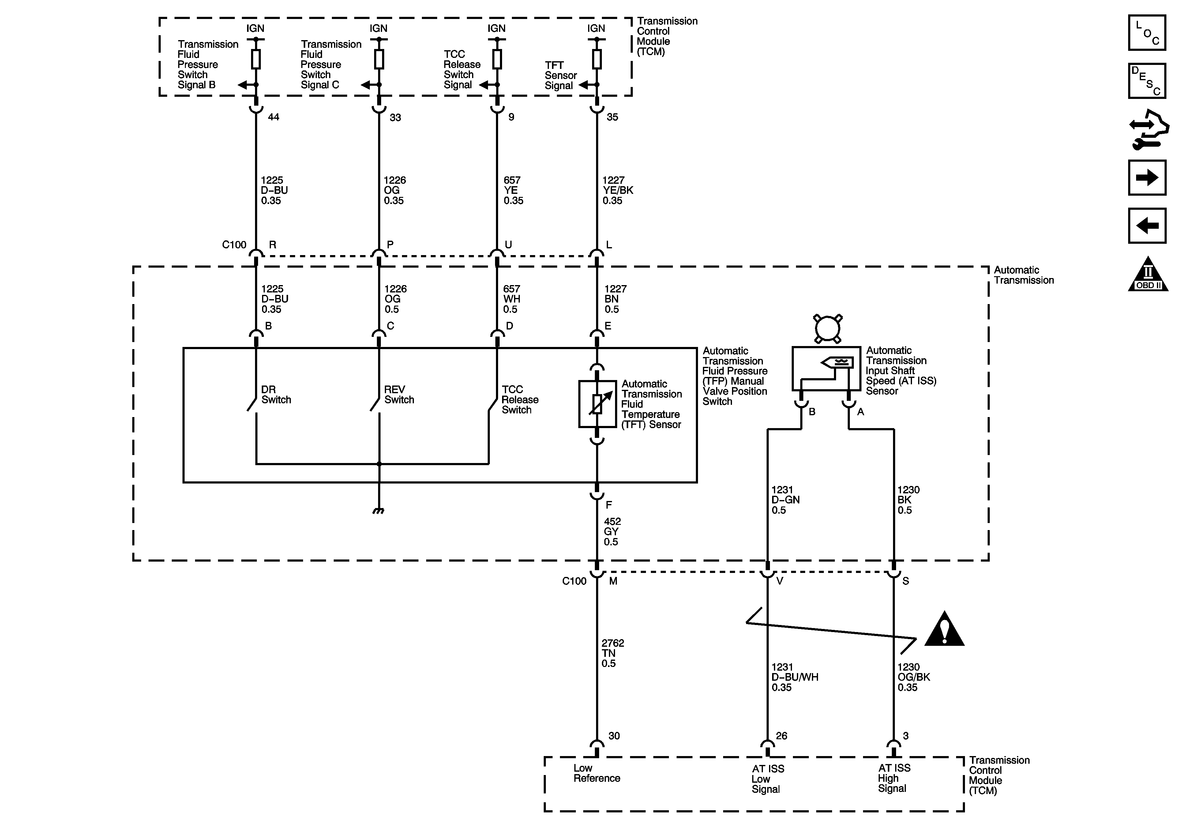
Transmission Switches, TFT, and A/T ISS Sensors
Transmission Switches, TFT, and A/T ISS Sensors
Master Electrical Component List
Transmission General Description
Control Module References
PNP Switch
Transmission Solenoid and VSS
Automatic Transmission Schematic Icons
Automatic Transmission Schematic Icons