GM Service Manual Online
For 1990-2009 cars only
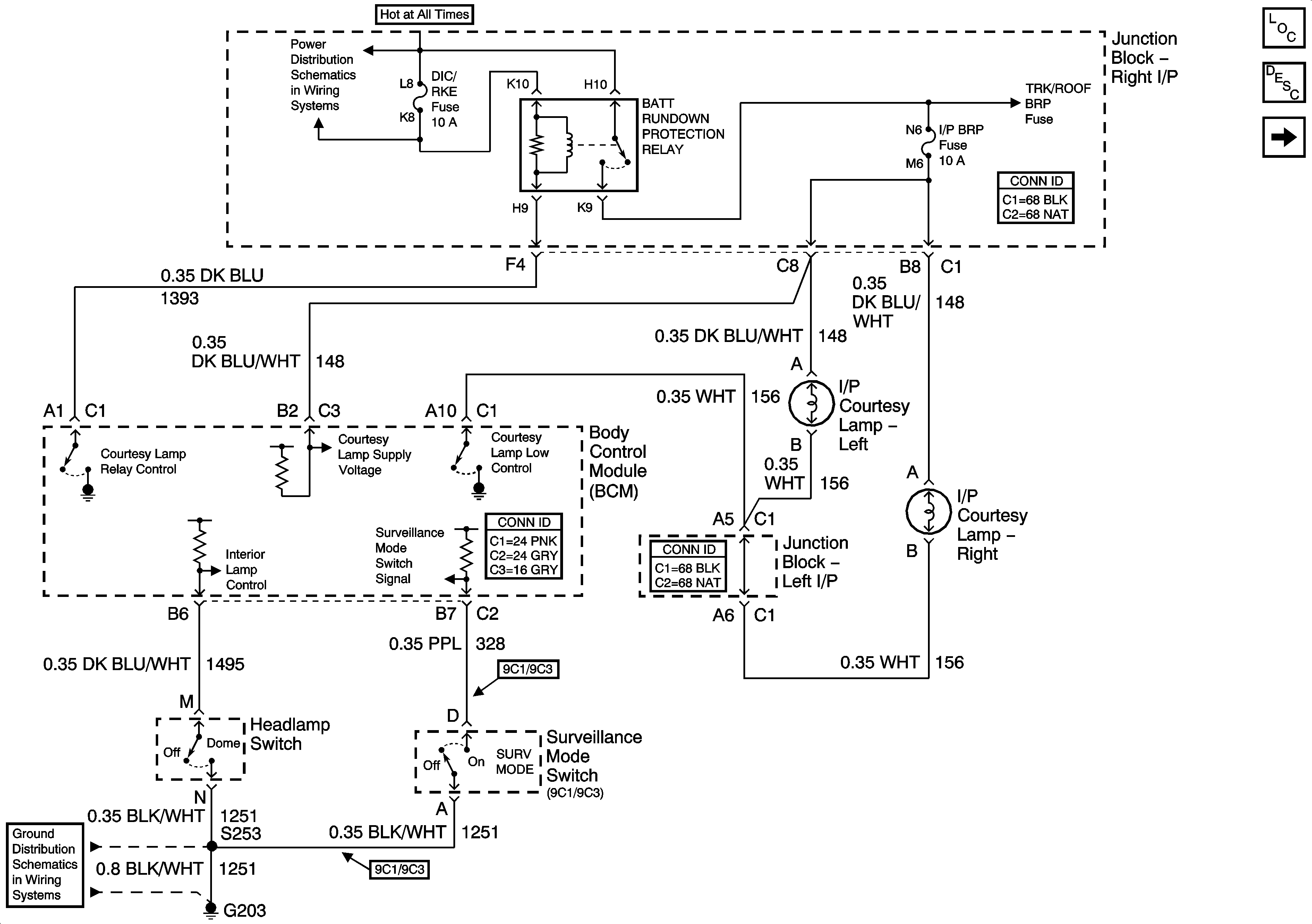
Figure 1:

Courtesy Lamps Control, and I/P


Object Number: 1324751  Size: FS
Master Electrical Component List
Interior Lighting Systems Description and Operation
Rear Compartment
B/U LP, DIC/RKE, PWR DROP and RT HTD ST Fuses, PWR SEATS BRKR Circuit Breaker
BATT RUNDOWN PROTECTION RELAY, I/P BRP, and TRK/ROOF BRP Fuses
G203 - 1 of 3
Figure 2:

Rear Compartment


Object Number: 1551550  Size: FS
Master Electrical Component List
Interior Lighting Systems Description and Operation
Roof Lighting
Courtesy Lamps Control and I/P
BATT RUNDOWN PROTECTION RELAY, I/P BRP, and TRK/ROOF BRP Fuses
Roof Lighting
Body Rear End Schematics
Emergency Vehicle Rear Compartment Lid Lamps and Spot Lamps (9C1/9C3)
G302 - 2 of 2 and G309
G302 - 1 of 2
Figure 3:

Roof Lighting


Object Number: 798560  Size: FS
Master Electrical Component List
Interior Lighting Systems Description and Operation
Door Open Switches - Left
Rear Compartment
Rear Compartment
Heat Controls (Monte Carlo)
Audio Communication and Inside Rearview Mirror
G302 - 1 of 2
Figure 4:

Door Open Switches (Left)


Object Number: 789084  Size: FS
Master Electrical Component List
Interior Lighting Systems Description and Operation
Door Open Switches - Right
Roof Lighting
Door Open Switches - Right
G203 - 2 of 3
Door Open Switches - Right
Heat Controls (Monte Carlo)
G203 - 1 of 3
Figure 5:

Door Open Switches (Right)


Object Number: 727526  Size: FS
Master Electrical Component List
Interior Lighting Systems Description and Operation
Door Open Switches - Left
Door Open Switches - Left
Door Open Switches - Left
Door Open Switches - Left