GM Service Manual Online
For 1990-2009 cars only
Makes
🢒
Chevrolet
🢒
2000
🢒
Malibu
🢒
Body and Accessories
🢒
Lighting Systems
🢒 Interior Lights Dimming Schematics
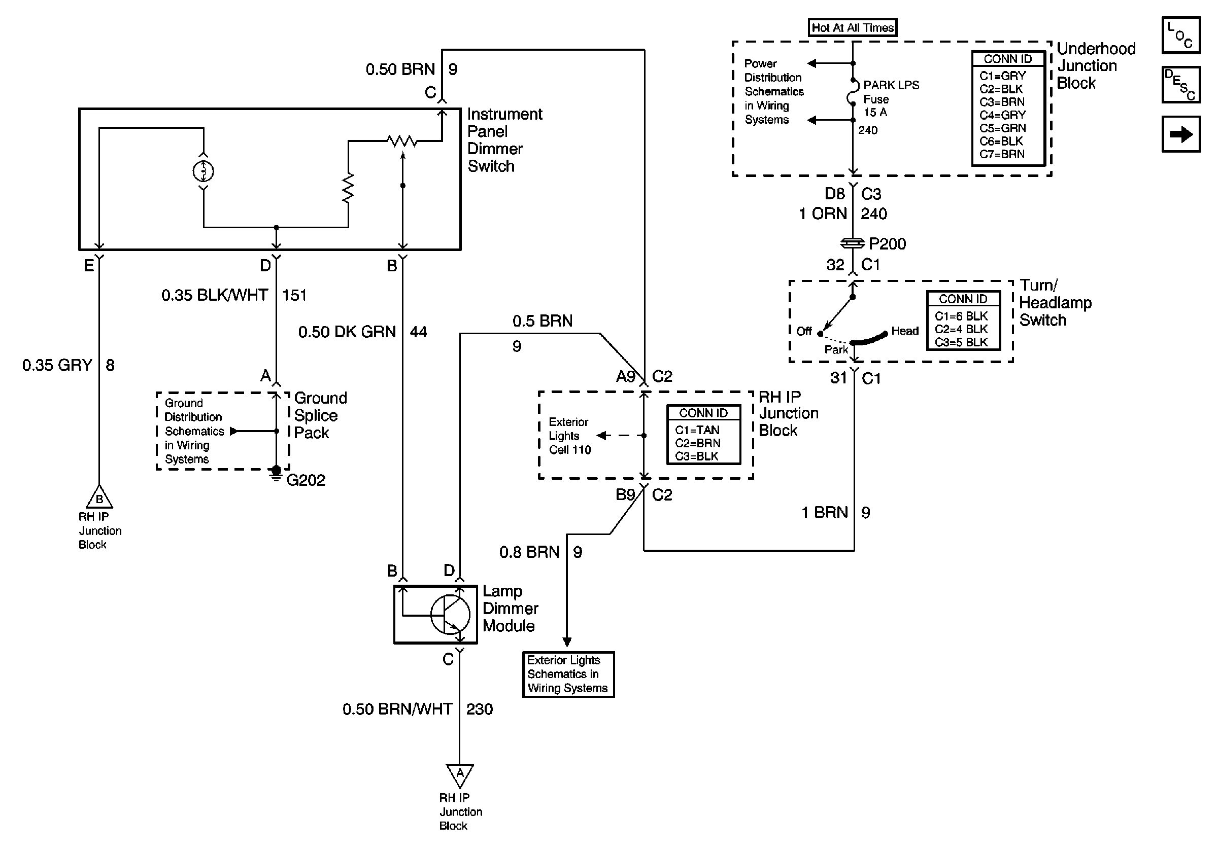
Figure
1:
Instrument Panel Dimmer Switch and Lamp Dimmer Module
Lighting Systems Components
Interior Lights Dimming Circuit Description
Instrument Panel Lamps
Power Distribution Schematics
Exterior Lights Schematics
Exterior Lights Schematics
Ground Distribution Schematics
Instrument Panel Lamps
Instrument Panel Lamps
Figure
2:
Instrument Panel Lamps
Lighting Systems Components
Interior Lights Dimming Circuit Description
Power Door Lock, Power Window and Power Sunroof Switches
Instrument Panel Dimmer Switch and Lamp Dimmer Module
Instrument Panel Dimmer Switch and Lamp Dimmer Module
Instrument Panel Dimmer Switch and Lamp Dimmer Module
Power Door Lock, Power Window and Power Sunroof Switches
Exterior Lights Schematics
Ground Distribution Schematics
Ground Distribution Schematics
Ground Distribution Schematics
Ground Distribution Schematics
Ground Distribution Schematics
Ground Distribution Schematics
Ground Distribution Schematics
Ground Distribution Schematics
Figure
3:
Power Door Lock, Power Window and Power Sunroof Switches
Lighting Systems Components
Interior Lights Dimming Circuit Description
Instrument Panel Lamps
Instrument Panel Lamps
Sunroof Schematics
Ground Distribution Schematics
Ground Distribution Schematics
Ground Distribution Schematics
Ground Distribution Schematics
Ground Distribution Schematics