GM Service Manual Online
For 1990-2009 cars only
Makes
🢒
Chevrolet
🢒
2001
🢒
Malibu
🢒 Dimmer Switch
Dimmer Switch
Dimmer Switch
Master Electrical Component List
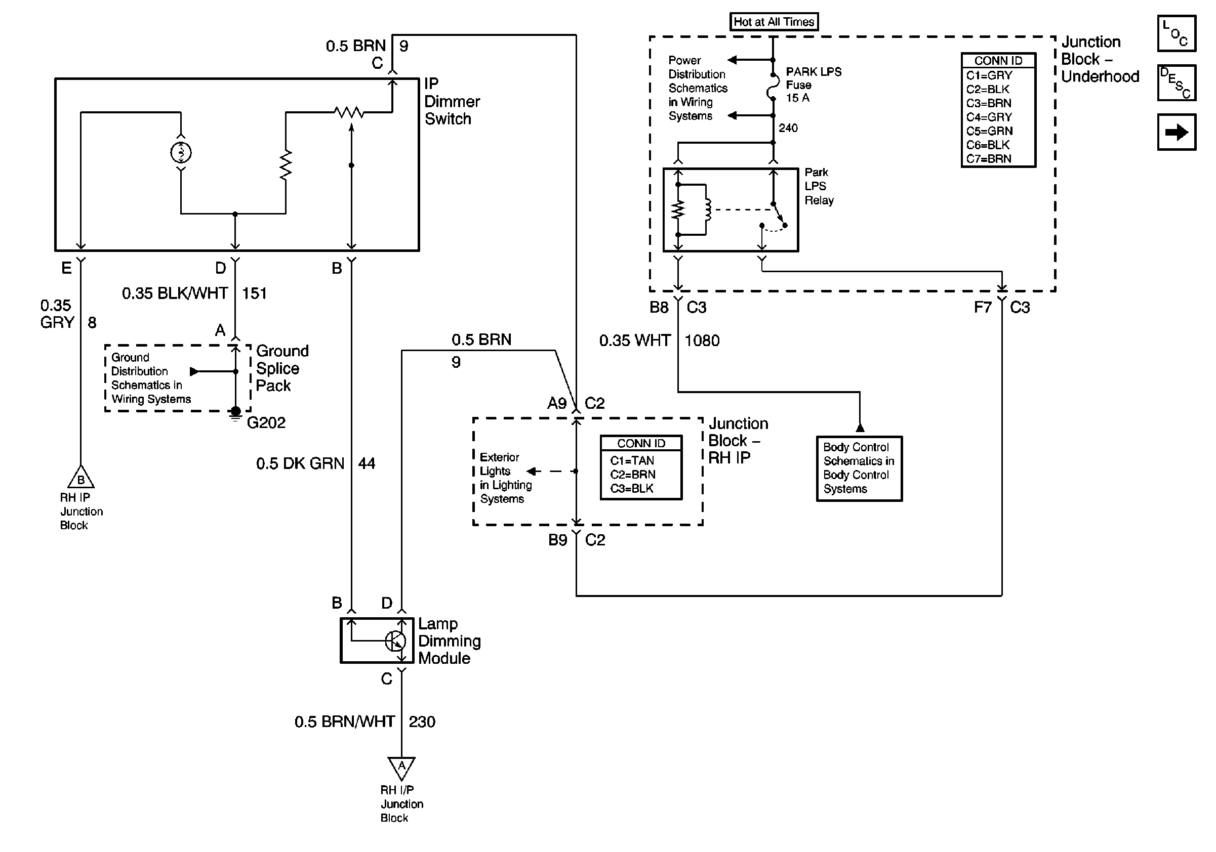
Interior Lighting Systems Description and Operation
Panel Dimming
AUX POWER/CIGAR, PARK LPS, PCM BATT Fuses, PARK LAMP Relay
(Powers, Grounds, and Communication)
Interior Accessories
Panel Dimming
Panel Dimming
G202