GM Service Manual Online
For 1990-2009 cars only
Makes
🢒
Chevrolet
🢒
2006
🢒
Malibu
🢒 Inputs
Inputs
Inputs
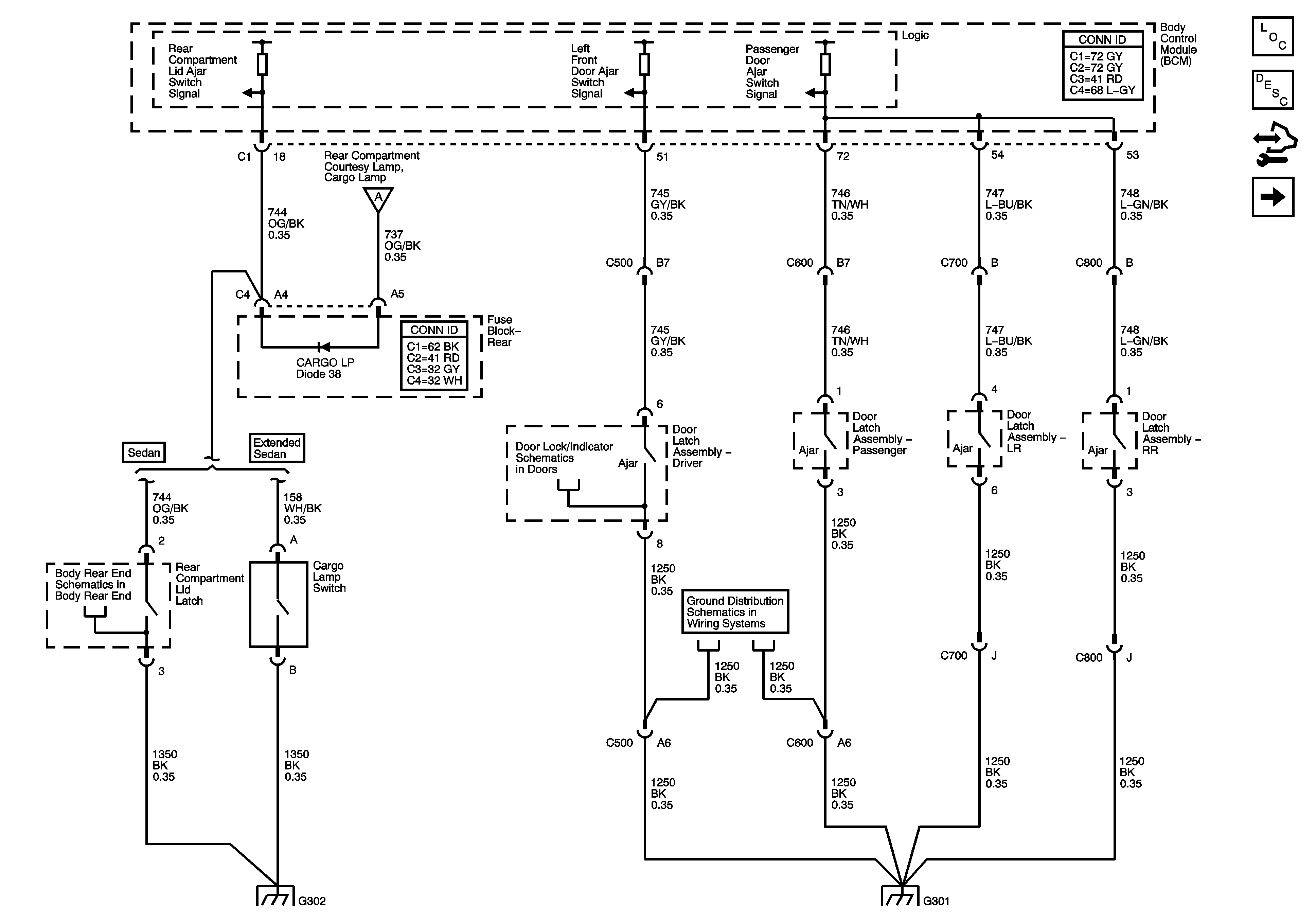
Master Electrical Component List
Interior Lighting Systems Description and Operation
Control Module References
Outputs
Outputs
Door Lock Switches
Sedan
G301
G302
G301