GM Service Manual Online
For 1990-2009 cars only
Figure 1:

Cell 51: Power and Ground


Object Number: 380153  Size: FS
Cell 10: STUD 2, ABS, TBC and RR W/W Fuses
Power and Grounding Connector End Views
Cell 132
Cell 10: ILLUM, PARK LP Fuses
Cell 10: ILLUM, PARK LP Fuses
Cell 10: TURN, SIR and GAUGES Fuses
Cell 10: HVAC and CRUISE Fuses
Cell 81: ILLUM, CLSTR and GAUGES Fuses and Instrument Cluster
Cell 10: HVAC and CRUISE Fuses
Body Control System Connector End Views
Handling ESD Sensitive Parts Notice
Cell 14: G200, G201 and G207 (Pickup)
Body Control Module Components
Body Control System Circuit Description
Cell 51: Dimming Signal
Figure 2:

Cell 51: Dimming Signal


Object Number: 380160  Size: FS
Powertrain Control Module Connector End Views
Handling ESD Sensitive Parts Notice
Handling ESD Sensitive Parts Notice
VCM Connector End Views
Body Control System Connector End Views
Handling ESD Sensitive Parts Notice
Transfer Case Control Connector End Views
Entertainment Connector End Views
Cell 51: Automatic Transmission Preference Switch and S390
Cell 50: Class 2 Communication (2.2L)
Body Control Module Components
Body Control System Circuit Description
Cell 51: Automatic Transmission Preference Switch and S390
Cell 51: Power and Ground
Figure 3:

Cell 51: Automatic Transmission Preference Switch and S390


Object Number: 380163  Size: FS
Body Control System Connector End Views
Handling ESD Sensitive Parts Notice
Cell 14: G200, G201 and G207 (Pickup)
Cell 154: Vehicle Interface Unit (VIU)
Cell 14: G200, G201 and G207 (Pickup)
Cell 14: G200, G201 and G207 (Pickup)
Handling ESD Sensitive Parts Notice
Driver Information Systems Connector End Views
Handling ESD Sensitive Parts Notice
Cell 14: S335 and Body Relay Block
Cell 51: Dimming Signal
Body Control Module Components
Body Control System Circuit Description
Cell 51: Horns
Cell 51: Dimming Signal
Figure 4:

Cell 51: Horns


Object Number: 380167  Size: FS
Cell 10: B+ Buss Bar
Power and Grounding Connector End Views
Body Control System Connector End Views
Cell 14: G109, G111, G112 and G113
Cell 14: G109, G111, G112 and G113
Body Control Module Components
Body Control System Circuit Description
Cell 51: Passlock Sensor
Cell 51: Automatic Transmission Preference Switch and S390
Figure 5:

Cell 51: Passlock Sensor


Object Number: 380169  Size: FS
Cell 10: MIR/LKS, FOG LP Fuses and DRL, Headlamp Power Relays
Power and Grounding Connector End Views
Cell 10: Ign ACC, RUN and RAP Buss Bar
Cell 130: Door Lock Switch Inputs
Cell 134 (Endgate)
Cell 15: RAP Relay and Ignition Switch
Cell 14: G203 and G204 (Utility w/ Manual A/C)
Cell 14: G203 and G204 (Utility w/ Manual A/C)
Cell 38: Transfer Case Select Switch
Handling ESD Sensitive Parts Notice
Body Control System Connector End Views
Body Control Module Components
Body Control System Circuit Description
Cell 51: Ambient Light Sensor
Cell 51: Horns
Figure 6:

Cell 51: Ambient Light Sensor


Object Number: 380173  Size: FS
Cell 86 (w/o Trip Computer)
Cell 34: Cruise Control Module and PCM/VCM
VCM Connector End Views
Handling ESD Sensitive Parts Notice
Powertrain Control Module Connector End Views
Handling ESD Sensitive Parts Notice
Cell 81: G203, G204, Park Switch and PCM/VCM
Cell 150: Power and Ground (Chevy/GMC)
Cell 34: Cruise Control Module and PCM/VCM
Cell 47: Seat Belt Switch, Steering Wheel and IP Module
Cell 14: G420 and G450 (Utility w/ Endgate)
Cell 14: G200, G201 and G207 (Pickup)
Body Control System Connector End Views
Handling ESD Sensitive Parts Notice
Body Control Module Components
Body Control System Circuit Description
Cell 51: Door Lock/Unlock Relays and Remote Control Door Lock Receiver
Cell 51: Passlock Sensor
Figure 7:

Cell 51: Door Lock/Unlock Relays and Remote Control Door Lock Receiver


Object Number: 380176  Size: FS
Cell 14: G200, G201 and G207 (Pickup)
Cell 130: Relay Control
Cell 10: INT BATT Fuse
Cell 134 (Liftgate)
Cell 130: Relay Control
Cell 134 (Liftgate)
Cell 130: Relay Control
Body Control System Connector End Views
Handling ESD Sensitive Parts Notice
Body Control Module Components
Body Control System Circuit Description
Cell 51: Door Jamb Switches and Ignition Key Alarm Switch
Cell 51: Ambient Light Sensor
Cell 14: G200, G201 and G207 (Pickup)
Figure 8:

Cell 51: Door Jamb Switches and Ignition Key Alarm Switch


Object Number: 380182  Size: FS
Body Control System Connector End Views
Handling ESD Sensitive Parts Notice
Body Control Module Components
Body Control System Circuit Description
Cell 51: Door Handle Switches and Door Lock Cylinder Switches
Cell 51: Door Lock/Unlock Relays and Remote Control Door Lock Receiver
Cell 51: Door Handle Switches and Door Lock Cylinder Switches
Cell 14: G420 and G450 (Utility w/ Endgate)
Cell 14: G200, G201 and G207 (Envoy)
Cell 92
Cell 14: G200, G201 and G207 (Pickup)
Figure 9:

Cell 51: Door Handle Switches and Door Lock Cylinder Switches


Object Number: 380178  Size: FS
Body Control System Connector End Views
Handling ESD Sensitive Parts Notice
Body Control Module Components
Body Control System Circuit Description
Cell 51: Headlamp Switch, Inadvertent Power Relay and Courtesy Lamp Relay
Cell 51: Door Jamb Switches and Ignition Key Alarm Switch
Cell 51: Door Jamb Switches and Ignition Key Alarm Switch
Cell 14: G205 and G206 (Utility)
Cell 14: G202 (Pickup)
Cell 114: Inside Rear View Mirror or Driver Information Display Module
Cell 110: Turn Signal Lamp Flasher
Cell 38: Transfer Case Encoder Motor
Cell 139
Cell 14: G200, G201 and G207 (Pickup)
Cell 14: G203 and G204 (Pickup)
Figure 10:

Cell 51: Headlamp Switch, Inadvertent Power Relay and Courtesy Lamp Relay


Object Number: 380180  Size: FS
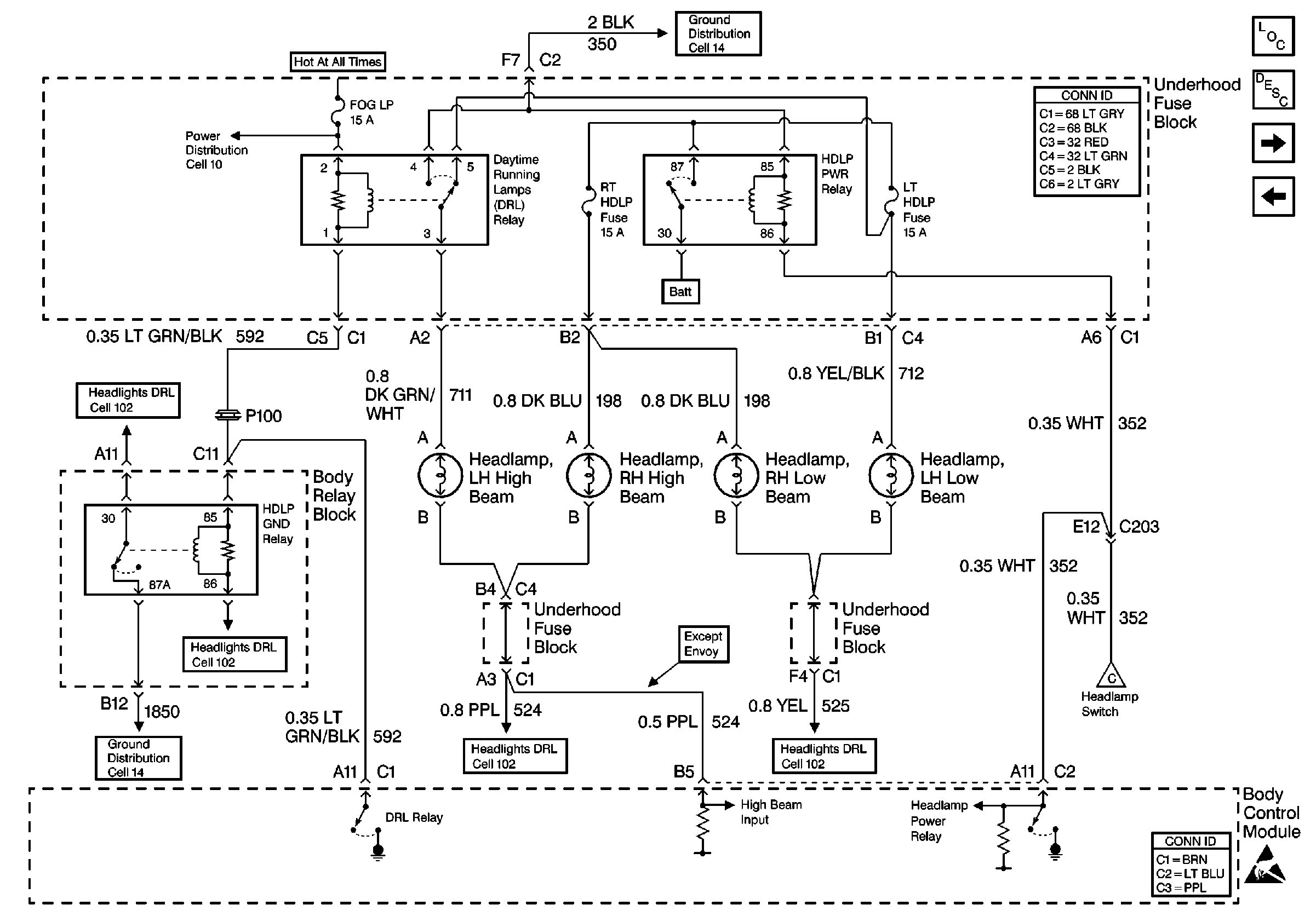
Cell 51: Headlamps (Except Envoy)
Cell 51: Headlamps (Envoy Only)
Cell 110: PARK LP Fuse and Headlamp Switch
Cell 10: ILLUM, PARK LP Fuses
Cell 10: Inadvertent Power Lamp Relay
Cell 114: Inadvertent Power Relay
Cell 114: CTSY LP Fuse and Courtesy Lamp Relay
Cell 14: G200, G201 and G207 (Pickup)
Cell 114: CTSY LP Fuse and Courtesy Lamp Relay
Body Control Module Components
Body Control System Circuit Description
Cell 51: Turn Signals
Cell 51: Door Handle Switches and Door Lock Cylinder Switches
Body Control System Connector End Views
Cell 117: Headlamp Switch
Figure 11:

Cell 51: Turn Signals


Object Number: 380184  Size: FS
Body Control System Connector End Views
Handling ESD Sensitive Parts Notice
Handling ESD Sensitive Parts Notice
Cell 110: Front Park and Turn Signal Lamps
Cell 14: Body Relay Block and Underhood Fuse Block
Body Control Module Components
Body Control System Circuit Description
Cell 51: Headlamps (Except Envoy)
Cell 51: Headlamp Switch, Inadvertent Power Relay and Courtesy Lamp Relay
Figure 12:

Cell 51: Headlamps (Except Envoy)


Object Number: 380187  Size: FS
Cell 10: MIR/LKS, FOG LP Fuses and DRL, Headlamp Power Relays
Power and Grounding Connector End Views
Cell 14: G102 (Except Envoy)
Body Control Module Components
Body Control System Circuit Description
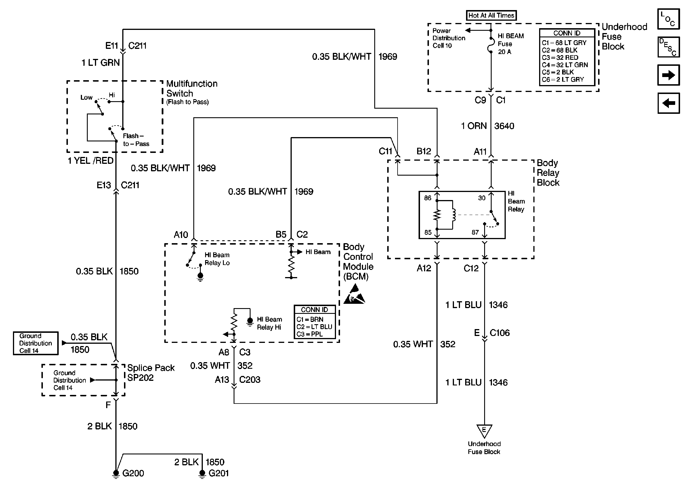
Cell 51: HI Beam Relay (Envoy Only)
Cell 51: Turn Signals
Cell 102: Headlamp Grounding Relay, Flash-To-Pass Switch and BCM
Cell 14: G200, G201 and G207 (Pickup)
Cell 102: Headlamp Grounding Relay, Flash-To-Pass Switch and BCM
Cell 102: DRL and Headlamp Power Relays
Cell 102: DRL and Headlamp Power Relays
Cell 51: Headlamp Switch, Inadvertent Power Relay and Courtesy Lamp Relay
Body Control System Connector End Views
Handling ESD Sensitive Parts Notice
Figure 13:

Cell 51: HI Beam Relay (Envoy Only)


Object Number: 380190  Size: FS
Cell 14: G200, G201 and G207 (Envoy)
Cell 14: G200, G201 and G207 (Envoy)
Body Control System Connector End Views
Handling ESD Sensitive Parts Notice
Cell 51: Headlamps (Envoy Only)
Cell 10: HI BEAM, LD LEV, DRL Fuses and Low Beam Relay (Envoy Only)
Power and Grounding Connector End Views
Body Control Module Components
Body Control System Circuit Description
Cell 51: Headlamps (Envoy Only)
Cell 51: Headlamps (Except Envoy)
Figure 14:

Cell 51: Headlamps (Envoy Only)


Object Number: 380196  Size: FS
Cell 51: HI Beam Relay (Envoy Only)
Cell 10: HI BEAM, LD LEV, DRL Fuses and Low Beam Relay (Envoy Only)
Cell 10: IGN E Fuse and A/C Compressor, Rear Defogger, DRL Relays
Power and Grounding Connector End Views
Body Control Module Components
Body Control System Circuit Description
Cell 51: Fog Lamp Switch and Relay and Park Lamp Relay
Cell 51: HI Beam Relay (Envoy Only)
Cell 14: G109, G111, G112 and G113
Cell 14: G102 (Envoy Only)
Body Control System Connector End Views
Cell 51: Headlamp Switch, Inadvertent Power Relay and Courtesy Lamp Relay
Caution
Caution
Figure 15:

Cell 51: Fog Lamp Switch and Relay and Park Lamp Relay


Object Number: 380198  Size: FS
Power and Grounding Connector End Views
Cell 10: ILLUM, PARK LP Fuses
Cell 10: MIR/LKS, FOG LP Fuses and DRL, Headlamp Power Relays
Power and Grounding Connector End Views
Cell 10: ILLUM, PARK LP Fuses
Cell 10: ILLUM, PARK LP Fuses
Cell 117: ILLUM Fuse 12
Body Control System Connector End Views
Cell 14: G203 and G204 (Pickup)
Cell 103
Body Control Module Components
Body Control System Circuit Description
Cell 51: Headlamps (Envoy Only)
Figure 16:

Cell 51: DTC B2600 -- DRL Circuit Malfunction


Object Number: 403316  Size: FS
Cell 10: AUX PWR, RDO BATT and HDLP SW Fuses
Body Control Module Components
Body Control System Circuit Description
Cell 14: G203 and G204 (Pickup)
Body Control System Connector End Views
Handling ESD Sensitive Parts Notice
Figure 17:

Cell 51: DTC B2617 and B2618 -- Courtesy Lamp Circuit


Object Number: 403329  Size: FS
Cell 114: Headlamp Switch
Cell 114: Inadvertent Power Relay
Cell 10: INT BATT Fuse
Cell 117: Headlamp Switch
Body Control Module Components
Body Control System Circuit Description
Cell 114: Inadvertent Power Relay
Body Control System Connector End Views
Cell 14: G200, G201 and G207 (Pickup)
Cell 117: ILLUM Fuse 12
Handling ESD Sensitive Parts Notice
Cell 114: CTSY LP Fuse and Courtesy Lamp Relay
Figure 18:

Cell 51: DTC B3137, B3138, B3147, and B3148 -- Power Door Locks


Object Number: 403361  Size: FS
Cell 130: Relay Control
Cell 10: INT BATT Fuse
Cell 10: MIR/LKS, FOG LP Fuses and DRL, Headlamp Power Relays
Cell 134 (Endgate)
Body Control System Connector End Views
Handling ESD Sensitive Parts Notice
Body Control Module Components
Body Control System Circuit Description