GM Service Manual Online
For 1990-2009 cars only
Makes
🢒
Chevrolet
🢒
2007
🢒
Silverado Classic - 2WD
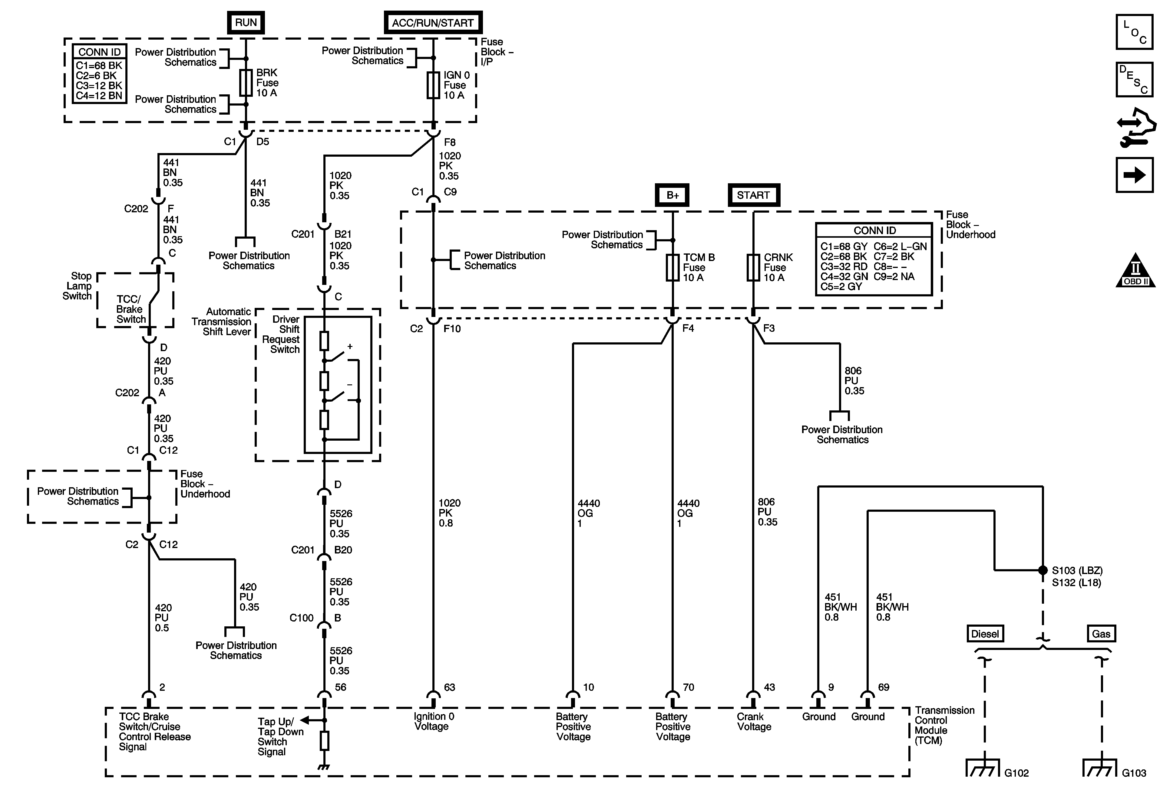
🢒 Power, Ground, Stop Lamp Switch, and Driver SHift Request Switch
Power, Ground, Stop Lamp Switch, and Driver SHift Request Switch
Power, Ground, Stop Lamp Switch, and Driver Shift Request Switch
Master Electrical Component List
Electronic Component Description
Control Module References
MIL Control, Serial Data, Shift Solenoids, PCS2, Torque Signals, and Tow/Haul Switch
Automatic Transmission Schematic Icons
Ignition Switch - START, RUN, and ACC/RUN/START BUS BARS, IGN A, and CRNK Fuses
4WD, BRK, CRUISE, HTR/AC, and HVAC 1 Fuses
Ignition Switch - START, RUN, and ACC/RUN/START BUS BARS, IGN A, and CRNK Fuses
4WD, BRK, CRUISE, HTR/AC, and HVAC 1 Fuses
4WD, BRK, CRUISE, HTR/AC, and HVAC 1 Fuses
IGN 0, RR WPR, SEO ACCY, TBC ACCY, TBC IGN 0, and WS WPR Fuses
B+ Bus Bar
Ignition Switch - START, RUN, and ACC/RUN/START BUS BARS, IGN A, and CRNK Fuses
4WD, BRK, CRUISE, HTR/AC, and HVAC 1 Fuses
G102, G103, and G108 - Diesel
G103 and G106 - Gas