GM Service Manual Online
For 1990-2009 cars only
Makes
🢒
Chevrolet
🢒
2007
🢒
Silverado - 4WD
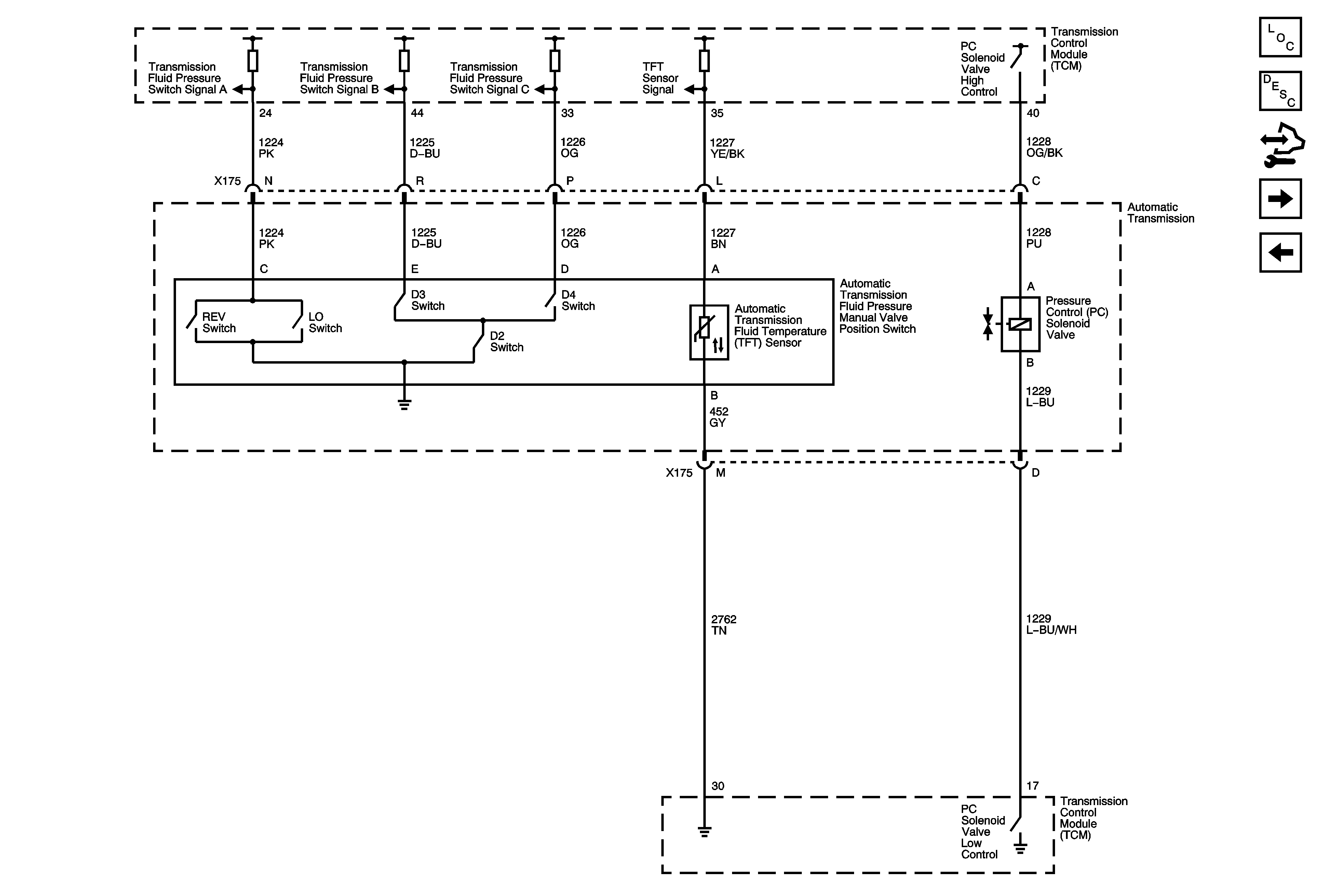
🢒 Pressure and Temperature Controls
Pressure and Temperature Controls
Pressure and Temperature Controls
Master Electrical Component List
Electronic Component Description (TCM)
Control Module References
PNP Signals, VSS Signal and Tow/Haul Signal
Shift Controls