GM Service Manual Online
For 1990-2009 cars only
Makes
🢒
Chevrolet
🢒
2007
🢒
Silverado - 4WD
🢒 Ignition Controls - Ignition Control Module
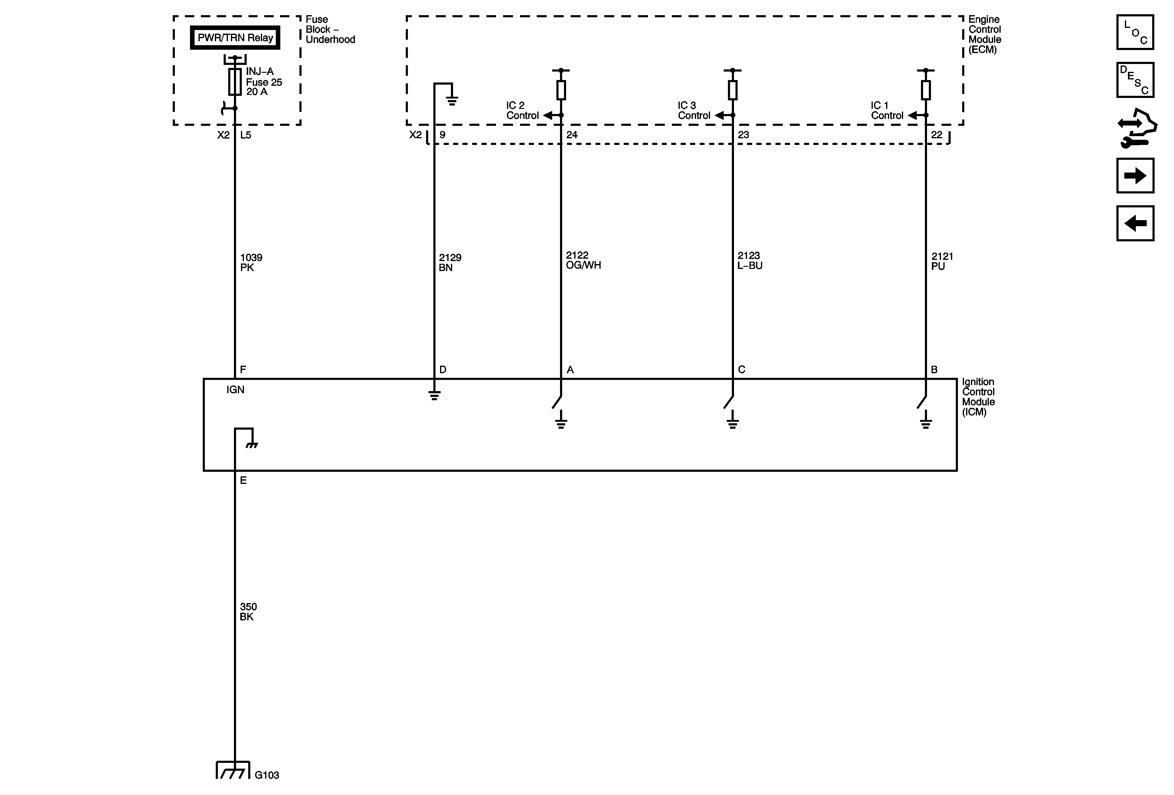
Ignition Controls - Ignition Control Module
Ignition Controls - Ignition Control Module
Master Electrical Component List
Electronic Ignition (EI) System Description
Control Module References
Ignition Controls - Sensors
Engine Data Sensors - Throttle Controls
Module Power, Ground and Serial Data
G106 (4.3L) and G103
PWR/TRN BUS - INJ-A and INJ-B Fuses