GM Service Manual Online
For 1990-2009 cars only
Figure 1:

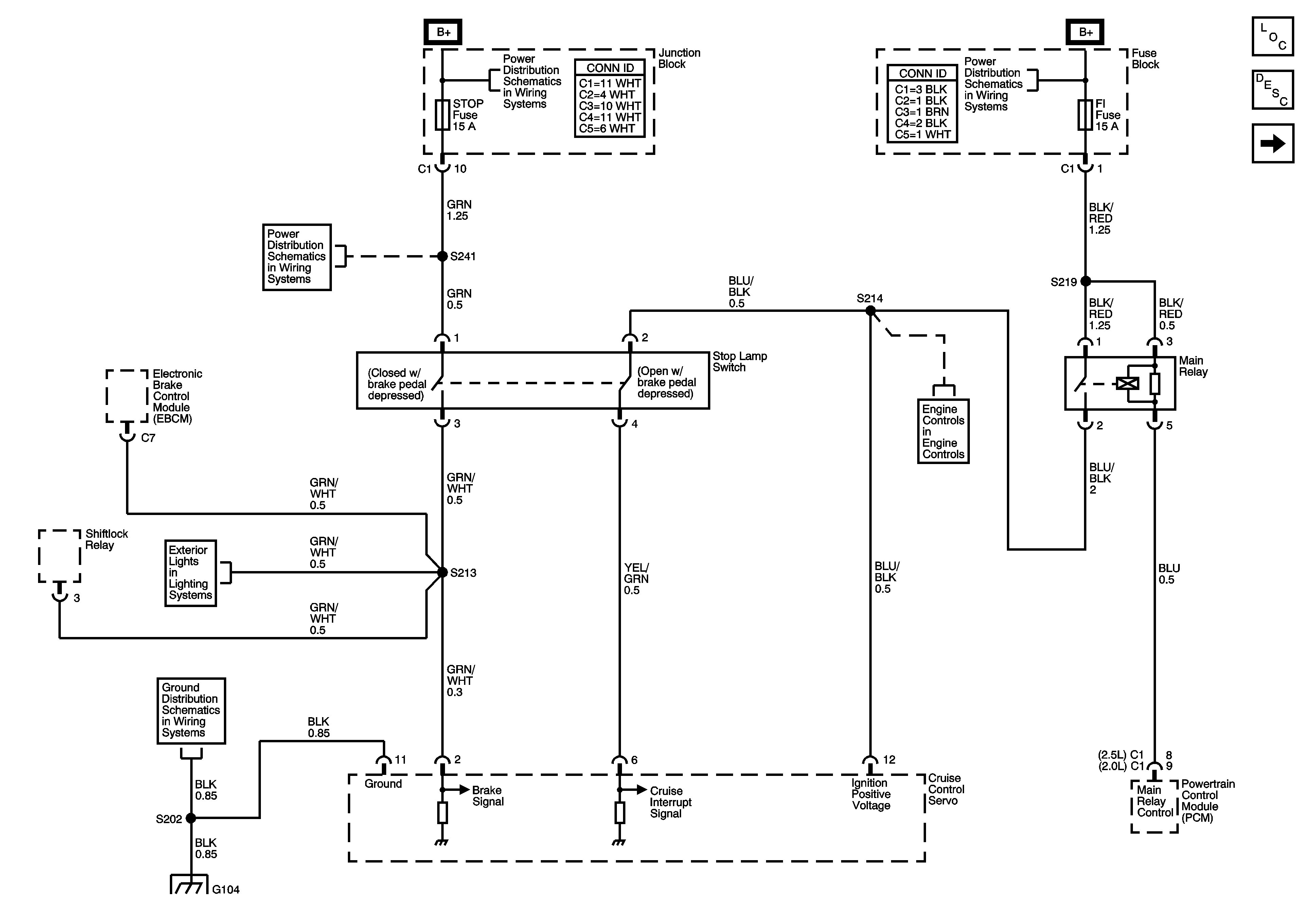
Stop Lamp Switch, Cruise Control Servo


Object Number: 883509  Size: FS
Master Electrical Component List
Cruise Control Description and Operation
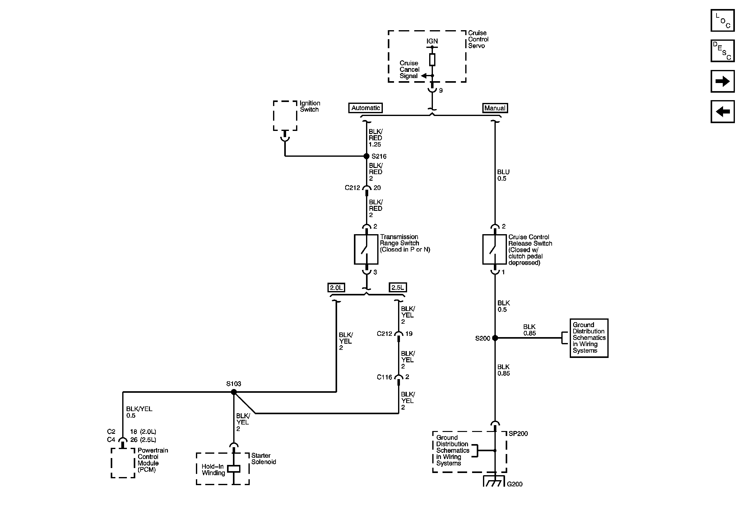
Cruise Control Servo, Transmission Range Switch, Cruise Control Release Switch
HAZ, D/L, TAIL, STOP, DOME Fuses
HAZ, D/L, TAIL, STOP, DOME Fuses
Electronic Brake Control Module (EBCM), Brake Indicator, Stoplamp Switch
Stoplamps Switch, Stoplamps
Shiftlock Control with Cruise Control
Stoplamps Switch, Stoplamps
BATT, ABS, FI, ACC Fuses
Main Relay, Powertrian Control Module (PCM) Power and Ground
Main Relay, Powertrain Control Module (PCM) Power and Ground
Figure 2:

Cruise Control Servo, Transmission Range Switch, Cruise Control Release Switch


Object Number: 883510  Size: FS
Master Electrical Component List
Cruise Control Description and Operation
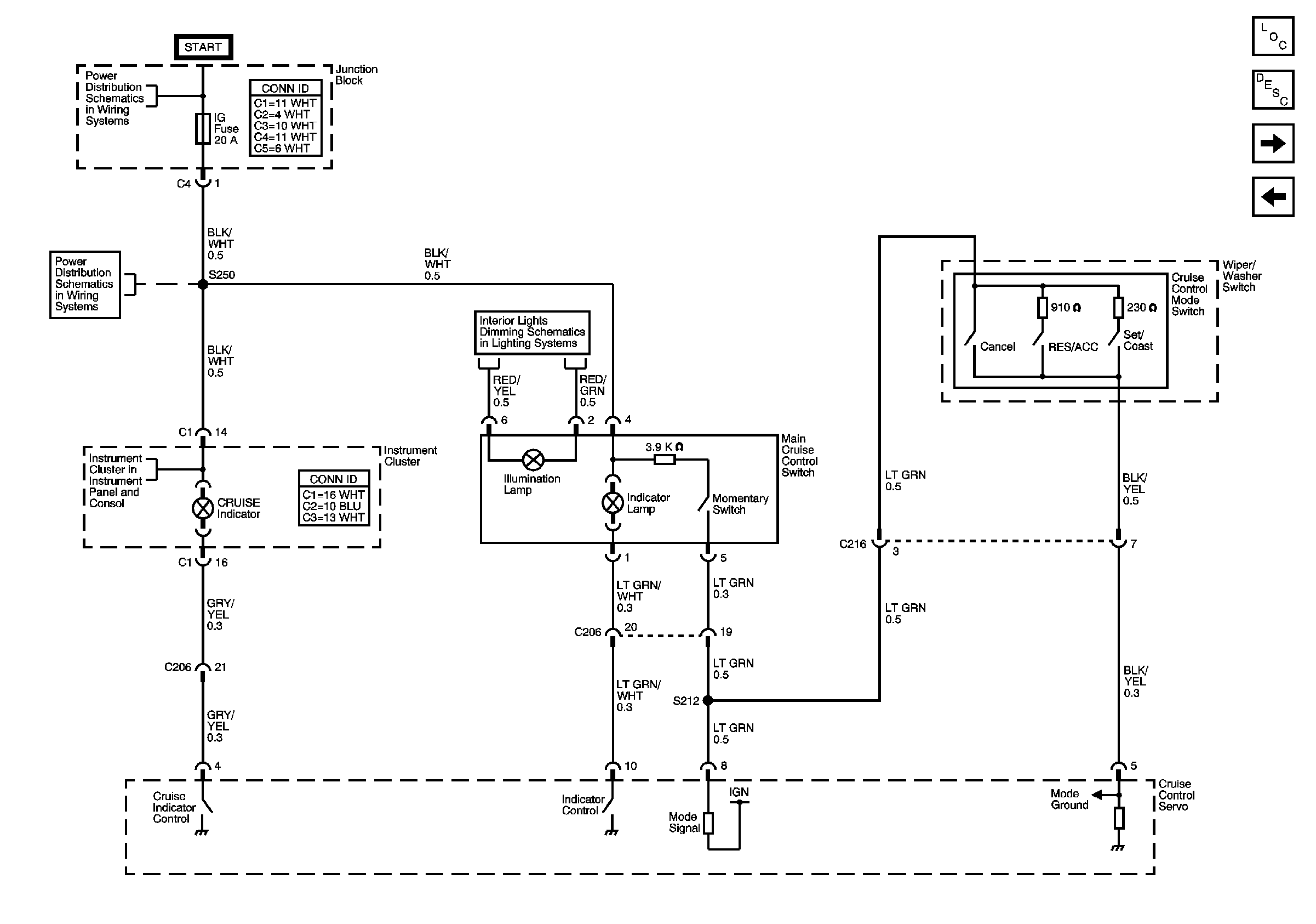
Cruise Indicator, Cruise Servo, Cruise Main Switch, Cruise Mode Switch
Stoplamp Switch, Cruise Control Servo
G200
G200
Figure 3:

Cruise Control Indicator, Cruise Control Servo, Cruise Control Main Switch, Cruise Control Mode Switch


Object Number: 883512  Size: FS
Master Electrical Component List
Cruise Control Description and Operation
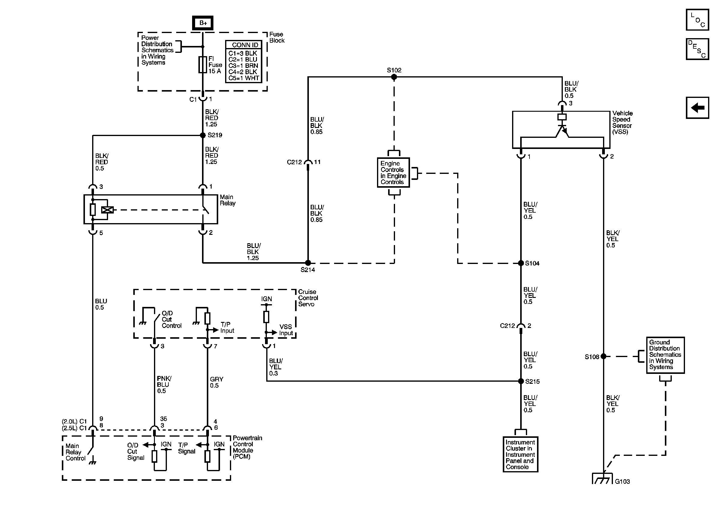
Cruise Control Servo, PCM, Vehicle Speed Sensor
Cruise Control Servo, Transmission Range Switch, Cruise Control Release Switch
TURN, WIP Fuses
TURN, WIP Fuses
Power, O/D OFF, 4WD, MIL, CRUISE, Charge Indicators
Instrument Panel Lamp Dimmer Control
Figure 4:

Cruise Control Servo, Powertrain Control Module (PCM), Vehicle Speed Sensor (VSS)


Object Number: 883513  Size: FS
Master Electrical Component List
Cruise Control Description and Operation
Cruise Indicator, Cruise Servo, Cruise Main Switch, Cruise Mode Switch
BATT, ABS, FI, ACC Fuses
Main Relay, Powertrian Control Module (PCM) Power and Ground
Main Relay, Powertrain Control Module (PCM) Power and Ground
Cruice Control Servo, Vehicle Speed Sensor (VSS)
G103