GM Service Manual Online
For 1990-2009 cars only
Makes
🢒
GMC_Truck
🢒
2007
🢒
Acadia - 2WD
🢒 DD7/DD8
DD7/DD8
DD7/DD8
Master Electrical Component List
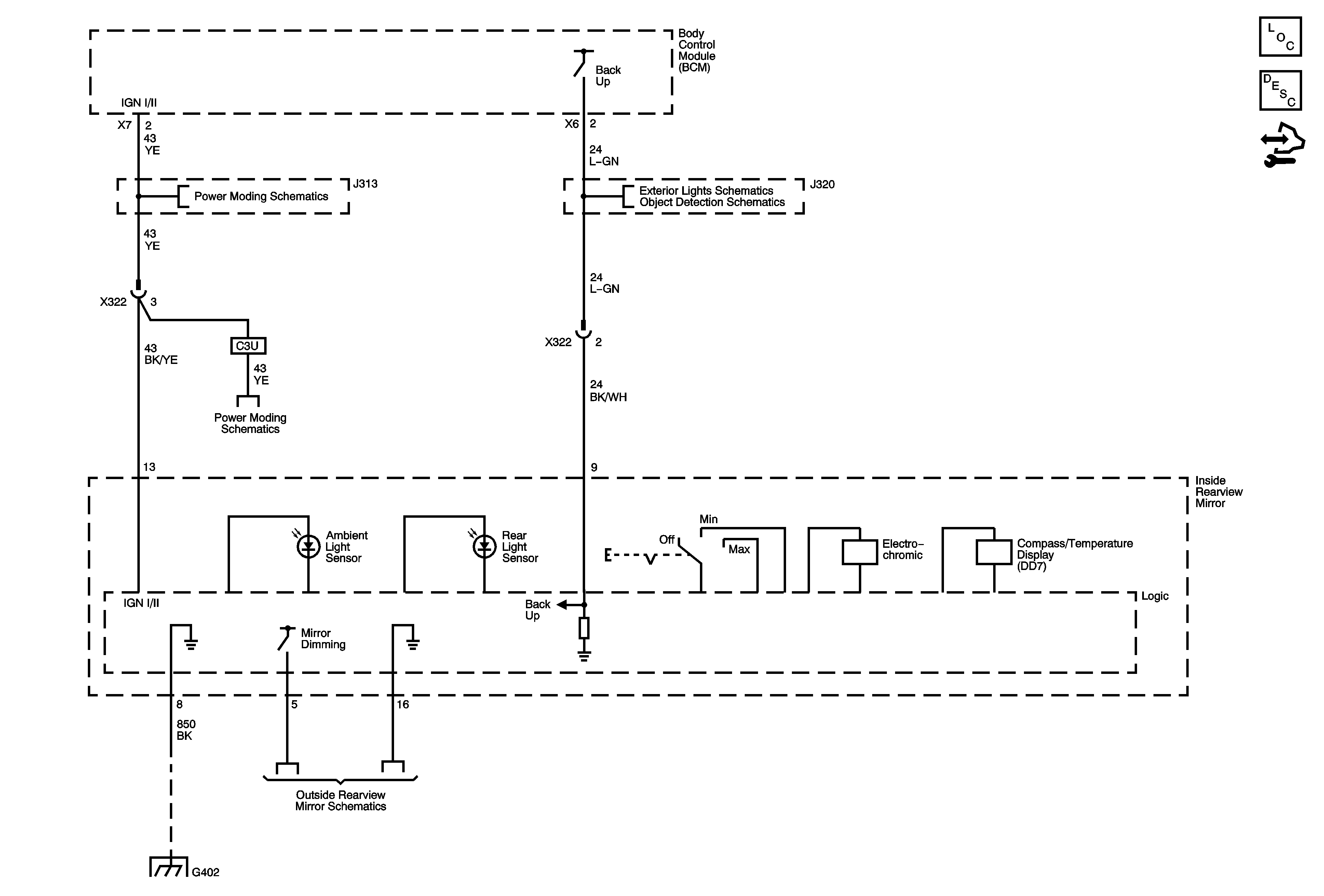
Automatic Day-Night Mirror Description and Operation
Control Module References
IGN I/II
Back Up Lamps
Rear Vision Camera - UVC
IGN I/II
G402 1 of 2
Driver - DNP