GM Service Manual Online
For 1990-2009 cars only
Makes
🢒
GMC_Truck
🢒
2003
🢒
GMC C Sierra - 2WD
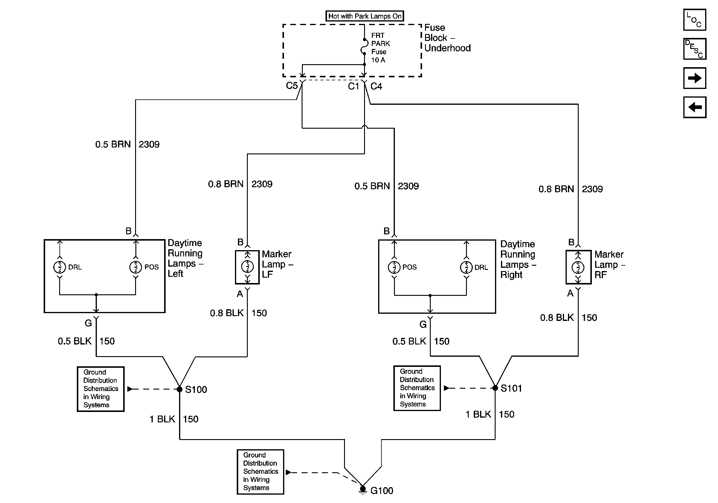
🢒 Front Park Lamps - Export
Front Park Lamps - Export
Front Park Lamps - Export
Master Electrical Component List
Exterior Lighting Systems Description and Operation
Interior Park
Front Park Lamps - Domestic
S100-Export
G100, G101, G105
S101-Export