GM Service Manual Online
For 1990-2009 cars only
Makes
🢒
GMC_Truck
🢒
2004
🢒
Savana - AWD
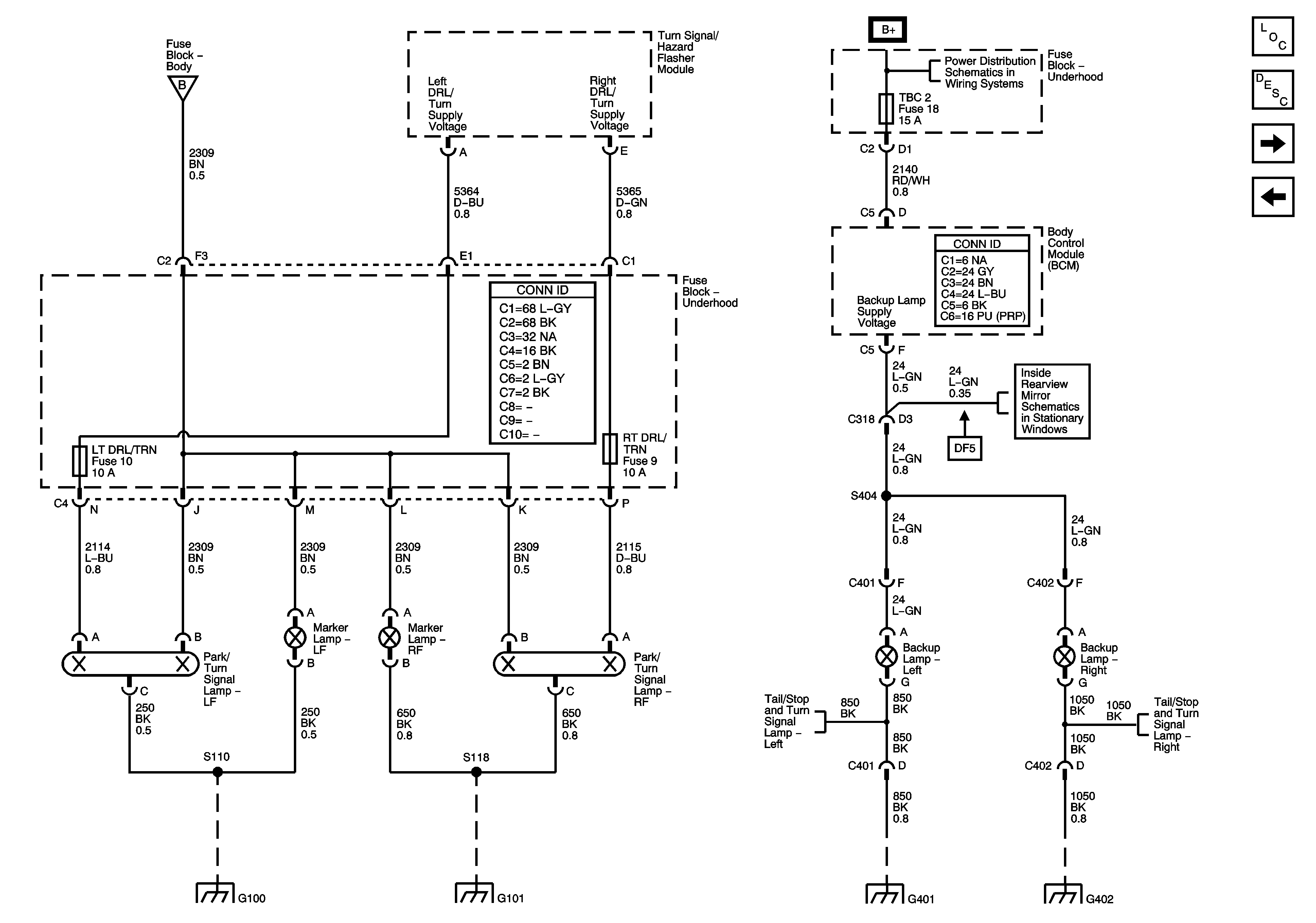
🢒 Backup (Except Cutaway), Park/Turn, and Marker Lamps
Backup (Except Cutaway), Park/Turn, and Marker Lamps
Backup (Except Cutaway), Park/Turn, and Marker Lamps
Master Electrical Component List
Exterior Lighting Systems Description and Operation
Backup (Cutaway) and Trailer Wiring
Tail/Stop and License Lamps
Headlamp and Panel Dimmer Switch Signals and Park Lamp Relay Control
B+ Bus - Underhood Fuse Block
Inside Rearview Mirror Schematics
Tail/Stop and License Lamps
Tail/Stop and License Lamps
G100 and G101
G100 and G101
G401 - Passenger/Cargo
G402 - Passenger/Cargo and G403 - PRP