GM Service Manual Online
For 1990-2009 cars only
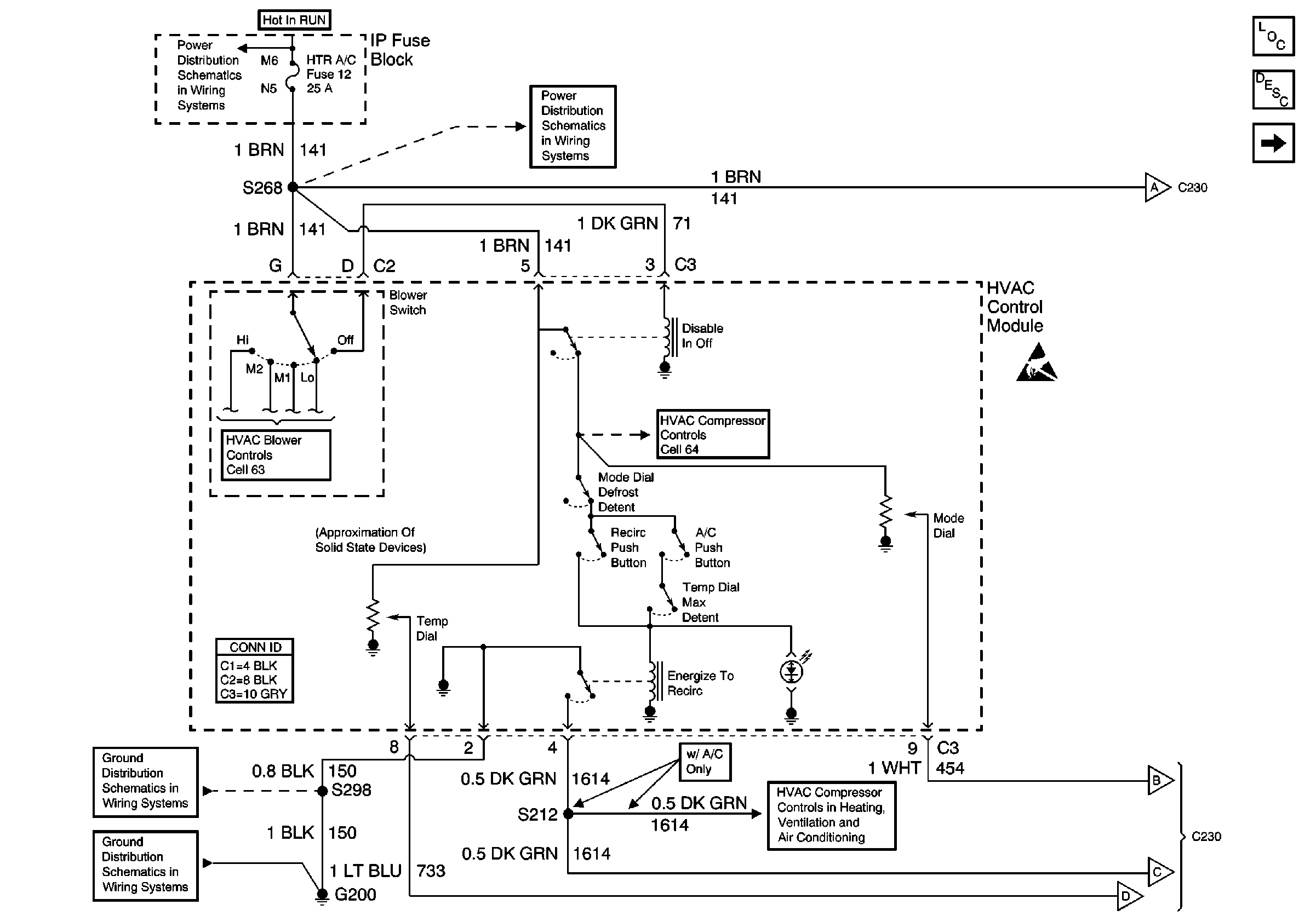
Figure 1:

Front Ventilation Controls (1 of 2)


Object Number: 606203  Size: FS
Heater Blower Controls Components
HVAC Air Delivery/Temperature Control Circuit Description
Front Ventilation Controls (2 of 2)
BRAKE and HTR-A/C Fuses
BRAKE and HTR-A/C Fuses
Front Ventilation Controls (2 of 2)
HVAC Control Module
Handling ESD Sensitive Parts Notice
G200 (4 of 4)
G200 (1 of 4)
HVAC Control Module
Front Ventilation Controls (2 of 2)
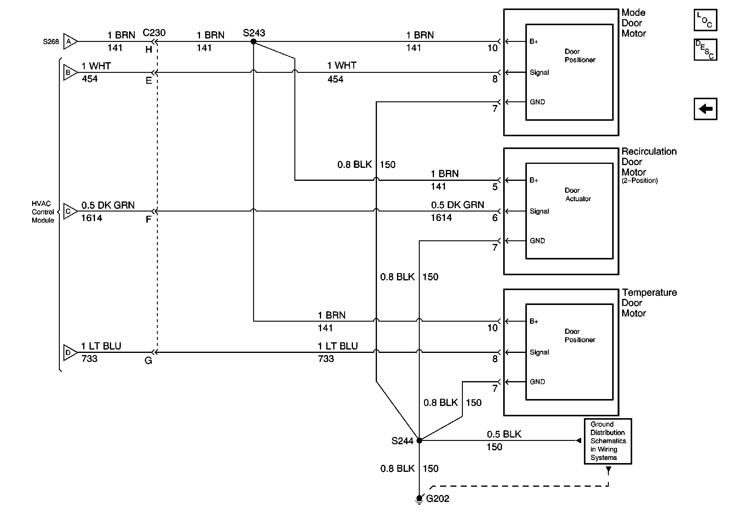
Figure 2:

Front Ventilation Controls (2 of 2)


Object Number: 606205  Size: FS
Heater Blower Controls Components
HVAC Air Delivery/Temperature Control Circuit Description
Front Ventilation Controls (1 of 2)
G202 (1 of 4)
Front Ventilation Controls (1 of 2)
Front Ventilation Controls (1 of 2)
Front Ventilation Controls (1 of 2)
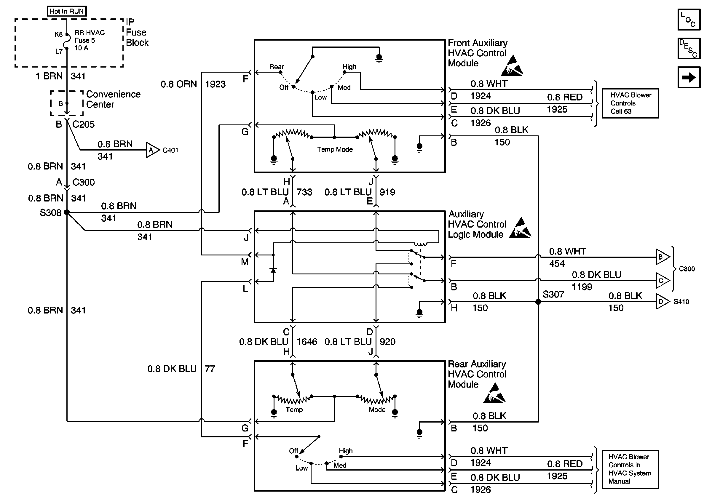
Figure 3:

Rear Ventilation Controls (1 of 2)


Object Number: 606208  Size: FS
Heater Blower Controls Components
HVAC Air Delivery/Temperature Control Circuit Description
Rear Ventilation Controls (2 of 2)
Rear Ventilation Controls (2 of 2)
Rear Blower Controls Switches
Rear Ventilation Controls (2 of 2)
Auxiliary HVAC Controls (Auxiliary Heat or A/C)
Handling ESD Sensitive Parts Notice
Handling ESD Sensitive Parts Notice
Handling ESD Sensitive Parts Notice
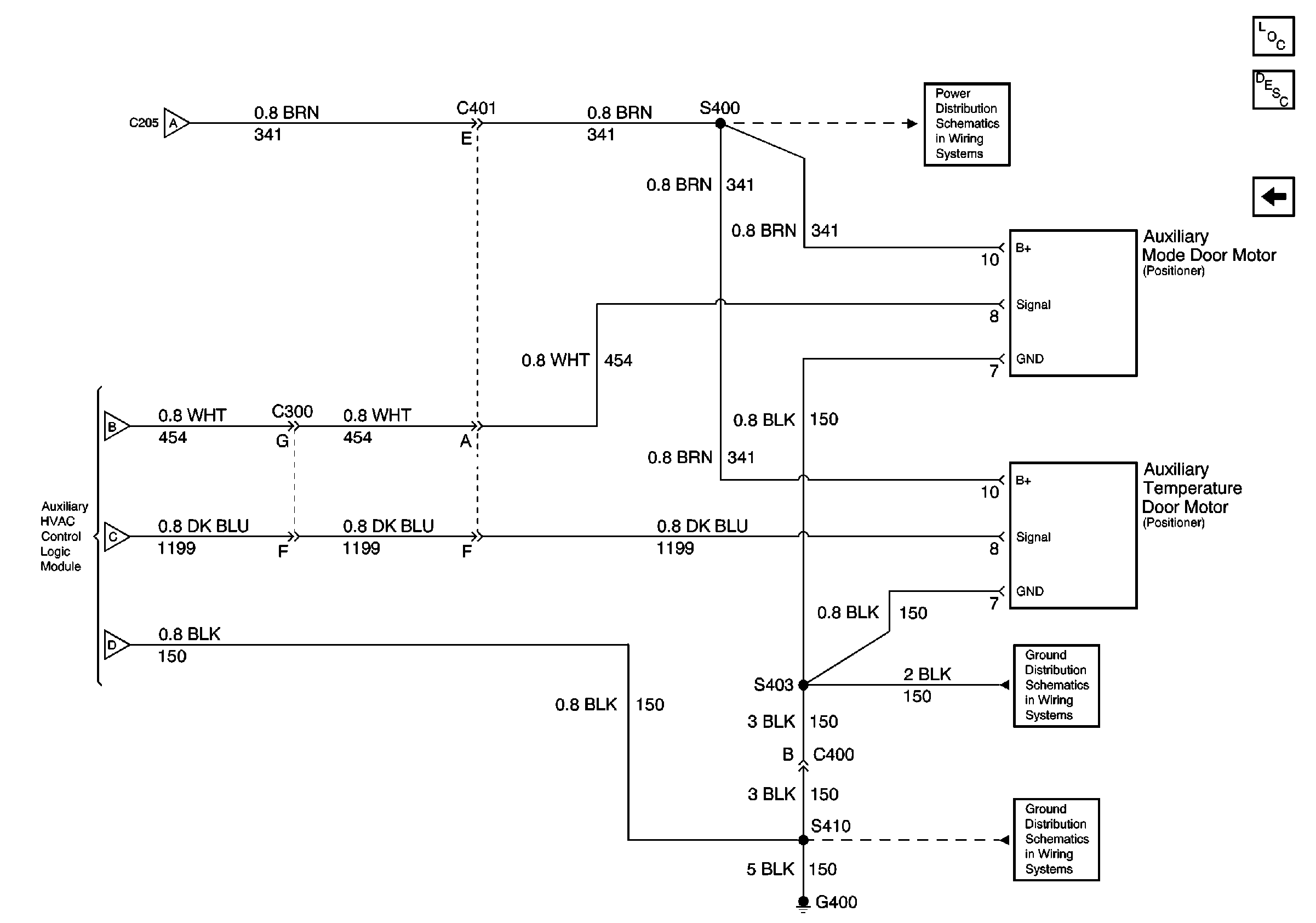
Figure 4:

Rear Ventilation Controls (2 of 2)


Object Number: 606211  Size: FS
Heater Blower Controls Components
HVAC Air Delivery/Temperature Control Circuit Description
Rear Ventilation Controls (1 of 2)
RR HVAC Fuse
G400
G400
Rear Ventilation Controls (1 of 2)
Rear Ventilation Controls (1 of 2)