GM Service Manual Online
For 1990-2009 cars only
Makes
🢒
Holden
🢒
2008
🢒
Viva
🢒
Power and Signal Distribution
🢒
Wiring Systems and Power Management
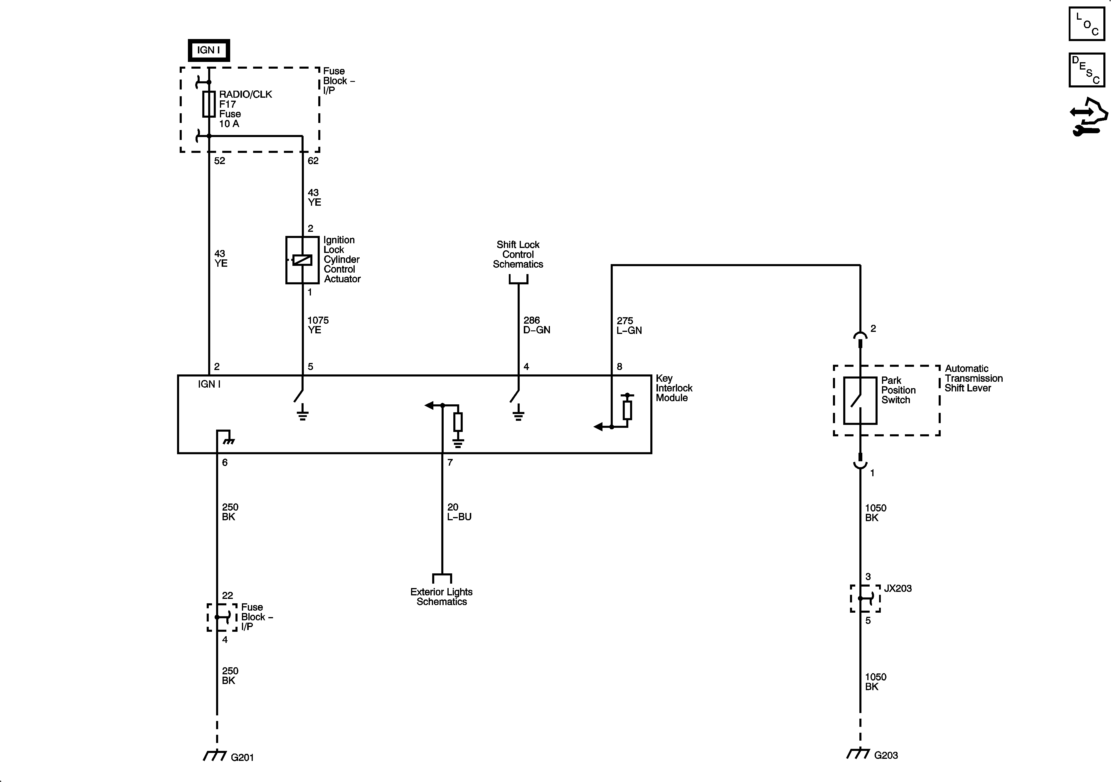
🢒 Ignition Lock Schematics
Master Electrical Component List
Control Module References
Fuse Block - Underhood B+ Bus, 1 of 3
Automatic Transmission Shift Lock Control w/o Ignition Lock Cylinder Control Actuator
G101
G201 - 1 of 2
G203
G203
Park Lamps and License Plate Lamps