GM Service Manual Online
For 1990-2009 cars only

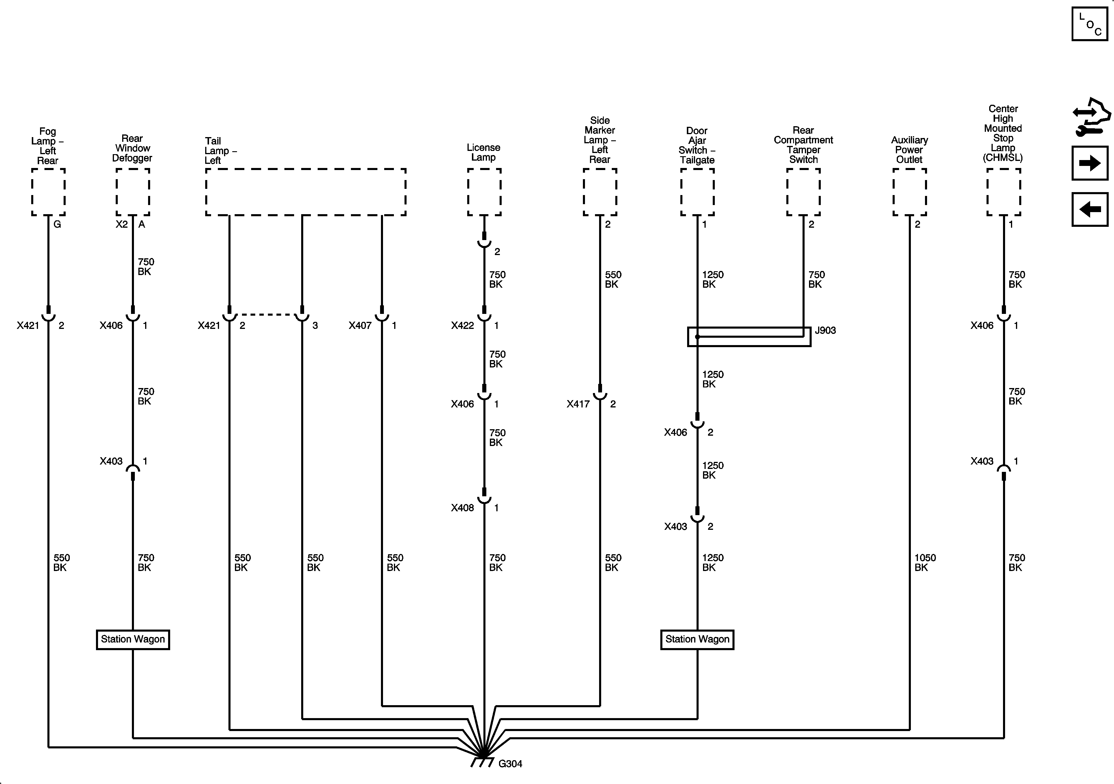
G304

G304


Object Number: 1963593  Size: FS
Master Electrical Component List
Control Module References
G402
G303, G401