GM Service Manual Online
For 1990-2009 cars only
Makes
🢒
Isuzu
🢒
2005
🢒
Isuzu MD F-Series
🢒
Body
🢒
Lighting Systems
🢒 Interior Lights Dimming Schematics
Figure
1:
I/P Dimmer Switch and Splice S301
Master Electrical Component List
Interior Lighting Systems Description and Operation
Splice SP 301
Fuse Block 1: Fuse 1 and Fuse Block - I/P - 2: Circuit Breakers 14, 15, 16 and 19
Fuse Block 1: Fuse 1 and Fuse Block - I/P - 2: Circuit Breakers 14, 15, 16 and 19
Splices S302 and S303
Park and Tail Lamps
Splices S305 and S500
Splice Pack SP211
Splices S302 and S303
Splices S302 and S303
Splices S302 and S303
Splices S302 and S303
Splices S302 and S303
Splices S302 and S303
Splices S302 and S303
Splices S302 and S303
Splices S302 and S303
Splices S302 and S303
Splice SP 301
Batteries, Grounds G400 and G402, Splices S113, S120, S121, S123, S124, S202 and S211 and Splice Pack SP400
Splices S302 and S303
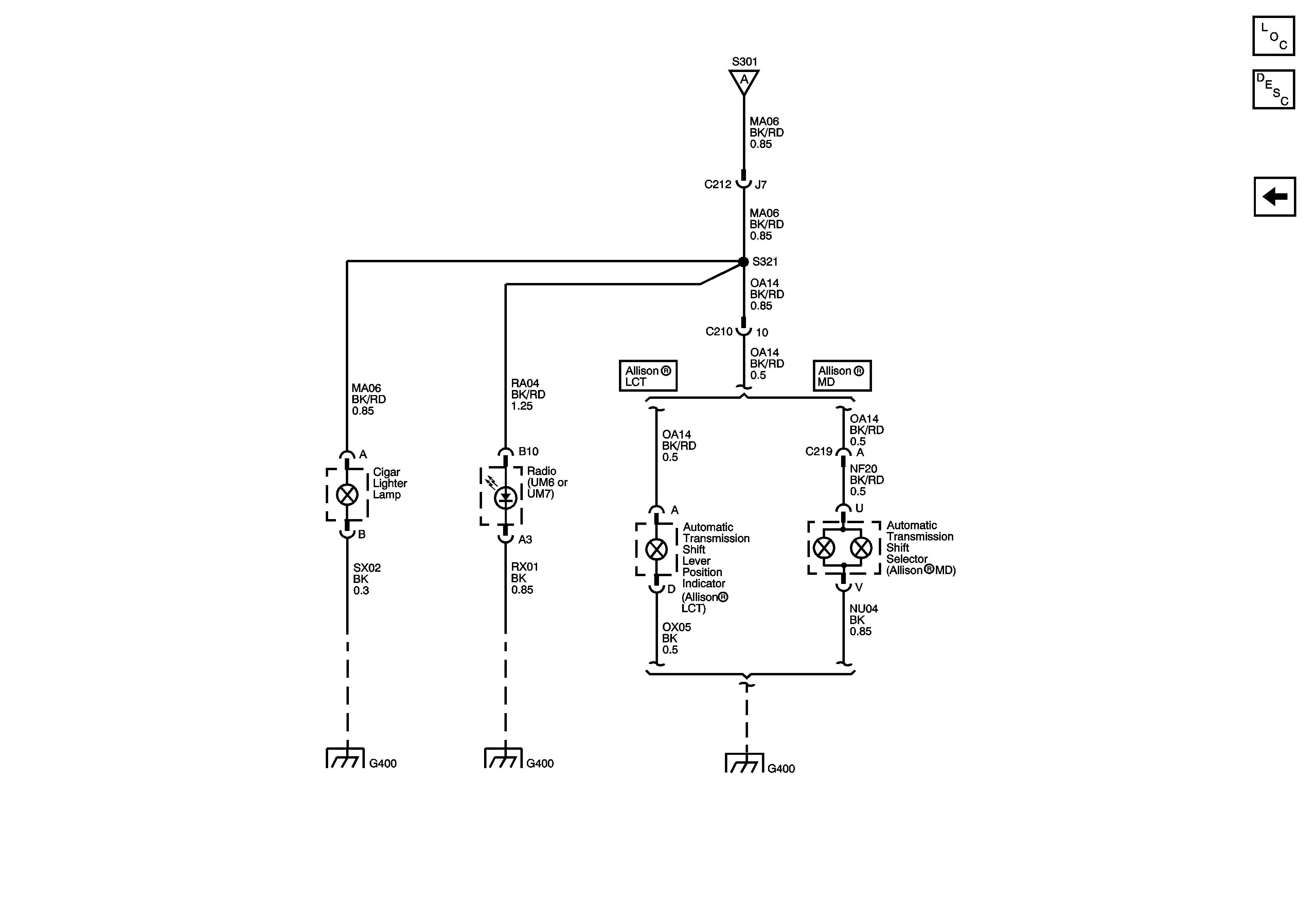
Figure
2:
Splice S301
Master Electrical Component List
Interior Lighting Systems Description and Operation
I/P Dimmer Switch and Splice SP301
I/P Dimmer Switch and Splice SP301
Splice Pack SP211
Splice S358 and Splice Pack SP212