GM Service Manual Online
For 1990-2009 cars only
Makes
🢒
Isuzu
🢒
2007
🢒
Isuzu MD F-Series
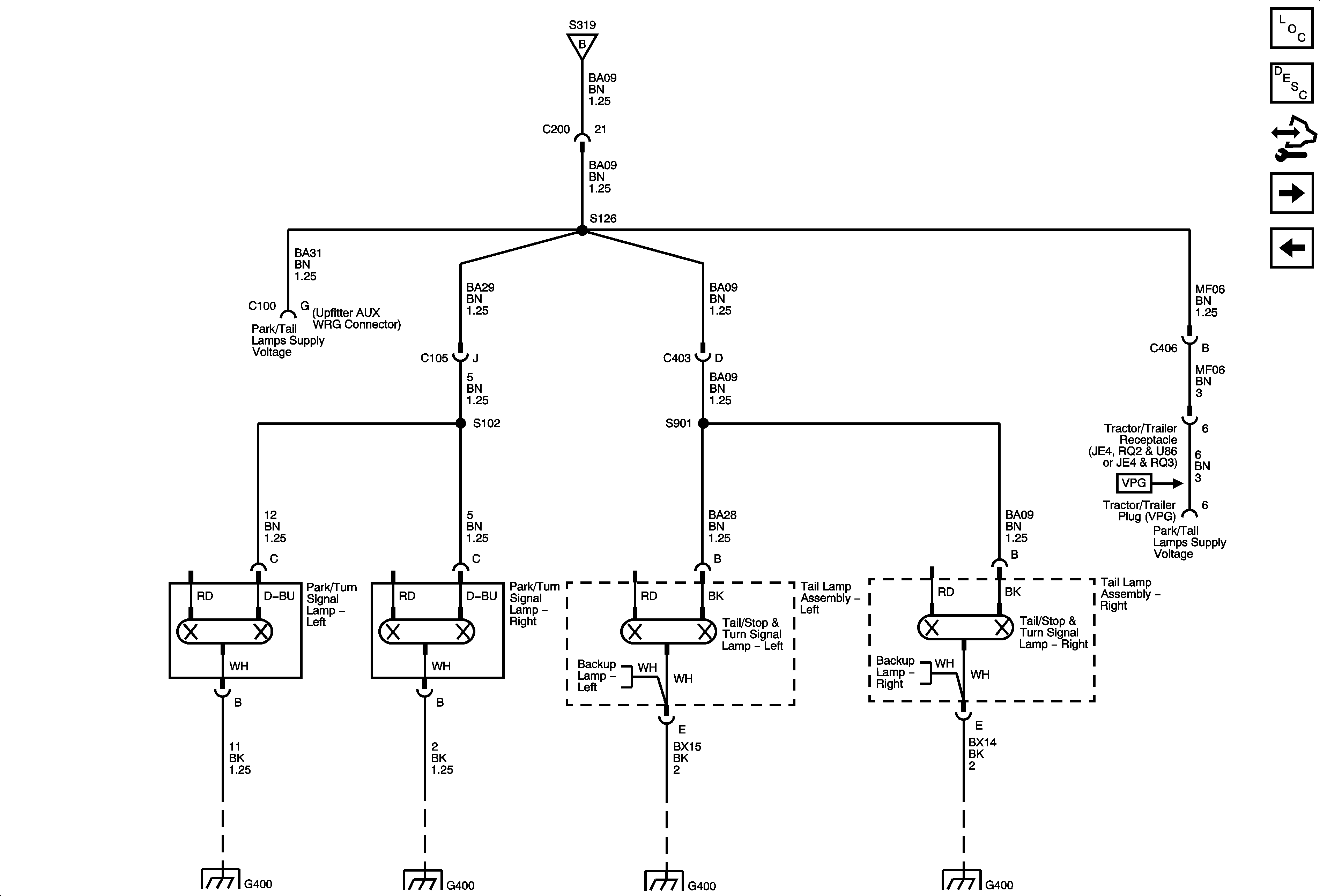
🢒 Park and Tail Lamps
Park and Tail Lamps
Park and Tail Lamps
Master Electrical Component List
Exterior Lighting Systems Description and Operation
Control Module References
200Turn Signal/Hazard Lamps - Left
Outside Rear View Mirrors
Clearance, Identification and Marker Lamps
G400 and G402 - 2 of 8
G400 and G402 - 2 of 8
G100, G101, G102, G107, G114, G208, G209, G210, G214, G400 and G402 - 1 of 8, G501, G502, G601, and G602
G100, G101, G102, G107, G114, G208, G209, G210, G214, G400 and G402 - 1 of 8, G501, G502, G601, and G602