GM Service Manual Online
For 1990-2009 cars only
Makes
🢒
Isuzu
🢒
2002
🢒
Isuzu T-Series (Truck Line C)
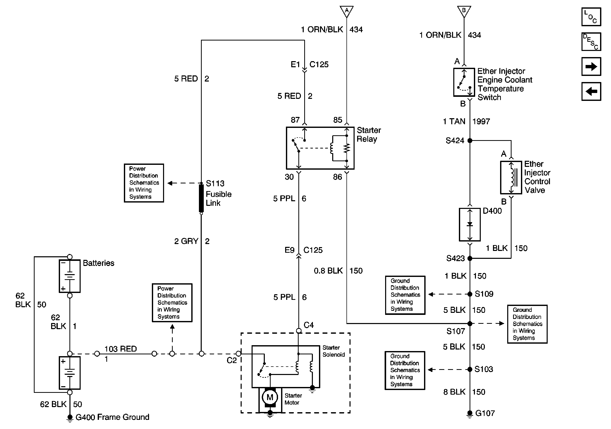
🢒 Starting Circuit (2 of 2)
Starting Circuit (2 of 2)
Starting Circuit (2 of 2)
Master Electrical Component List
Starting System Description and Operation
Charging Circuit (1 of 2)
Starting Circuit (1 of 2)
Starting Circuit (1 of 2)
Starting Circuit (1 of 2)
(LG5) Batteries, Fuse Block 1, EXT LIGHTING, GENERATOR/CHASSIS, WIPER/HVAC Fuses
(LG5) Batteries, Fuse Block 1, EXT LIGHTING, GENERATOR/CHASSIS, WIPER/HVAC Fuses
G107 Continued, S109 (LG5 Only), S148, S423, S424
G107 Continued, S107
G107, S103