GM Service Manual Online
For 1990-2009 cars only
Makes
🢒
Isuzu
🢒
2002
🢒
Isuzu T-Series (Truck Line C)
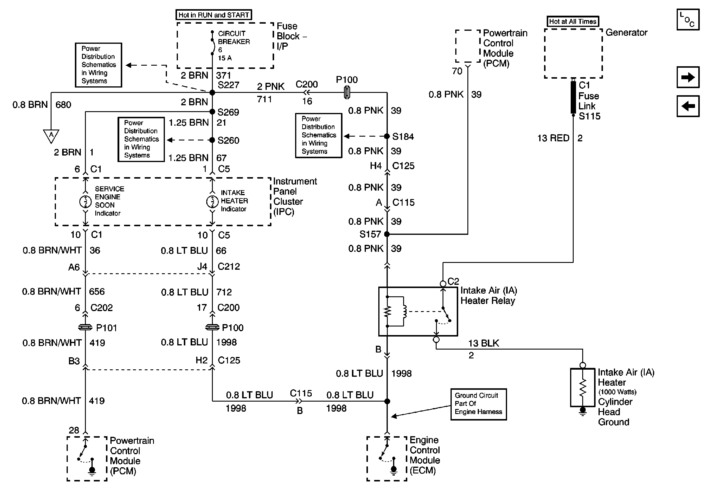
🢒 Air Intake Heater, Indicators
Air Intake Heater, Indicators
Air Intake Heater, Indicators
Master Electrical Component List
Stoplamp Switch and Stoplamp Switch Interface Module, w/JE3
DLC, PCM Power and Grounds
Automatic Engine Shutdown, w/JE5
IP Fuse Block, Circuit Breaker 6 (1 of 3)
Circuit Breaker 6 (2 of 3)
Circuit Breaker 6 (3 of 3)