GM Service Manual Online
For 1990-2009 cars only
Figure 1:

Headlamp Switch and HDLP SW, PARK LP Fuses


Object Number: 538786  Size: FS
Lighting Systems Components
Interior Lights Circuit Description
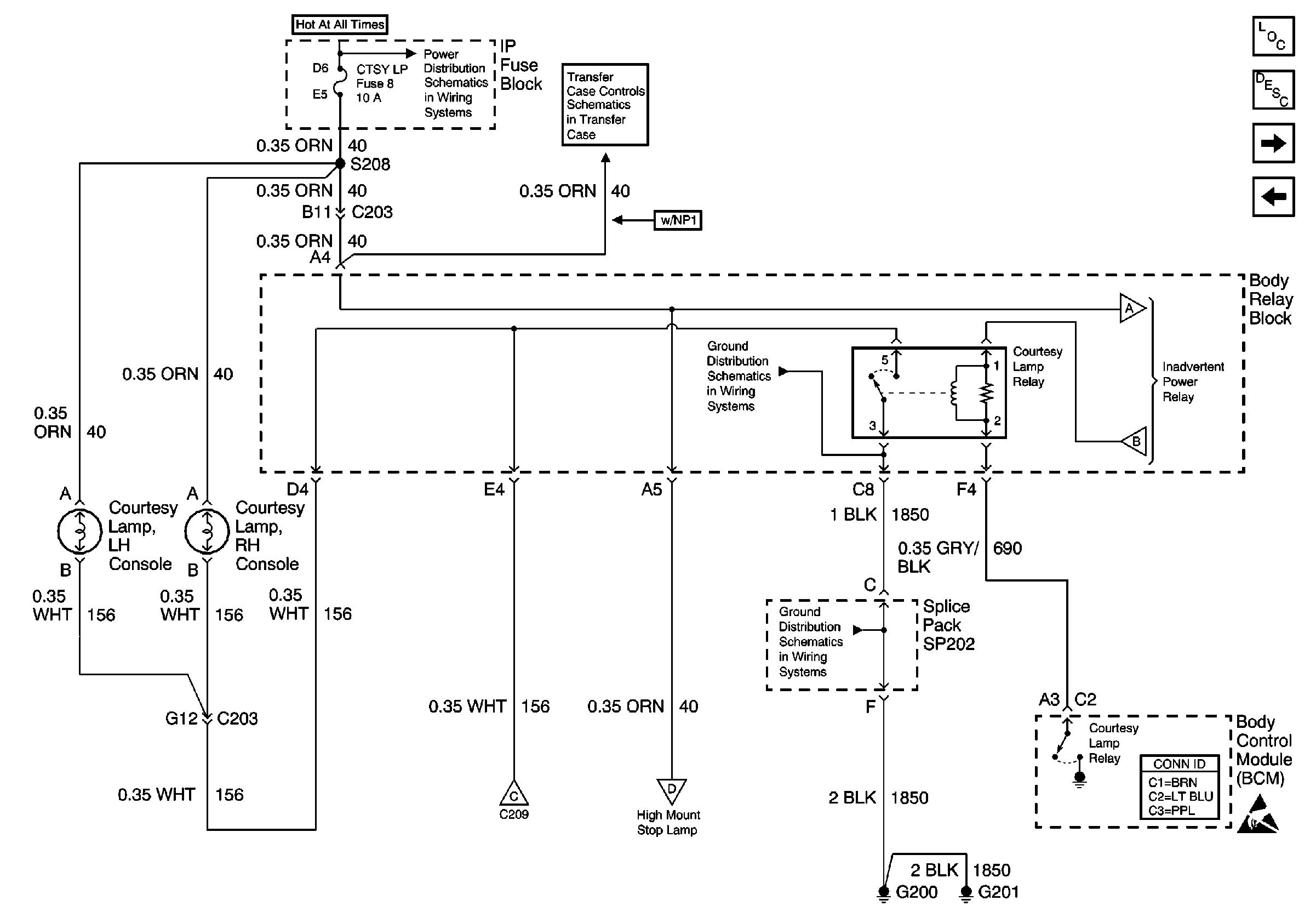
CTSY LP Fuse, Courtesy Lamp Relay and Courtesy Lamps
AUX PWR, RDO BATT, HDLP SW Fuses and Inadvertent Power Lamp Relay
Headlamp Grounding Relay and Flash-to-Pass Switch
B+ Bus Bar
Power and Grounding Connector End Views
Handling ESD Sensitive Parts Notice
Body Control System Connector End Views
Headlamp Switch, Ambient Light Sensor and BCM
G203 and G204
Park, Marker, License and Turn Signal Lamps (Rear)
Headlamp Switch
Power Door Systems Connector End Views
Power Door Systems Connector End Views
Body Control System Connector End Views
Figure 2:

CTSY LP Fuse, Courtesy Lamp Relay and Courtesy Lamps


Object Number: 538792  Size: FS
Lighting Systems Components
Interior Lights Circuit Description
Front Door Jamb Switches and Door Handle Switch, LH
Headlamp Switch and HDLP SW, PARK LP Fuses
INT BATT, PWR LKS, CTSY LP and CIGAR LTR Fuses
Power, Ground and Data Link Connector (DLC)
G200, G201 and G207
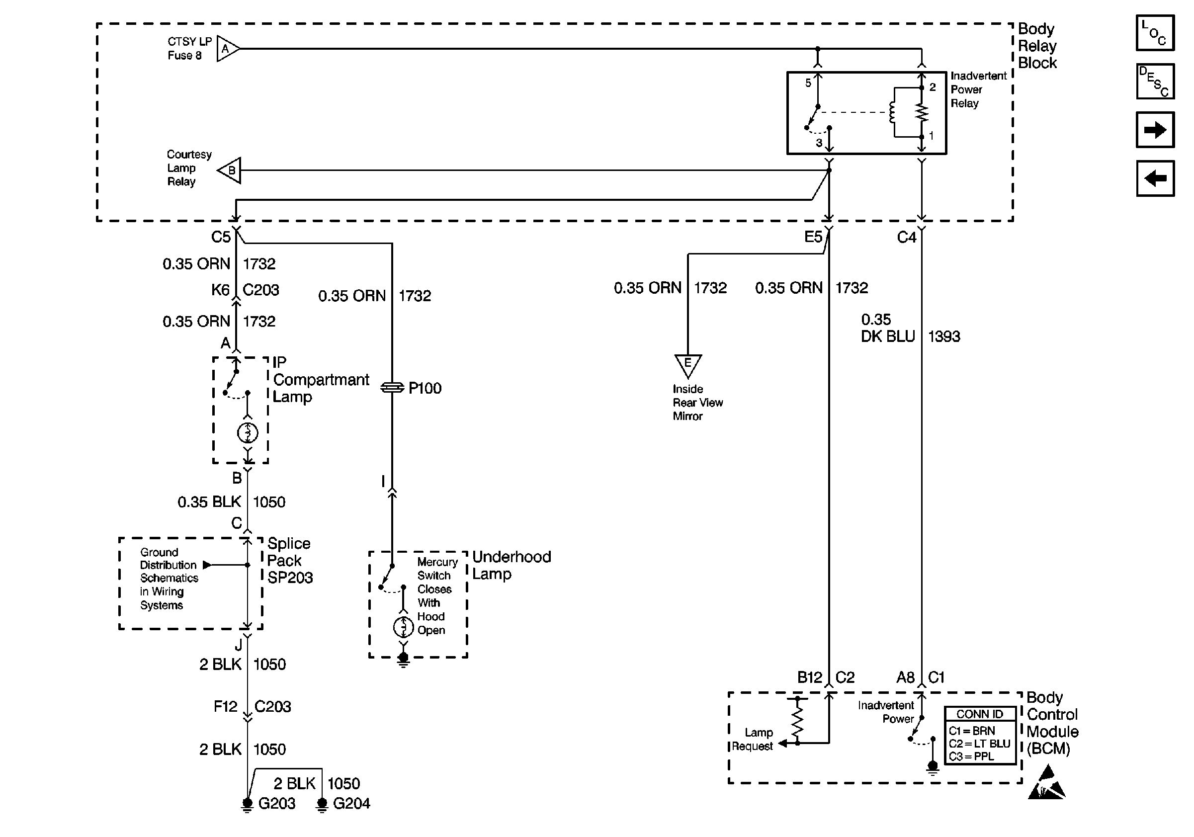
Inadvertent Power Relay, IP Compartment and Underhood Lamps
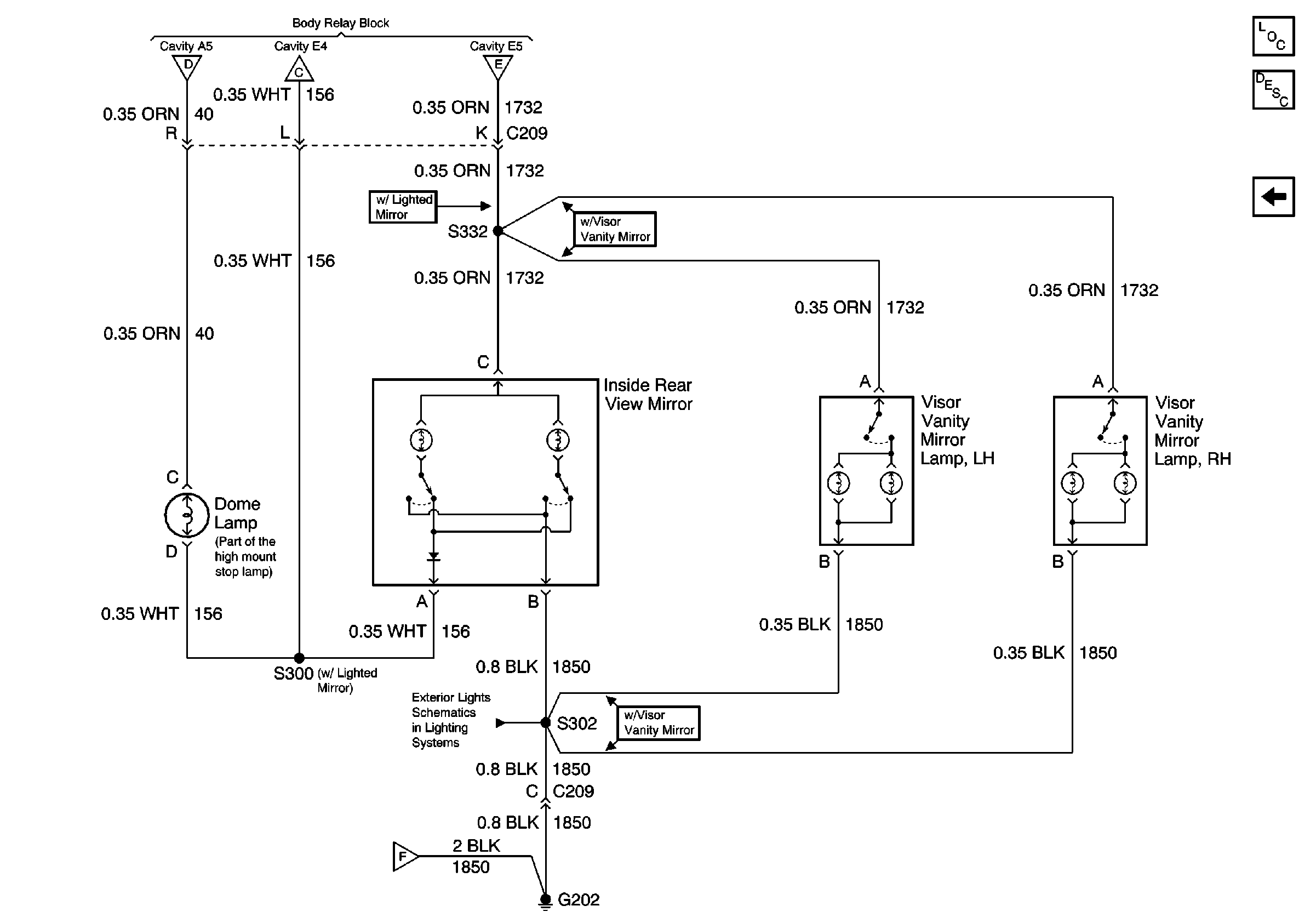
Inside Rear View Mirror and Visor Vanity Mirror Lamps
Inside Rear View Mirror and Visor Vanity Mirror Lamps
G200, G201 and G207
Body Control System Connector End Views
Handling ESD Sensitive Parts Notice
Figure 3:

Front Door Jamb Switches and Door Handle Switch, LH


Object Number: 598674  Size: FS
Lighting Systems Components
Interior Lights Circuit Description
Inadvertent Power Relay, IP Compartment and Underhood Lamps
CTSY LP Fuse, Courtesy Lamp Relay and Courtesy Lamps
Body Control System Connector End Views
Handling ESD Sensitive Parts Notice
G203 and G204
G202
Inside Rear View Mirror and Visor Vanity Mirror Lamps
Figure 4:

Inadvertent Power Relay, IP Compartment and Underhood Lamps


Object Number: 538797  Size: FS
Lighting Systems Components
Interior Lights Circuit Description
Inside Rear View Mirror and Visor Vanity Mirror Lamps
Front Door Jamb Switches and Door Handle Switch, LH
CTSY LP Fuse, Courtesy Lamp Relay and Courtesy Lamps
CTSY LP Fuse, Courtesy Lamp Relay and Courtesy Lamps
G203 and G204
Inside Rear View Mirror and Visor Vanity Mirror Lamps
Body Control System Connector End Views
Handling ESD Sensitive Parts Notice
Figure 5:

Inside Rear View Mirror and Visor Vanity Mirror Lamps


Object Number: 538805  Size: FS
Lighting Systems Components
Interior Lights Circuit Description
Inadvertent Power Relay, IP Compartment and Underhood Lamps
CTSY LP Fuse, Courtesy Lamp Relay and Courtesy Lamps
Inadvertent Power Relay, IP Compartment and Underhood Lamps
High Mount Stoplamp, Multifunction Switch (Turn Signal Switch) and Turn Signal Flasher
Front Door Jamb Switches and Door Handle Switch, LH