GM Service Manual Online
For 1990-2009 cars only
Makes
🢒
Isuzu
🢒
1999
🢒
S/T Isuzu - 4WD
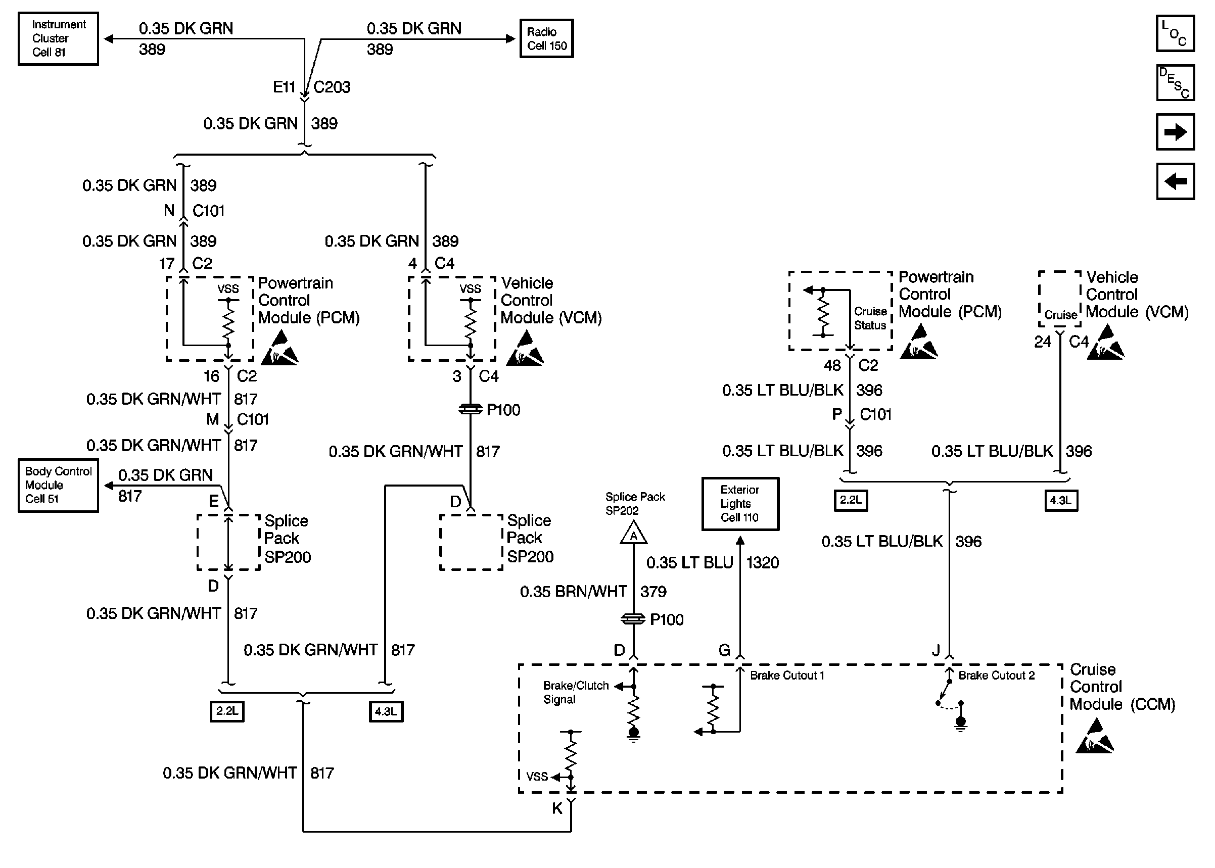
🢒 Cell 34: Cruise Control Module and PCM/VCM
Cell 34: Cruise Control Module and PCM/VCM
Cell 34: Cruise Control Module and PCM/VCM
Cell 81: VCM/PCM, DLC and SRS
Cell 150: ILLUM, RDO IGN and RDO BATT Fuses and VSS Signal
Handling ESD Sensitive Parts Notice
Cell 51: VCM or PCM Speed Signal and Ambient Light Sensor
Handling ESD Sensitive Parts Notice
Handling ESD Sensitive Parts Notice
Handling ESD Sensitive Parts Notice
Cruise Control Components
Cruise Control System Circuit Description
Cell 34: CRUISE Fuse, Multifunction Switch and Cruise Control Module
Cell 34: Clutch Pedal Position Switch and TCC/Stop Lamp Switch
Exterior Lights Schematics
Cell 34: Clutch Pedal Position Switch and TCC/Stop Lamp Switch
Handling ESD Sensitive Parts Notice