GM Service Manual Online
For 1990-2009 cars only
Figure 1:

Cell 51: IP Fuse Block, UBEC, and Splice Packs SP200 and SP202


Object Number: 357652  Size: FS
Body Control Module Components
Body Control System Circuit Description
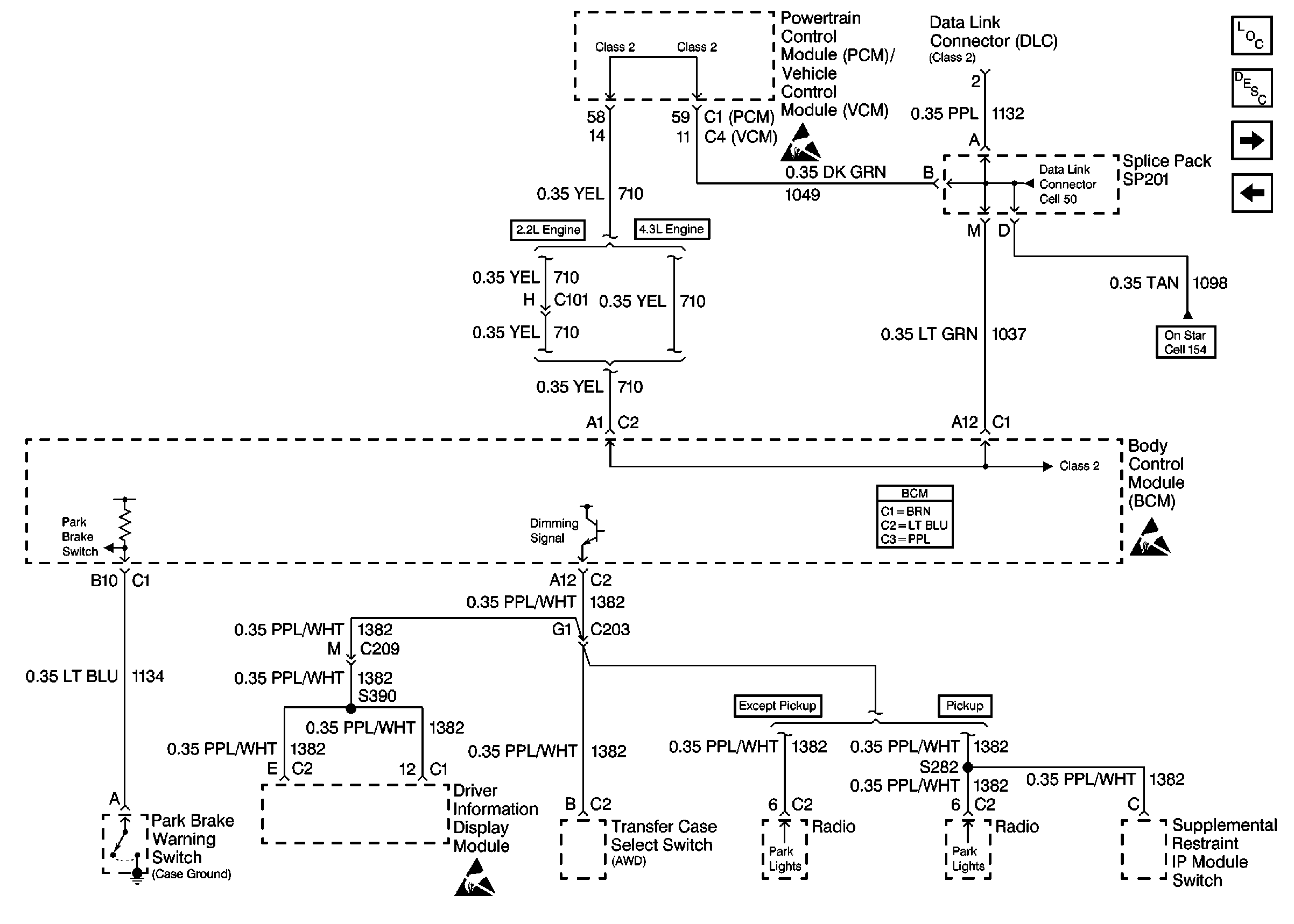
Cell 51: PCM/VCM and Splice Pack SP201
Handling ESD Sensitive Parts Notice
Instrument Cluster: Analog Schematics
Power Distribution Schematics
Power Distribution Schematics
Keyless Entry Schematics
Power Distribution Schematics
Power Distribution Schematics
Power Distribution Schematics
Ground Distribution Schematics
Figure 2:

Cell 51: PCM/VCM and Splice Pack SP201


Object Number: 357653  Size: FS
Body Control Module Components
Body Control System Circuit Description
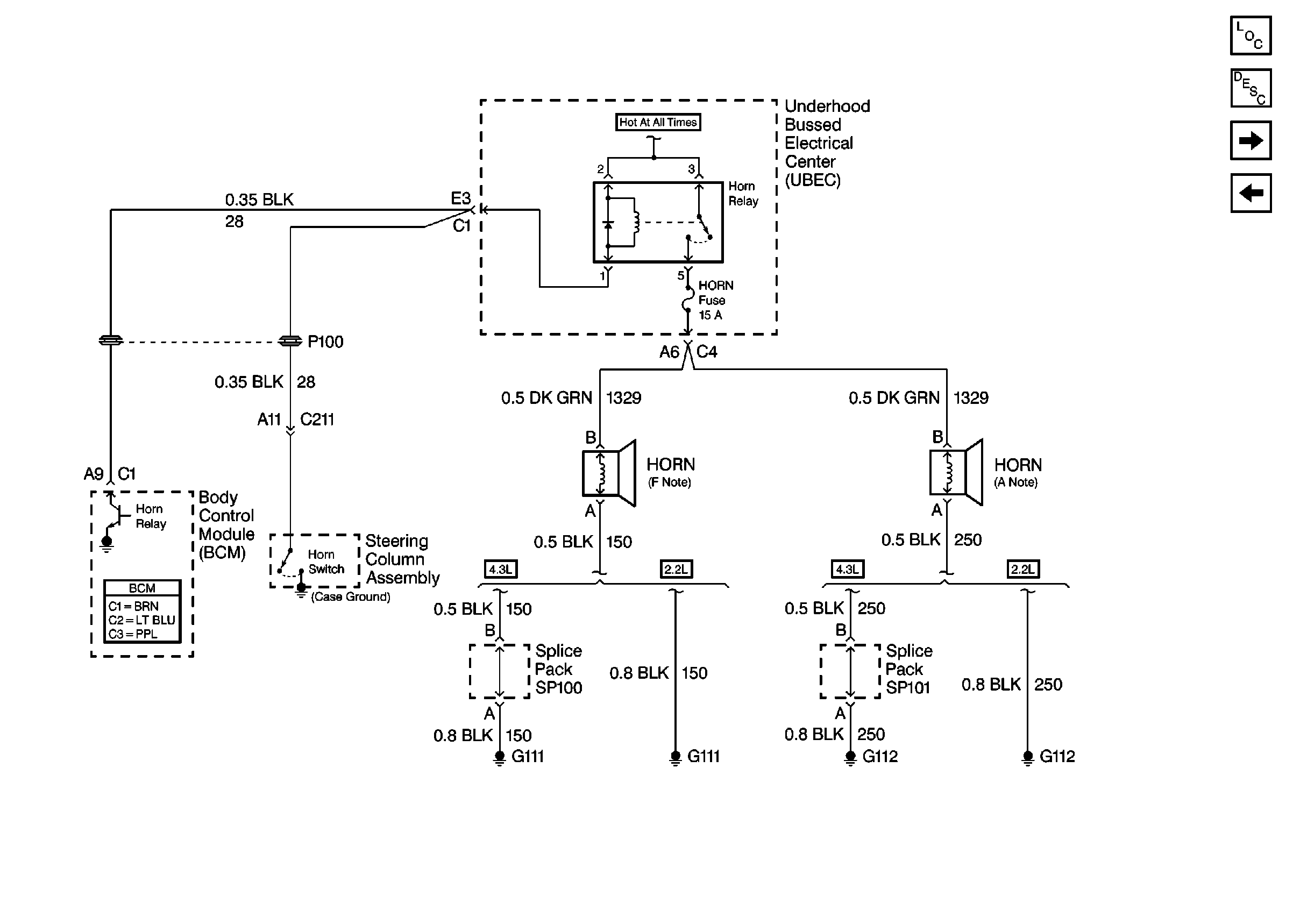
Cell 51: UBEC, Steering Column Assembly and Horns
Cell 51: IP Fuse Block, UBEC, and Splice Packs SP200 and SP202
OnStar Schematics
Handling ESD Sensitive Parts Notice
Handling ESD Sensitive Parts Notice
Handling ESD Sensitive Parts Notice
Data Link Connector Schematics
Figure 3:

Cell 51: UBEC, Steering Column Assembly and Horns


Object Number: 357655  Size: FS
Body Control Module Components
Body Control System Circuit Description
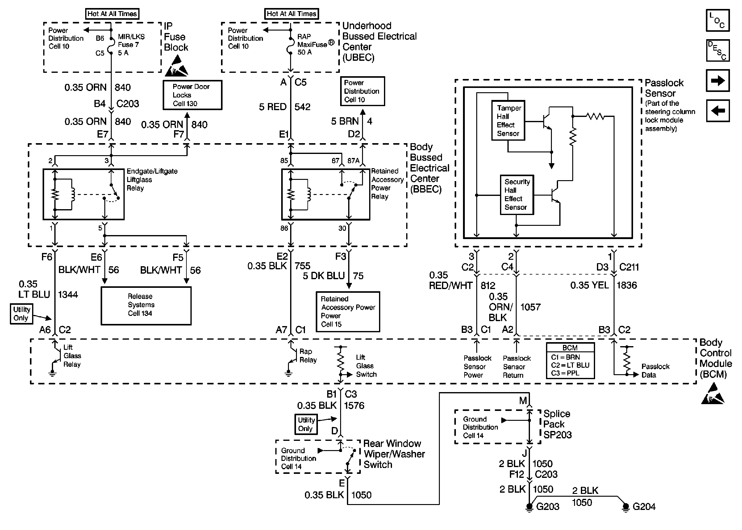
Cell 51: Passlock Sensor
Cell 51: PCM/VCM and Splice Pack SP201
Figure 4:

Cell 51: Passlock Sensor


Object Number: 357656  Size: FS
Body Control Module Components
Body Control System Circuit Description
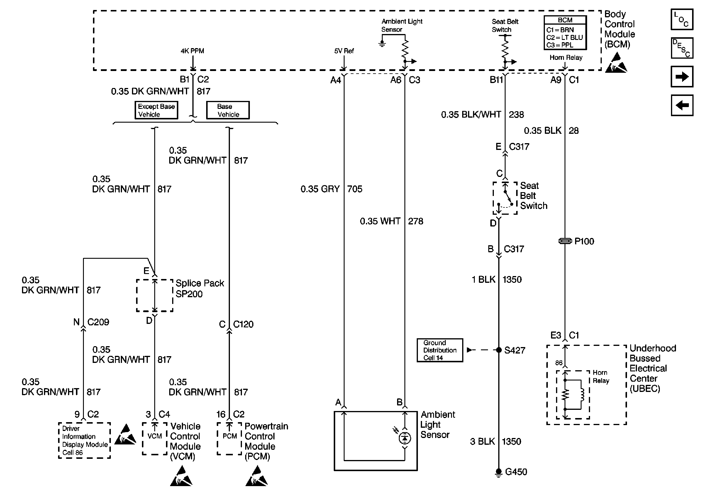
Cell 51: Ambient Light Sensor
Cell 51: UBEC, Steering Column Assembly and Horns
Handling ESD Sensitive Parts Notice
Ground Distribution Schematics
Ground Distribution Schematics
Retained Accessory Power (RAP) Schematics
Release Systems Schematics
Door Lock/Indicator Schematics
Power Distribution Schematics
Power Distribution Schematics
Power Distribution Schematics
Figure 5:

Cell 51: Ambient Light Sensor


Object Number: 357657  Size: FS
Body Control Module Components
Body Control System Circuit Description
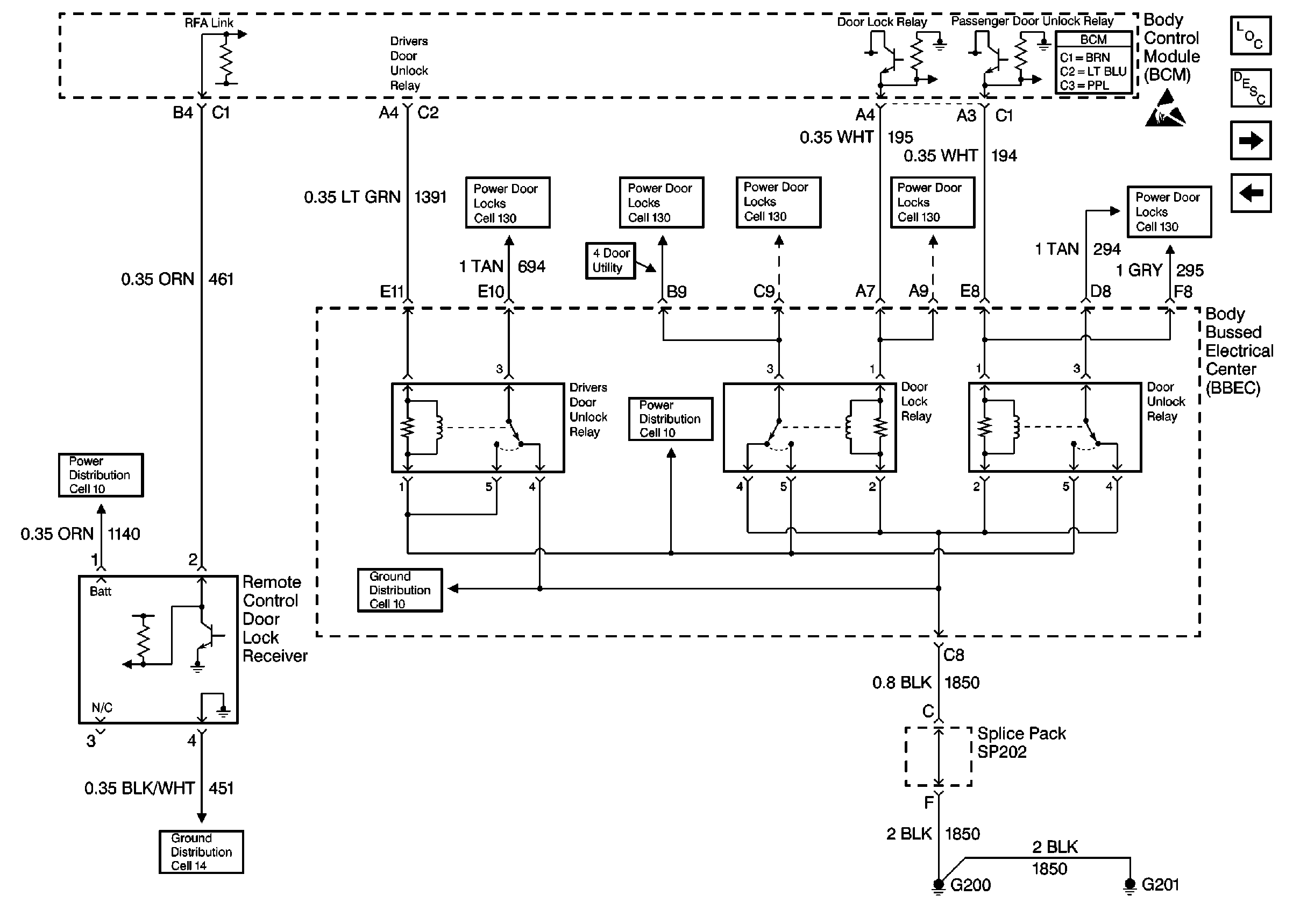
Cell 51: Remote Control Door Lock Receiver
Cell 51: Passlock Sensor
Handling ESD Sensitive Parts Notice
Handling ESD Sensitive Parts Notice
Handling ESD Sensitive Parts Notice
Handling ESD Sensitive Parts Notice
Driver Information System Schematics
Ground Distribution Schematics
Figure 6:

Cell 51: Remote Control Door Lock Receiver


Object Number: 357669  Size: FS
Body Control Module Components
Body Control System Circuit Description
Cell 51: Front Door Handle Switches
Cell 51: Ambient Light Sensor
Handling ESD Sensitive Parts Notice
Door Lock/Indicator Schematics
Door Lock/Indicator Schematics
Door Lock/Indicator Schematics
Door Lock/Indicator Schematics
Door Lock/Indicator Schematics
Power Distribution Schematics
Ground Distribution Schematics
Ground Distribution Schematics
Power Distribution Schematics
Figure 7:

Cell 51: Front Door Handle Switches


Object Number: 357670  Size: FS
Body Control Module Components
Body Control System Circuit Description
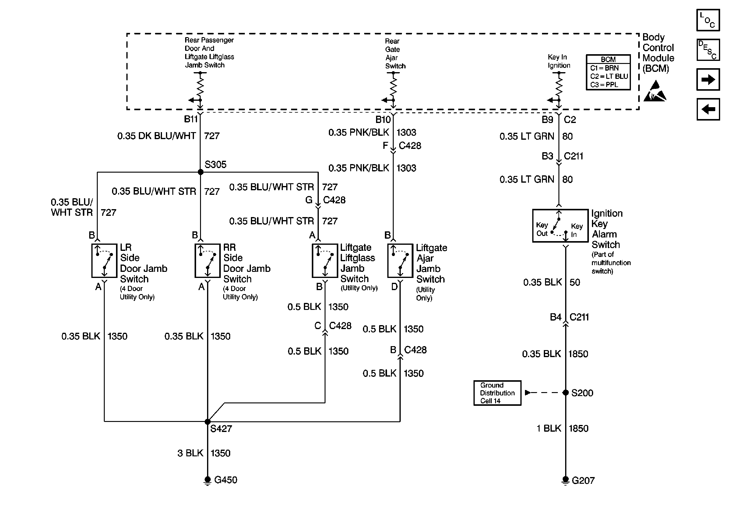
Cell 51: Rear Side Door, Liftgate Liftglass and Liftgate Ajar Jamb Switches and Ignition Key Alarm Switch
Cell 51: Remote Control Door Lock Receiver
Ground Distribution Schematics
Ground Distribution Schematics
Figure 8:

Cell 51: Rear Side Door, Liftgate Liftglass and Liftgate Ajar Jamb Switches and Ignition Key Alarm Switch


Object Number: 357674  Size: FS
Body Control Module Components
Body Control System Circuit Description
Cell 51: Headlamp Switch
Cell 51: Front Door Handle Switches
Handling ESD Sensitive Parts Notice
Ground Distribution Schematics
Figure 9:

Cell 51: Headlamp Switch


Object Number: 357675  Size: FS
Body Control Module Components
Body Control System Circuit Description
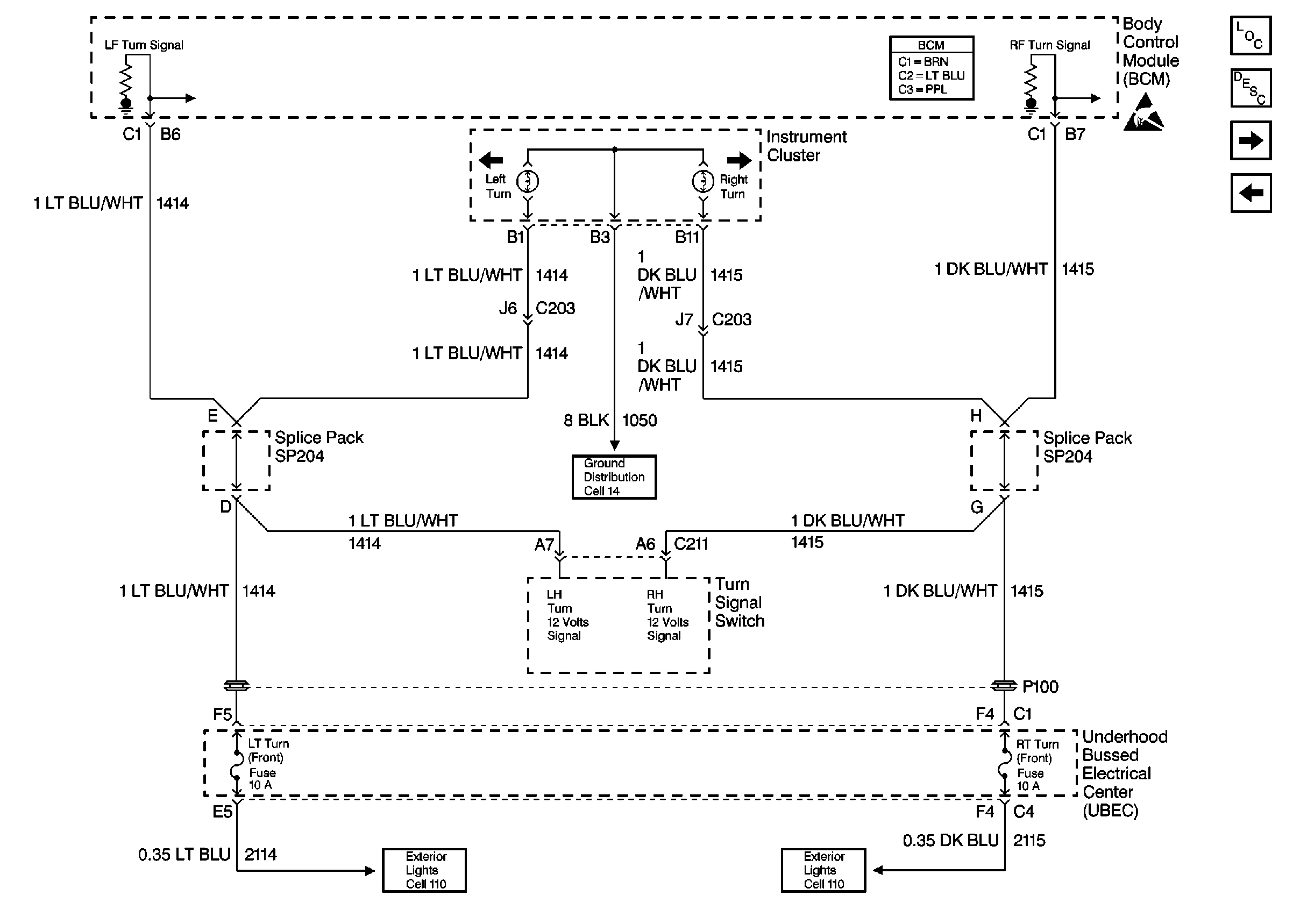
Cell 51: Instrument Cluster and Turn Signal Switch
Cell 51: Rear Side Door, Liftgate Liftglass and Liftgate Ajar Jamb Switches and Ignition Key Alarm Switch
Ground Distribution Schematics
Ground Distribution Schematics
Ground Distribution Schematics
Ground Distribution Schematics
Power Distribution Schematics
Ground Distribution Schematics
Handling ESD Sensitive Parts Notice
Power Distribution Schematics
Figure 10:

Cell 51: Instrument Cluster and Turn Signal Switch


Object Number: 357679  Size: FS
Body Control Module Components
Body Control System Circuit Description
Cell 51: Headlamp Switch and Headlamp Bulbs
Cell 51: Headlamp Switch
Exterior Lights Schematics
Exterior Lights Schematics
Ground Distribution Schematics
Handling ESD Sensitive Parts Notice
Figure 11:

Cell 51: Headlamp Switch and Headlamp Bulbs


Object Number: 357682  Size: FS
Body Control Module Components
Body Control System Circuit Description
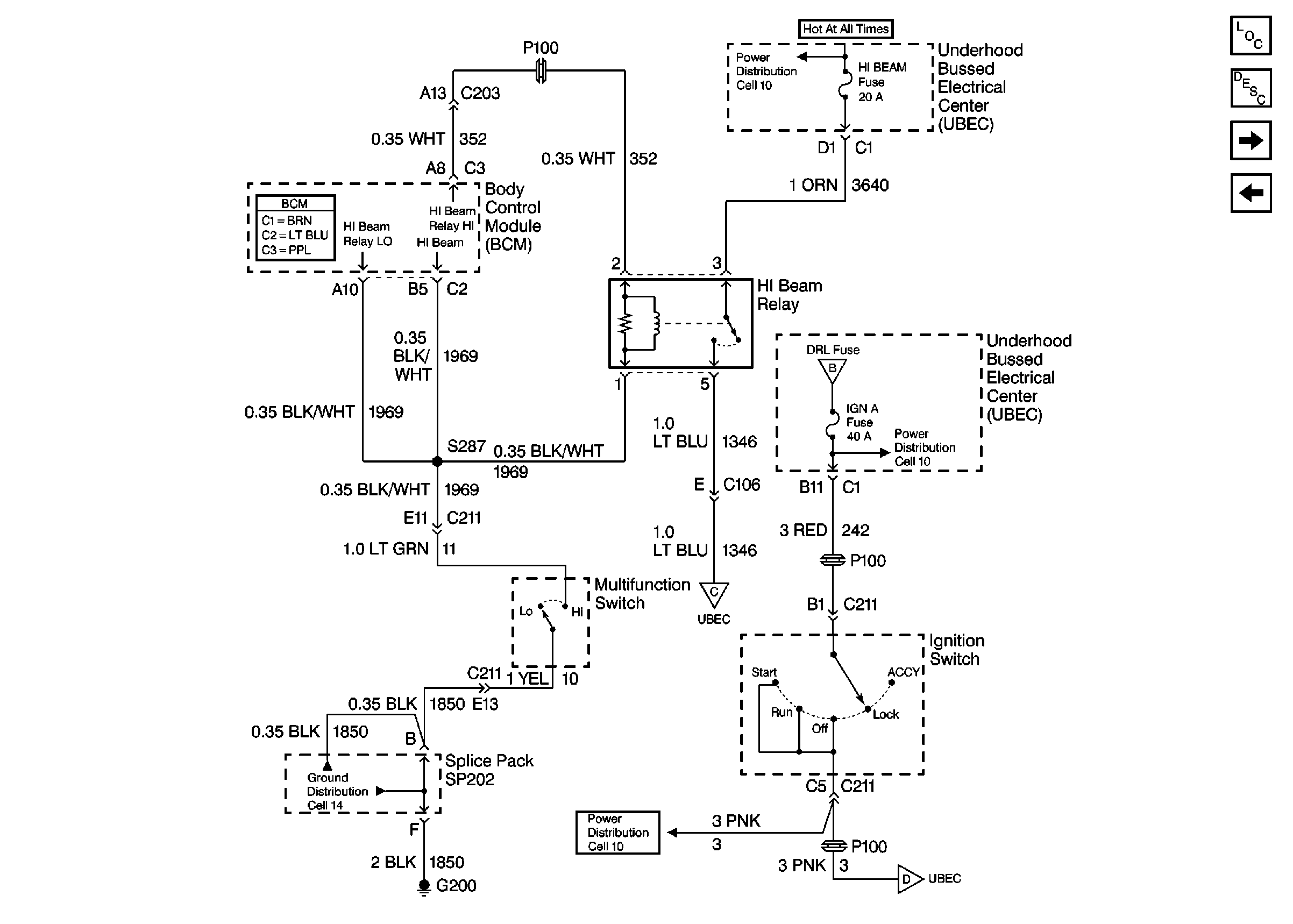
Cell 51: HI Beam Relay, Multifunction Switch and Ignition Switch
Cell 51: Instrument Cluster and Turn Signal Switch
Ground Distribution Schematics
Handling ESD Sensitive Parts Notice
Ground Distribution Schematics
Power Distribution Schematics
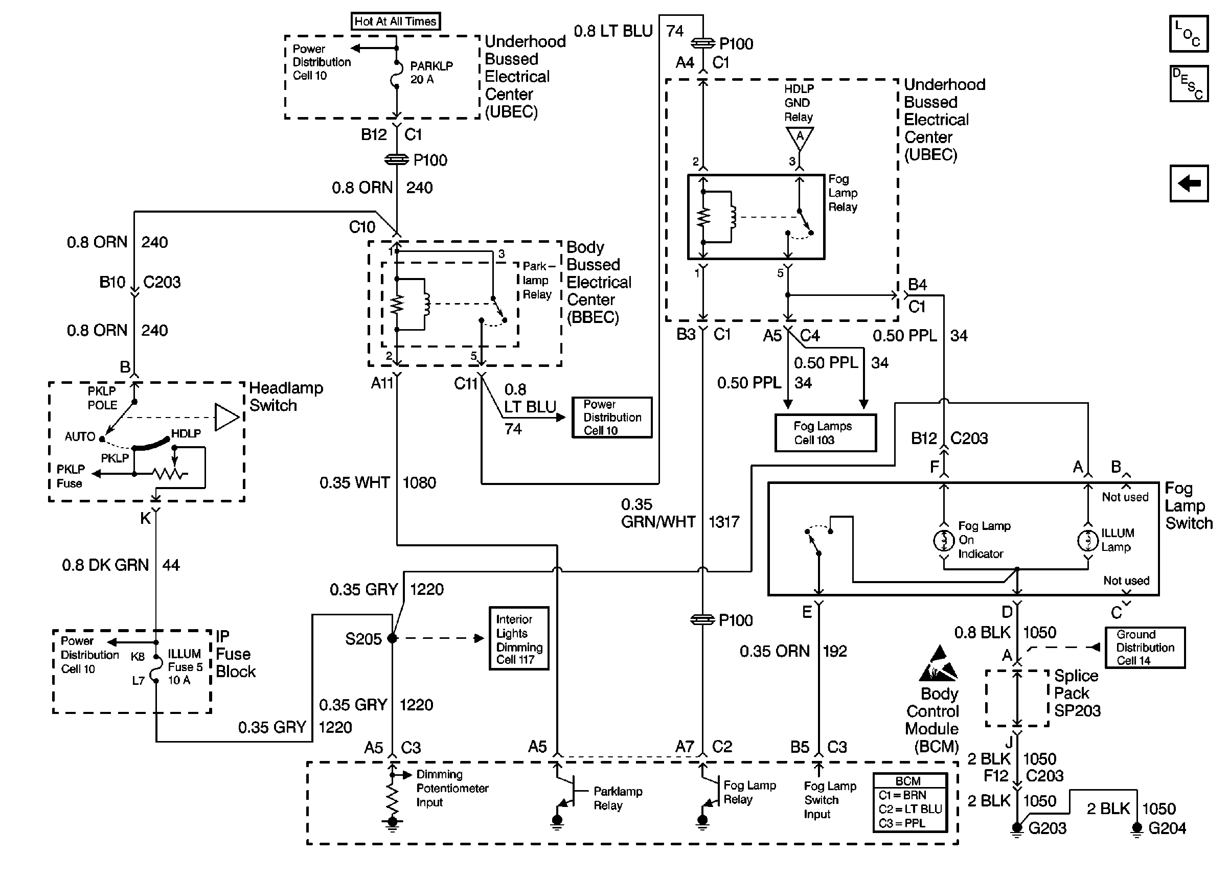
Cell 51: Fog Lamp Relay
Figure 12:

Cell 51: HI Beam Relay, Multifunction Switch and Ignition Switch


Object Number: 357684  Size: FS
Body Control Module Components
Body Control System Circuit Description
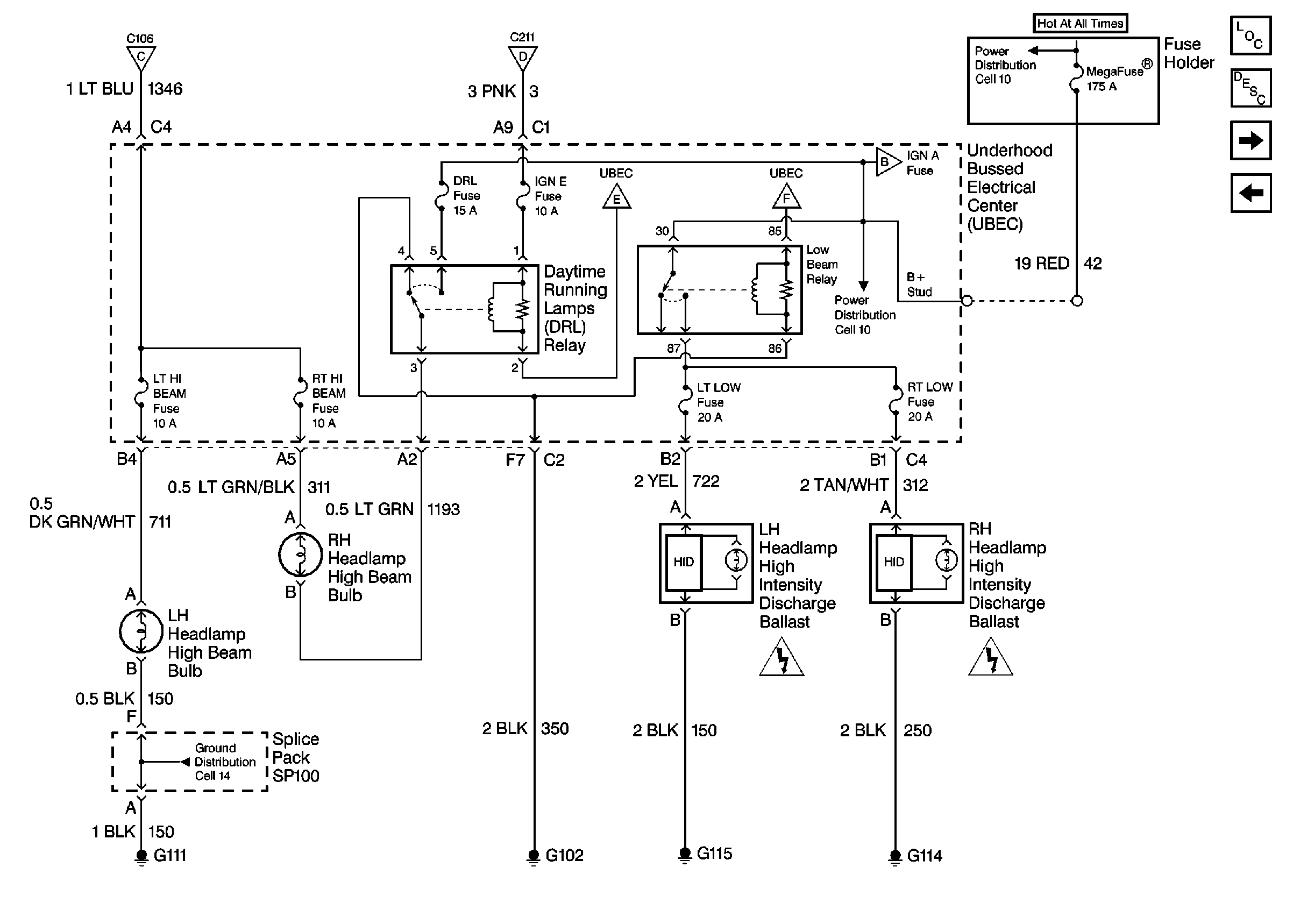
Cell 51: Headlamp High Intensity Discharge Ballasts and High Beam Headlamp Bulbs
Cell 51: Headlamp Switch and Headlamp Bulbs
Power Distribution Schematics
Power Distribution Schematics
Power Distribution Schematics
Ground Distribution Schematics
Cell 51: Headlamp High Intensity Discharge Ballasts and High Beam Headlamp Bulbs
Figure 13:

Cell 51: Headlamp High Intensity Discharge Ballasts and High Beam Headlamp Bulbs


Object Number: 357686  Size: FS
Body Control Module Components
Body Control System Circuit Description
Cell 51: Fog Lamp Relay
Cell 51: HI Beam Relay, Multifunction Switch and Ignition Switch
Power Distribution Schematics
Power Distribution Schematics
Ground Distribution Schematics
Cell 51: HI Beam Relay, Multifunction Switch and Ignition Switch
Figure 14:

Cell 51: Fog Lamp Relay


Object Number: 357689  Size: FS
Body Control Module Components
Body Control System Circuit Description
Cell 51: Headlamp High Intensity Discharge Ballasts and High Beam Headlamp Bulbs
Ground Distribution Schematics
Handling ESD Sensitive Parts Notice
Interior Lights Dimming Schematics
Power Distribution Schematics
Power Distribution Schematics
Power Distribution Schematics
Fog Lights Schematics
Figure 15:

Cell 51: DTC B2600 -- DRL Circuit Malfunction (Except Envoy)


Object Number: 357931  Size: FS
Body Control Module Components
Body Control System Circuit Description
Power Distribution Schematics
Ground Distribution Schematics
Handling ESD Sensitive Parts Notice
Fog Lights Schematics
Figure 16:

Cell 51: DTC B2617, B2618 -- Courtesy Lamp Circuit


Object Number: 357925  Size: FS
Body Control Module Components
Body Control System Circuit Description
Interior Lights Schematics
Interior Lights Schematics
Power Distribution Schematics
Interior Lights Schematics
Interior Lights Dimming Schematics
Interior Lights Schematics
Ground Distribution Schematics
Interior Lights Dimming Schematics
Interior Lights Schematics
Interior Lights Schematics
Handling ESD Sensitive Parts Notice
Figure 17:

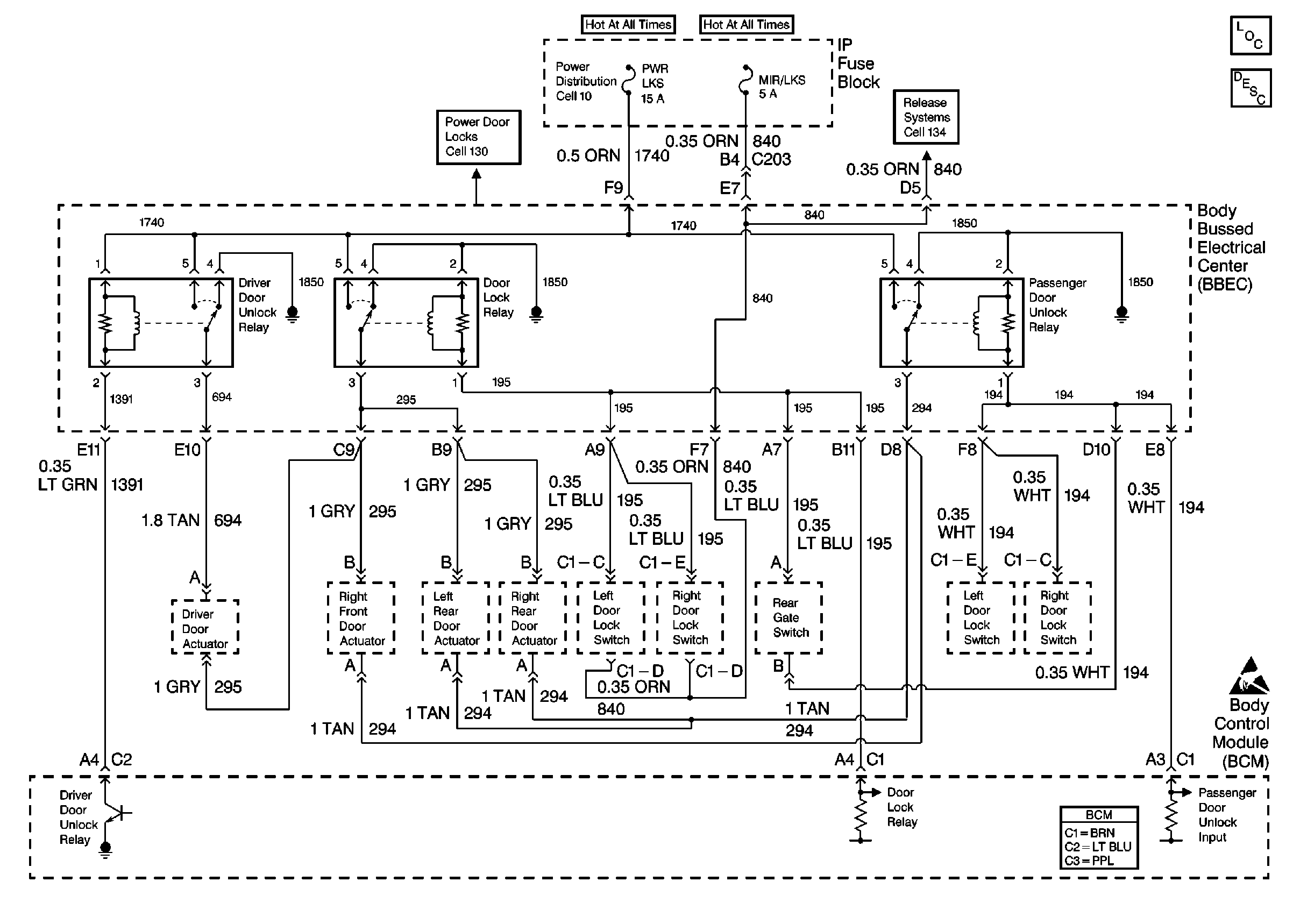
Cell 51: DTC B3137, B3138, B3147, B3148 -- Power Door Locks


Object Number: 357908  Size: FS
Body Control Module Components
Body Control System Circuit Description
Power Distribution Schematics
Door Lock/Indicator Schematics
Release Systems Schematics
Handling ESD Sensitive Parts Notice