GM Service Manual Online
For 1990-2009 cars only
Makes
🢒
Opel
🢒
2007
🢒
Antara
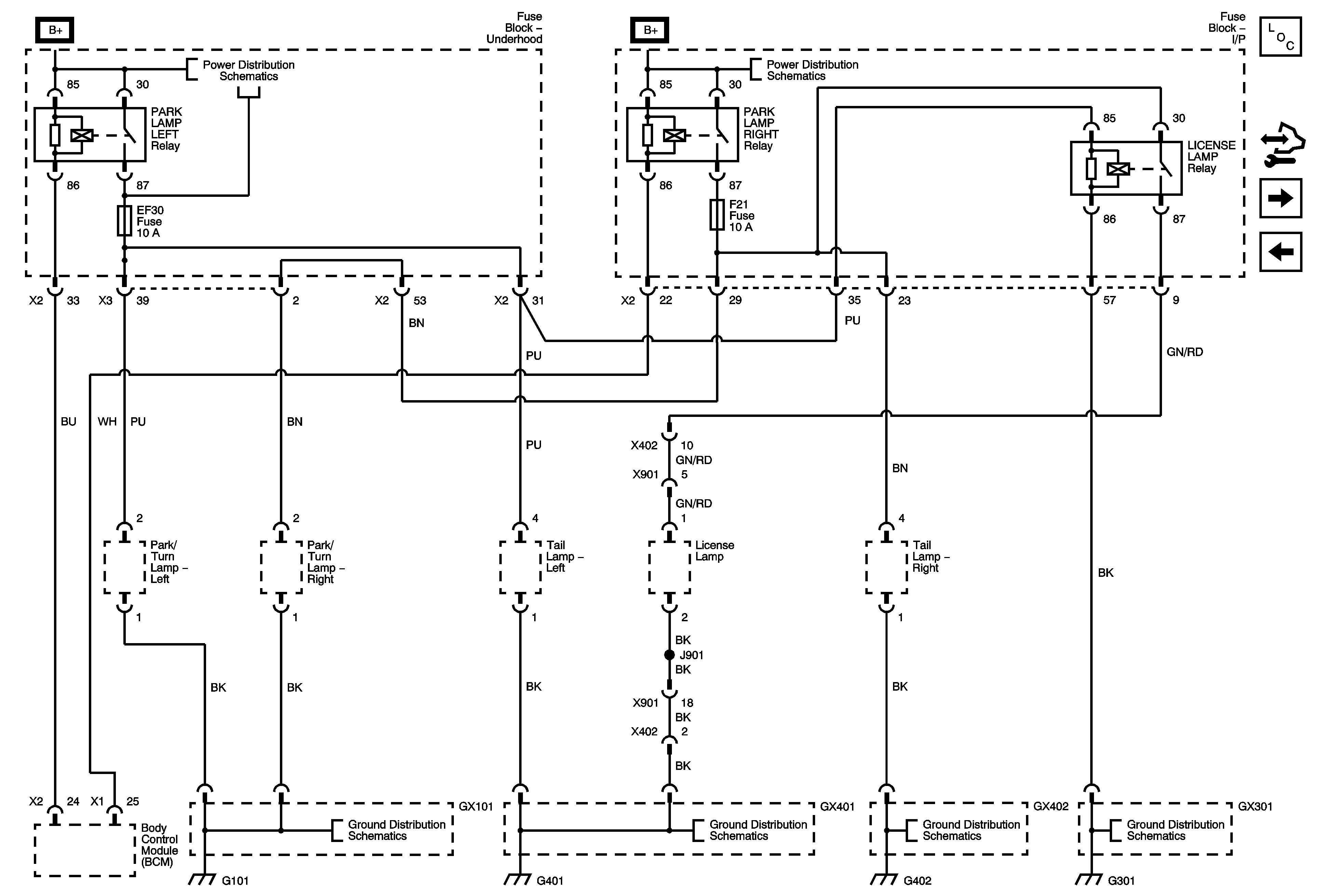
🢒 Park Lamps - Short Body
Park Lamps - Short Body
Park Lamps - Short Body
Master Electrical Component List
Control Module References
Stop and Back Up Lamps
Park Lamps
EF25, 30 Fuses, Defog Relay, Ignition Switch
EF30, EF31, F4, F21, F22, F23 Fuses (Short Body)
Ground Distribution G101, G103, G105
Ground Distribution G401
Ground Distribution G402
Ground Distribution G301