GM Service Manual Online
For 1990-2009 cars only

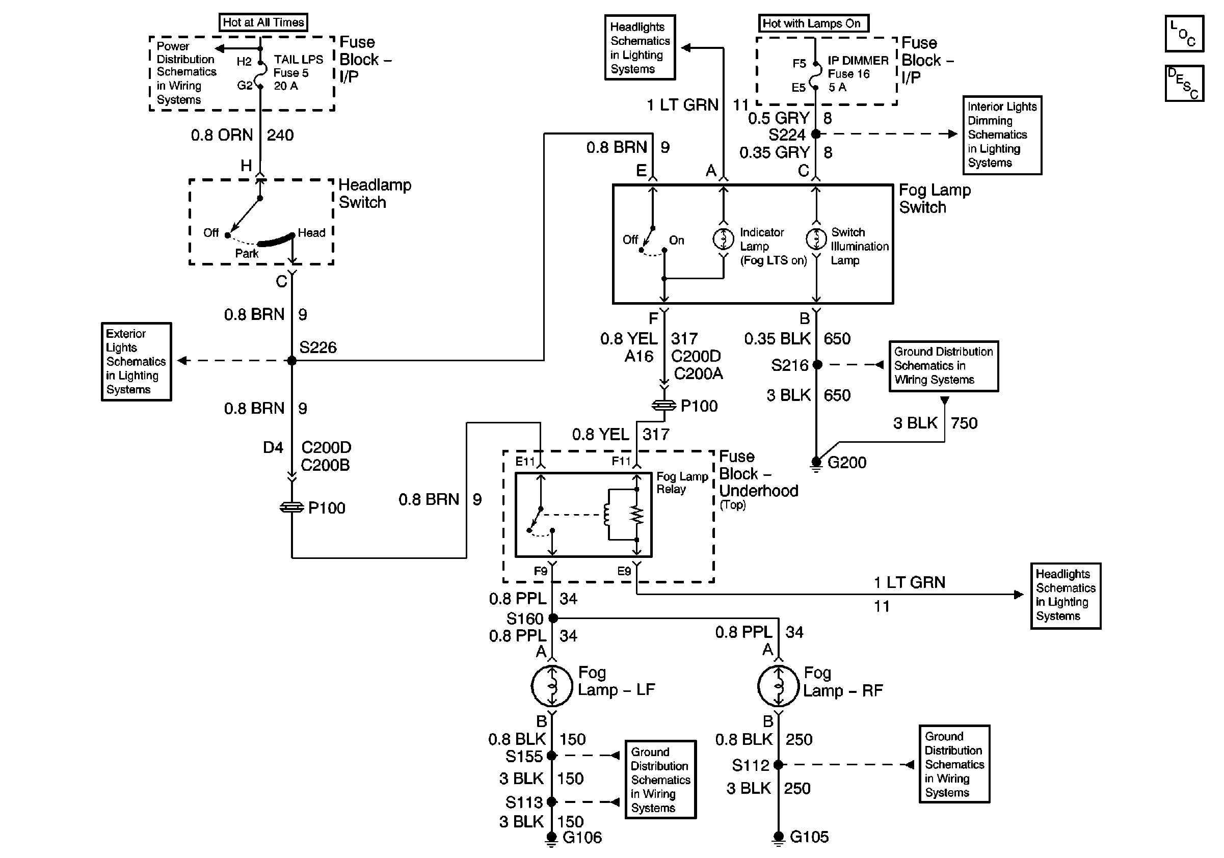
Fog Lights Schematics Japan

Chevrolet


Object Number: 726949  Size: FS
Master Electrical Component List
Exterior Lighting Systems Description and Operation
Chevrolet (Japan)
G400 Chevrolet
G200 Splice S216
Interior Illumination Lamps (1 of 2)
Chevrolet (Japan)
G106
Chevrolet: Taillamps, License Lamp, Tail/Stop Lamps
TAIL LPS and STOP/HAZARD Fuses

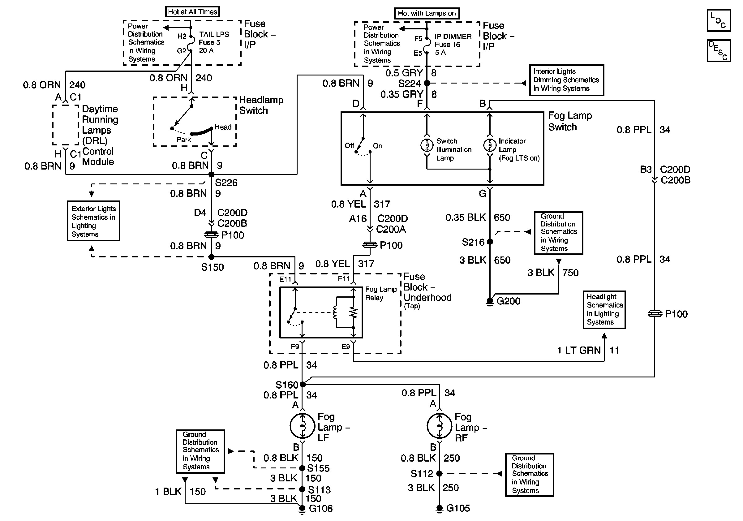
Fog Lights Schematics Europe

Figure 1:

Chevrolet: Front Fog Lamps


Object Number: 726957  Size: FS
Master Electrical Component List
Exterior Lighting Systems Description and Operation
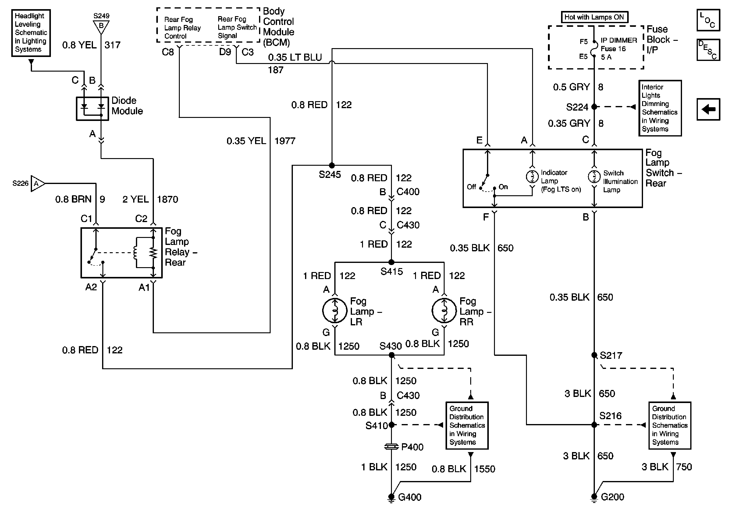
Chevrolet: Rear Fog Lamps
G200 Splice S216
Interior Illumination Lamps (1 of 2)
G106
G105
Chevrolet: Rear Fog Lamps
Chevrolet: Side Marker Lamp, Position Lamp, License Lamps, Tail/Stop/Turn Lamps
Chevrolet: Rear Fog Lamps
TAIL LPS and STOP/HAZARD Fuses
Figure 2:

Chevrolet: Rear Fog Lamps


Object Number: 726959  Size: FS
Master Electrical Component List
Exterior Lighting Systems Description and Operation
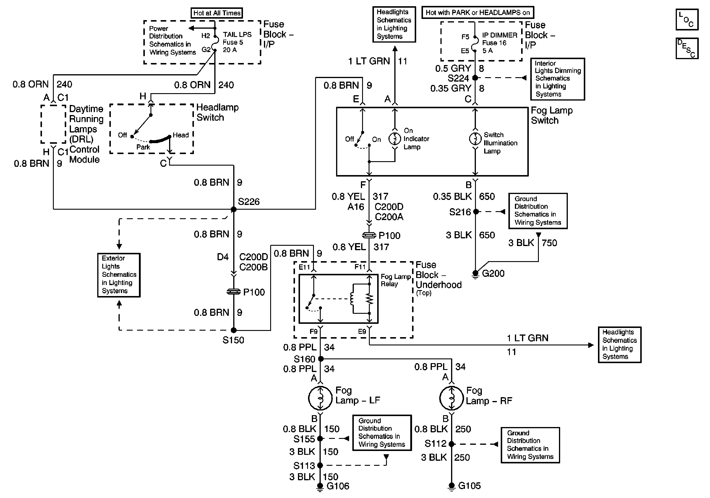
Chevrolet: Front Fog Lamps
Interior Illumination Lamps (1 of 2)
G400 Chevrolet
Chevrolet: Front Fog Lamps
Chevrolet
Chevrolet: Front Fog Lamps

Fog Lights Schematics Chev Dom and Gulf

Fog Lamp Switch, Fog Lamps


Object Number: 726960  Size: FS
Master Electrical Component List
Exterior Lighting Systems Description and Operation
DRL Module, High and Lowbeam Headlights
G105
G200 Splice S216
Interior Illumination Lamps (1 of 2)
DRL Module, High and Lowbeam Headlights
G106
DRL Module, Side Marker Lamps, Park/Turn Lamps, Fog Lamp Relay
TAIL LPS and STOP/HAZARD Fuses

Fog Lights Schematics Pontiac

Fog Lamp Switch, Fog Lamps


Object Number: 726962  Size: FS
Master Electrical Component List
Exterior Lighting Systems Description and Operation
Interior Illumination Lamps (1 of 2)
G200 Splice S216
DRL Module, Headlamp Opening Door Assembly
G105
IP DIMMER and STG WHL CNTRL Fuses
G106
DRL Module, Side Marker Lamps, Park/Turn Lamps, Fog Lamp Relay
TAIL LPS and STOP/HAZARD Fuses