GM Service Manual Online
For 1990-2009 cars only
Makes
🢒
Pontiac
🢒
2001
🢒
Firebird
🢒
Body and Accessories
🢒
Lighting Systems
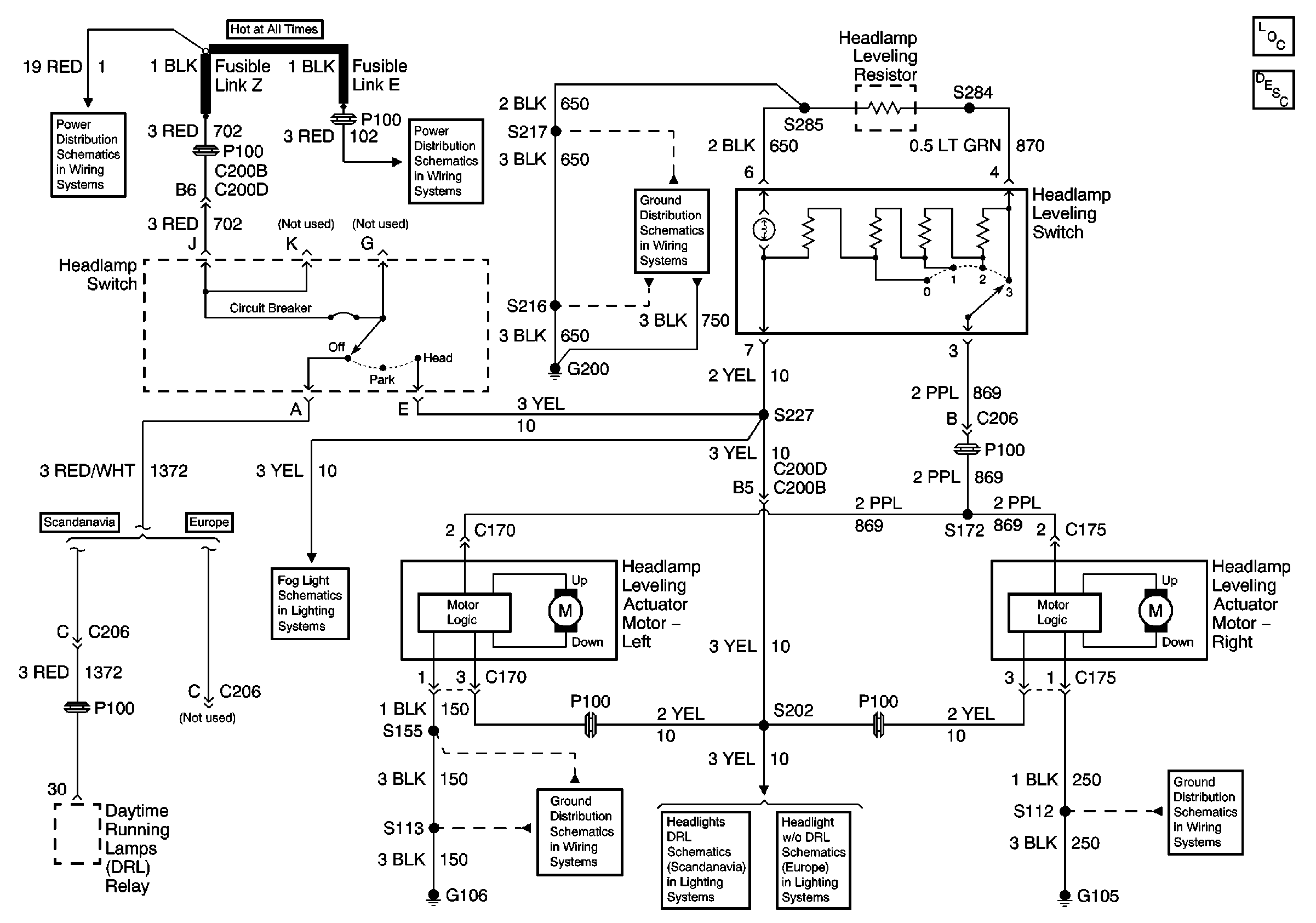
🢒 Headlight Leveling Schematics
Chevrolet
Master Electrical Component List
Exterior Lighting Systems Description and Operation
G105
Chevrolet (Europe)
Chevrolet
G106
Fusible Links, CIG/ACCY, ENG CTRL, IGN, I/P-1, I/P-2, and PWR ACCY Fuses
Fusible Links, CIG/ACCY, ENG CTRL, IGN, I/P-1, I/P-2, and PWR ACCY Fuses
Chevrolet: Front Fog Lamps