GM Service Manual Online
For 1990-2009 cars only
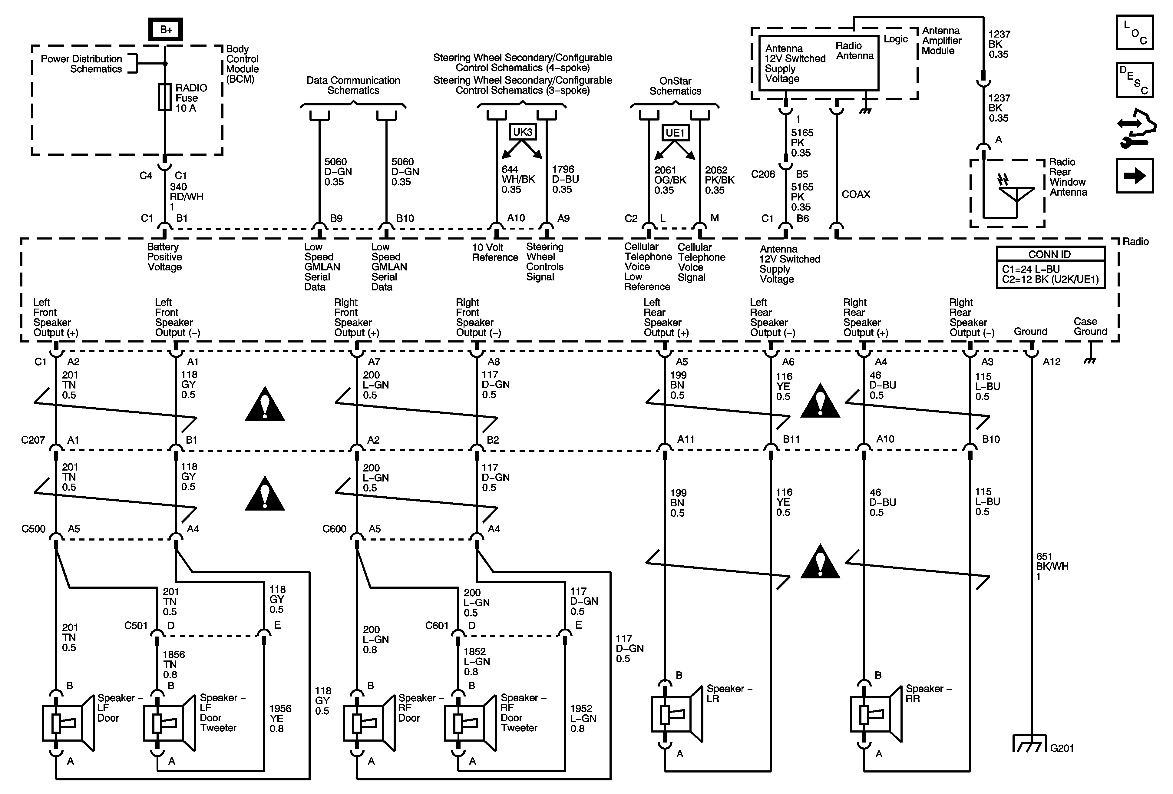
Figure 1:

Radio w/UZ6


Object Number: 1788558  Size: FS
Master Electrical Component List
Radio/Audio System Description and Operation
Control Module References
Radio w/U85 Audio Signals
Underhood Fuse Block IBCM 1 Fuse, BCM AIRBAG (BATT), CLUSTER/THEFT, HVAC CTRL (BATT), IGN SENSOR and RADIO Fuses and Ignition Switch
Low Speed GMLAN Serial Data (1 of 2)
4 Spoke
3 Spoke
OnStar - Coupe/Sedan
Entertainment/Communication Schematic Icons
Entertainment/Communication Schematic Icons
Entertainment/Communication Schematic Icons
Entertainment/Communication Schematic Icons
G201
Figure 2:

Radio w/U85 Audio Signals


Object Number: 1788563  Size: FS
Master Electrical Component List
Radio/Audio System Description and Operation
Control Module References
Radio w/U85 (Coupe/Sedan)
Radio w/UZ6
Underhood Fuse Block IBCM 1 Fuse, BCM AIRBAG (BATT), CLUSTER/THEFT, HVAC CTRL (BATT), IGN SENSOR and RADIO Fuses and Ignition Switch
Low Speed GMLAN Serial Data (1 of 2)
4 Spoke
3 Spoke
Entertainment/Communication Schematic Icons
Entertainment/Communication Schematic Icons
Entertainment/Communication Schematic Icons
Entertainment/Communication Schematic Icons
G201
Figure 3:

Radio w/U85 (Coupe/Sedan)


Object Number: 1788566  Size: FS
Master Electrical Component List
Radio/Audio System Description and Operation
Control Module References
Radio w/U85 (Convertible)
Radio w/U85 Audio Signals
Underhood Fuse Block RBEC 1 Fuse and Rear Fuse Block AUDIO AMP, BACK UP LP, CIG/AUX, FOLDING TOP LOGIC POWER HTD ST, RKE/XM/DVD/UGD, RR DEFOG and SUN RF Fuses and BACK UP LP and RR DEFOG Relays
Entertainment/Communication Schematic Icons
Entertainment/Communication Schematic Icons
Entertainment/Communication Schematic Icons
Entertainment/Communication Schematic Icons
Entertainment/Communication Schematic Icons
Entertainment/Communication Schematic Icons
G301
Figure 4:

Radio w/U85 (Convertible)


Object Number: 1788568  Size: FS
Master Electrical Component List
Radio/Audio System Description and Operation
Control Module References
Digital Radio Receiver
Radio w/U85 (Coupe/Sedan)
Underhood Fuse Block RBEC 1 Fuse and Rear Fuse Block AUDIO AMP, BACK UP LP, CIG/AUX, FOLDING TOP LOGIC POWER HTD ST, RKE/XM/DVD/UGD, RR DEFOG and SUN RF Fuses and BACK UP LP and RR DEFOG Relays
Entertainment/Communication Schematic Icons
Entertainment/Communication Schematic Icons
Entertainment/Communication Schematic Icons
Entertainment/Communication Schematic Icons
Entertainment/Communication Schematic Icons
G301
Figure 5:

Digital Radio Receiver


Object Number: 1788569  Size: FS
Master Electrical Component List
Radio/Audio System Description and Operation
Control Module References
Redundant Radio Controls - 3 Spoke
Radio w/U85 (Convertible)
Entertainment/Communication Schematic Icons
Entertainment/Communication Schematic Icons
Underhood Fuse Block RBEC 1 Fuse and Rear Fuse Block AUDIO AMP, BACK UP LP, CIG/AUX, FOLDING TOP LOGIC POWER HTD ST, RKE/XM/DVD/UGD, RR DEFOG and SUN RF Fuses and BACK UP LP and RR DEFOG Relays
Underhood Fuse Block RBEC 1 Fuse and Rear Fuse Block AUDIO AMP, BACK UP LP, CIG/AUX, FOLDING TOP LOGIC POWER HTD ST, RKE/XM/DVD/UGD, RR DEFOG and SUN RF Fuses and BACK UP LP and RR DEFOG Relays
Low Speed GMLAN Serial Data (2 of 2)
G304 and G305
Figure 6:

Redundant Radio Controls - 3 Spoke


Object Number: 1788570  Size: FS
Master Electrical Component List
Radio/Audio System Description and Operation
Control Module References
Redundant Radio Controls - 4 Spoke
Digital Radio Receiver
Entertainment/Communication Schematic Icons
Figure 7:

Redundant Radio Controls - 4 Spoke


Object Number: 1788581  Size: FS
Master Electrical Component List
Radio/Audio System Description and Operation
Control Module References
Redundant Radio Controls - 3 Spoke
Entertainment/Communication Schematic Icons