GM Service Manual Online
For 1990-2009 cars only
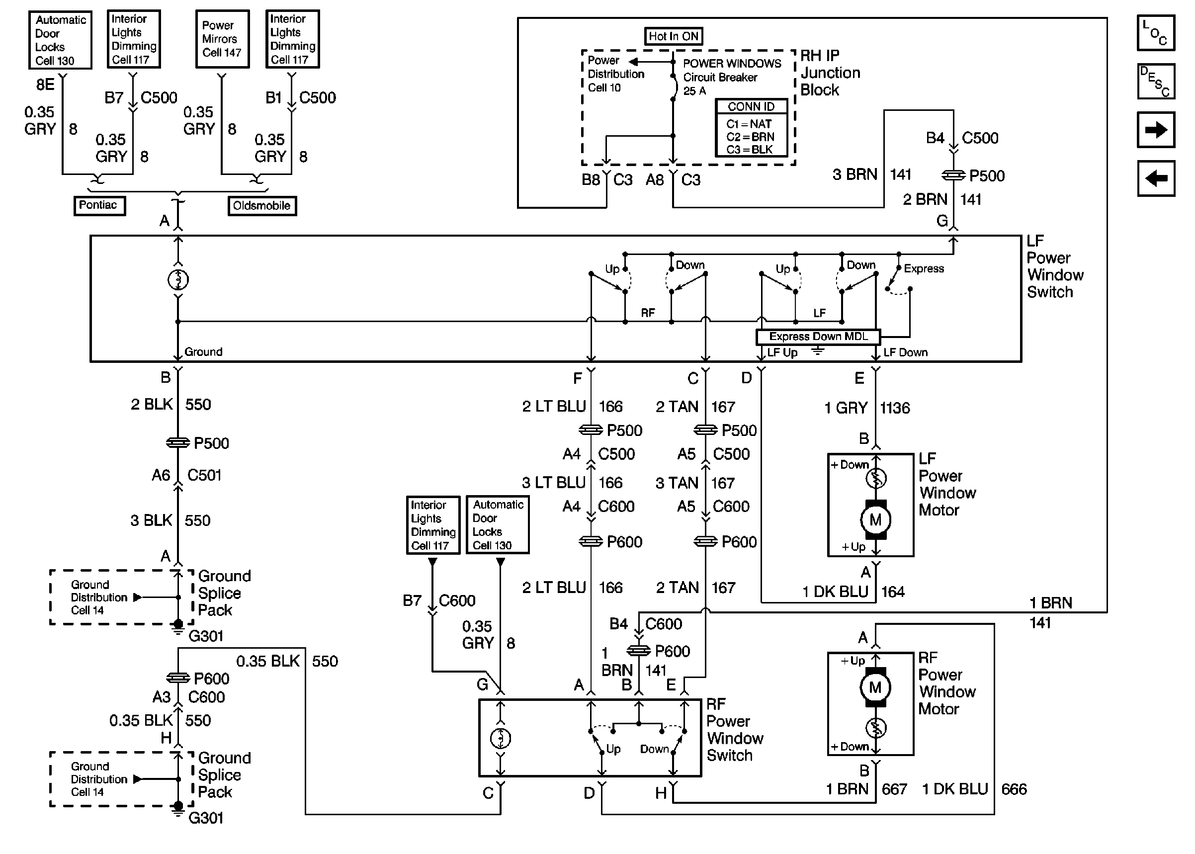
Figure 1:

Sedan


Object Number: 238500  Size: FS
Power Door Systems Components
Power Windows Circuit Description
Cell 120: Sedan
Cell 120: Sedan
Cell 120: Sedan
Cell 120: Sedan
Cell 120: Sedan
Instrument Panel, Gages, and Console Connector End Views
Ground Distribution Schematics
Ground Distribution Schematics
Interior Lights Dimming Schematics
Door Lock/Indicator Schematics
Power Window Schematics
Power Window Schematics
Door Lock/Indicator Schematics
Interior Lights Dimming Schematics
Outside Rearview Mirror Schematics
Interior Lights Dimming Schematics
Power Distribution Schematics
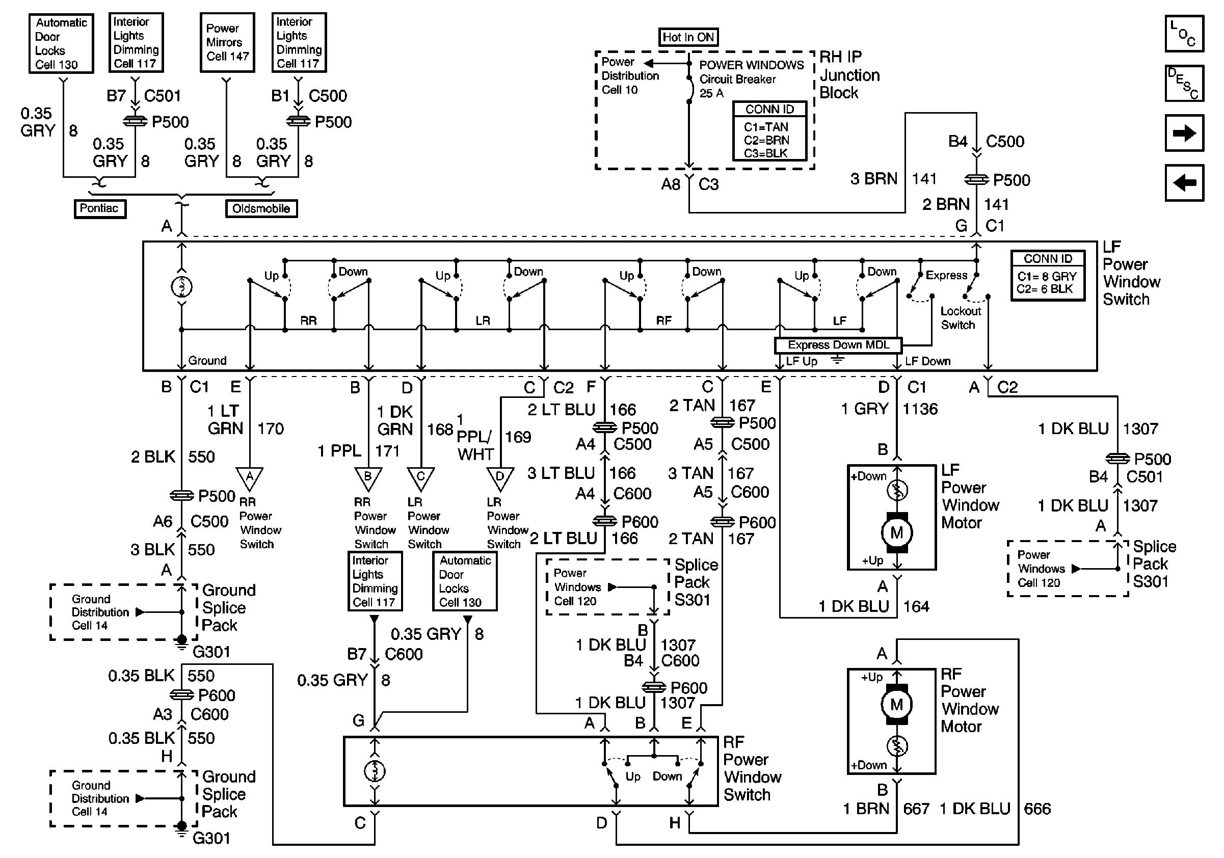
Figure 2:

Cell 120: Sedan


Object Number: 238503  Size: FS
Power Door Systems Components
Power Windows Circuit Description
Cell 120: Coupe
Sedan
Cell 120: Coupe
Cell 120: Coupe
Cell 120: Coupe
Cell 120: Coupe
Power Window Schematics
Power Window Schematics
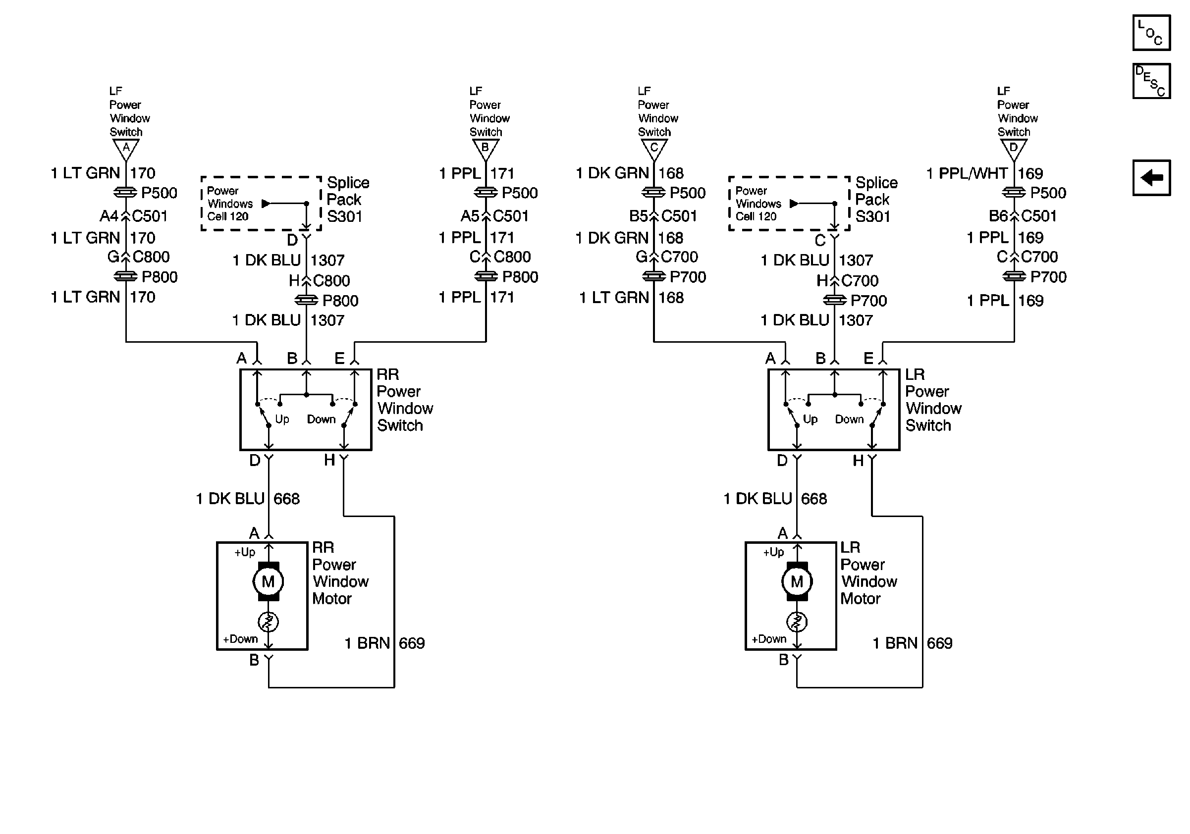
Figure 3:

Cell 120: Coupe


Object Number: 238488  Size: FS
Power Door Systems Components
Power Windows Circuit Description
Cell 120: Sedan
Instrument Panel, Gages, and Console Connector End Views
Door Lock/Indicator Schematics
Interior Lights Dimming Schematics
Ground Distribution Schematics
Ground Distribution Schematics
Door Lock/Indicator Schematics
Interior Lights Dimming Schematics
Outside Rearview Mirror Schematics
Interior Lights Dimming Schematics
Power Distribution Schematics