GM Service Manual Online
For 1990-2009 cars only
Makes
🢒
Pontiac
🢒
2000
🢒
Grand Am
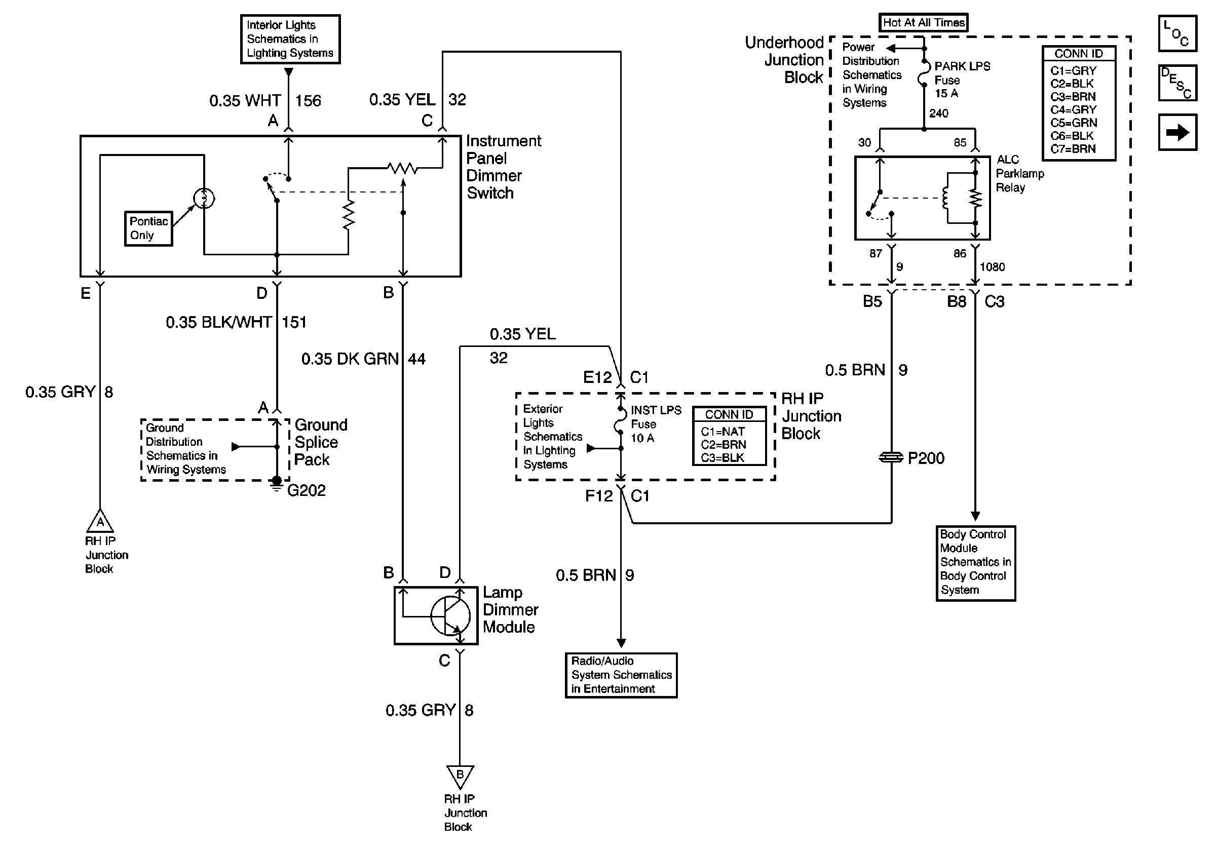
🢒 Instrument Panel Dimmer Switch and Lamp Dimmer Module
Instrument Panel Dimmer Switch and Lamp Dimmer Module
Instrument Panel Dimmer Switch and Lamp Dimmer Module
Lighting Systems Components
Interior Lights Dimming Circuit Description
Instrument Panel Lamps
Instrument Panel Lamps
Instrument Panel Lamps
Interior Lights Schematics
Exterior Lights Schematics
Radio/Audio System Schematics
Body Control System Schematics
Power Distribution Schematics
Ground Distribution Schematics