GM Service Manual Online
For 1990-2009 cars only
Makes
🢒
Pontiac
🢒
2004
🢒
Grand Prix
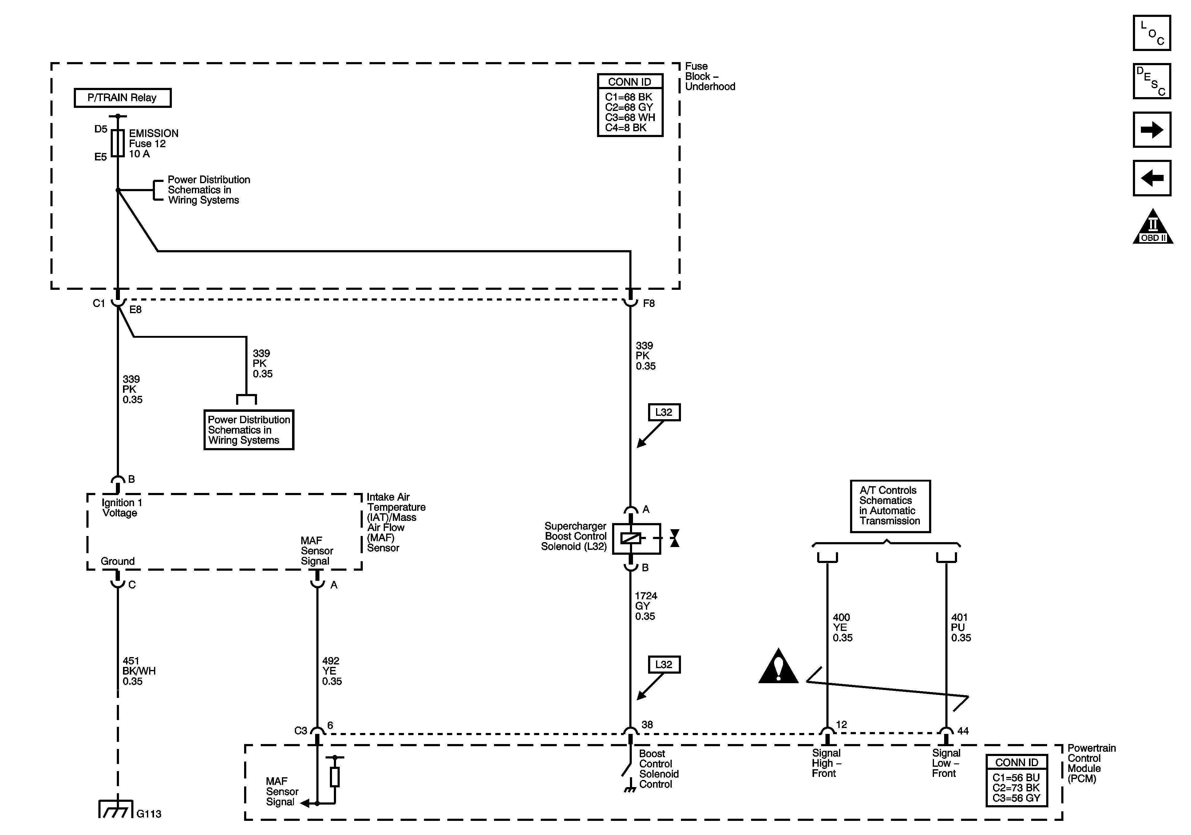
🢒 IAT/MAF Sensor, Super Charger Boost Control Solenoid, and A/T Controls VSS References
IAT/MAF Sensor, Super Charger Boost Control Solenoid, and A/T Controls VSS References
IAT/MAF Sensor, Super Charger Boost Control Solenoid, and A/T Controls VSS References
Master Electrical Component List
Boost Control System Description
Heated Oxygen Sensors
BARO, MAP, ECT, and IAT/MAF Sensors
Engine Controls Schematic Icons
PCM Power, Ground, MIL, and Serial Data
ETC, ELEK IGN, FUEL INJ, 02 SSR, and Emission Fuses
ETC, ELEK IGN, FUEL INJ, 02 SSR, and Emission Fuses
VSS and AT ISS Sensors, Pressure Control Solenoid Valve, and TCC Release Switch
G101, G112 and G113
Engine Controls Schematic Icons