GM Service Manual Online
For 1990-2009 cars only
Makes
🢒
Pontiac
🢒
2001
🢒
Sunfire
🢒 A/C Switches and Sensor
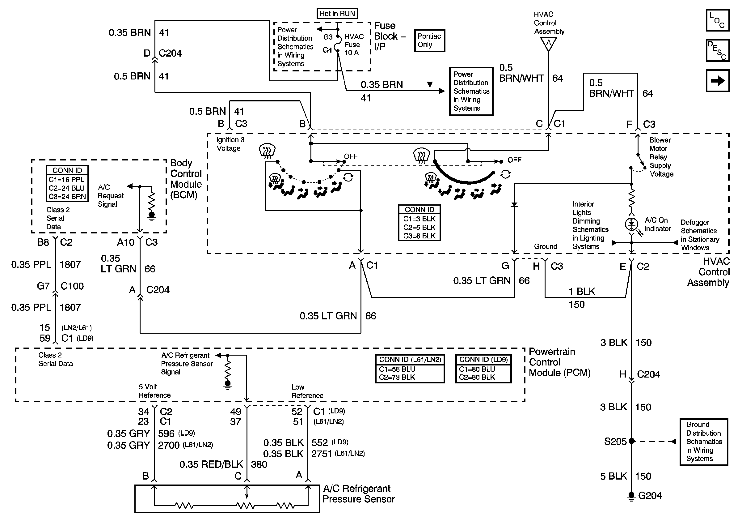
A/C Switches and Sensor
A/C Switches and Sensor
Master Electrical Component List
Air Delivery Description and Operation
Blower Controls
G204 - 1 of 2
I/P Fuse Block BCM, WIPER, HVAC, 02 HTR Fuses and PWR WDO Circuit Breaker
Body Rear End
A/C Compressor Clutch Relay