GM Service Manual Online
For 1990-2009 cars only
Figure 1:

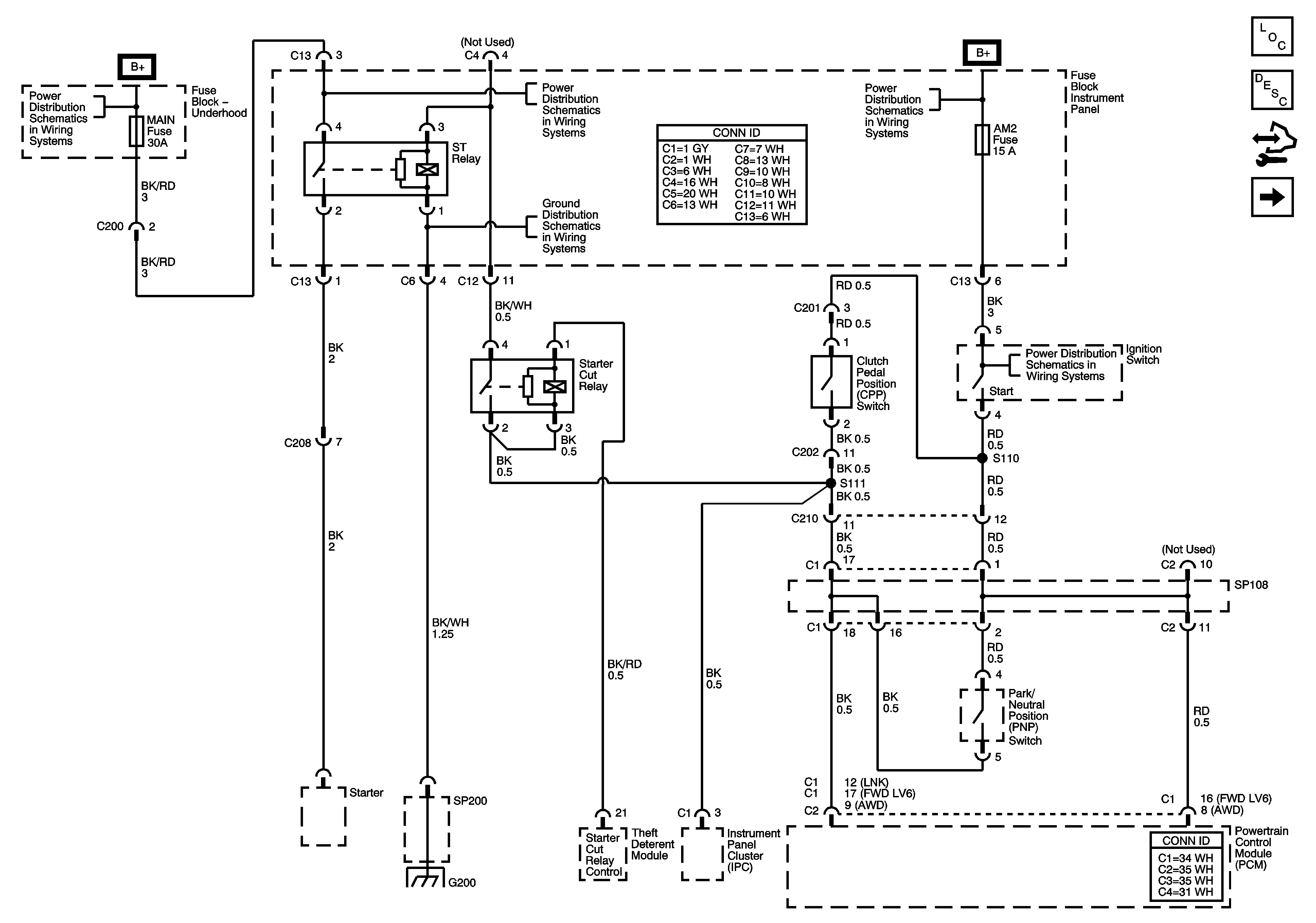
Start Relay, Starter Cut Relay, Theft Deterrent Module, Powertrain Control Module (PCM)


Object Number: 1426714  Size: FS
Master Electrical Component List
Theft Systems Description and Operation
Control Module References
heft Deterent Module, Glass Breakage Sensor, Security Indicator
Horn, Dome, Main, Amp, Onstar Fuses
Horn, Dome, Main, Amp, Onstar Fuses
Horn, Dome, Main, Amp, Onstar Fuses
Fuse Block - Instrument Panel
SP201 and G201
Ignition Switch (1 of 2)
Figure 2:

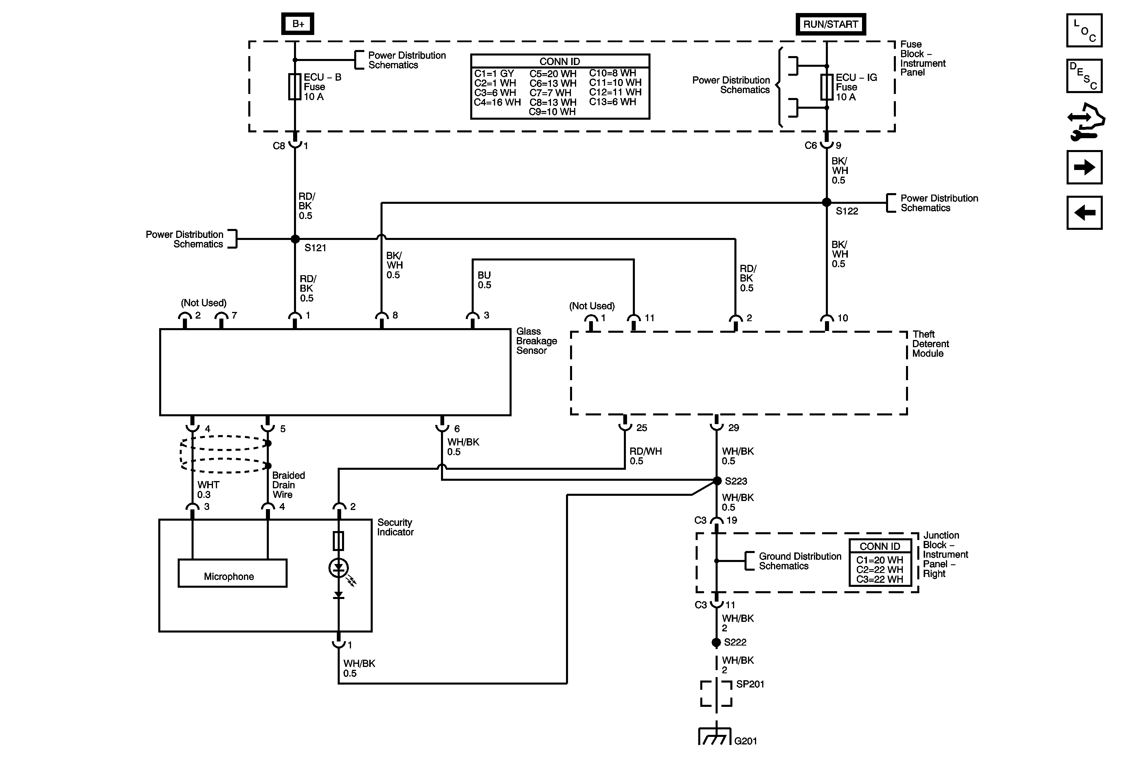
Theft Deterrent Module, Glass Breakage Sensor, Security Indicator


Object Number: 1426715  Size: FS
Master Electrical Component List
Theft Systems Description and Operation
Control Module References
Remote Control Door Lock Receiver, Multifunction Alarm Module
Start Relay, Starter Cut Relay, Theft Deterent Module, Powertrain Control Module (PCM)
Power, AM 1, Door, Tail, P/Point, ECU-B, Stop, OBD, INV, Fuses
Power, AM 1, Door, Tail, P/Point, ECU-B, Stop, OBD, INV, Fuses
Wash, RR Wip, Wiper, ECU-IG, Gauge, Heater, DEF Fuses
Wash, RR Wip, Wiper, ECU-IG, Gauge, Heater, DEF Fuses
SP201 and G201
Figure 3:

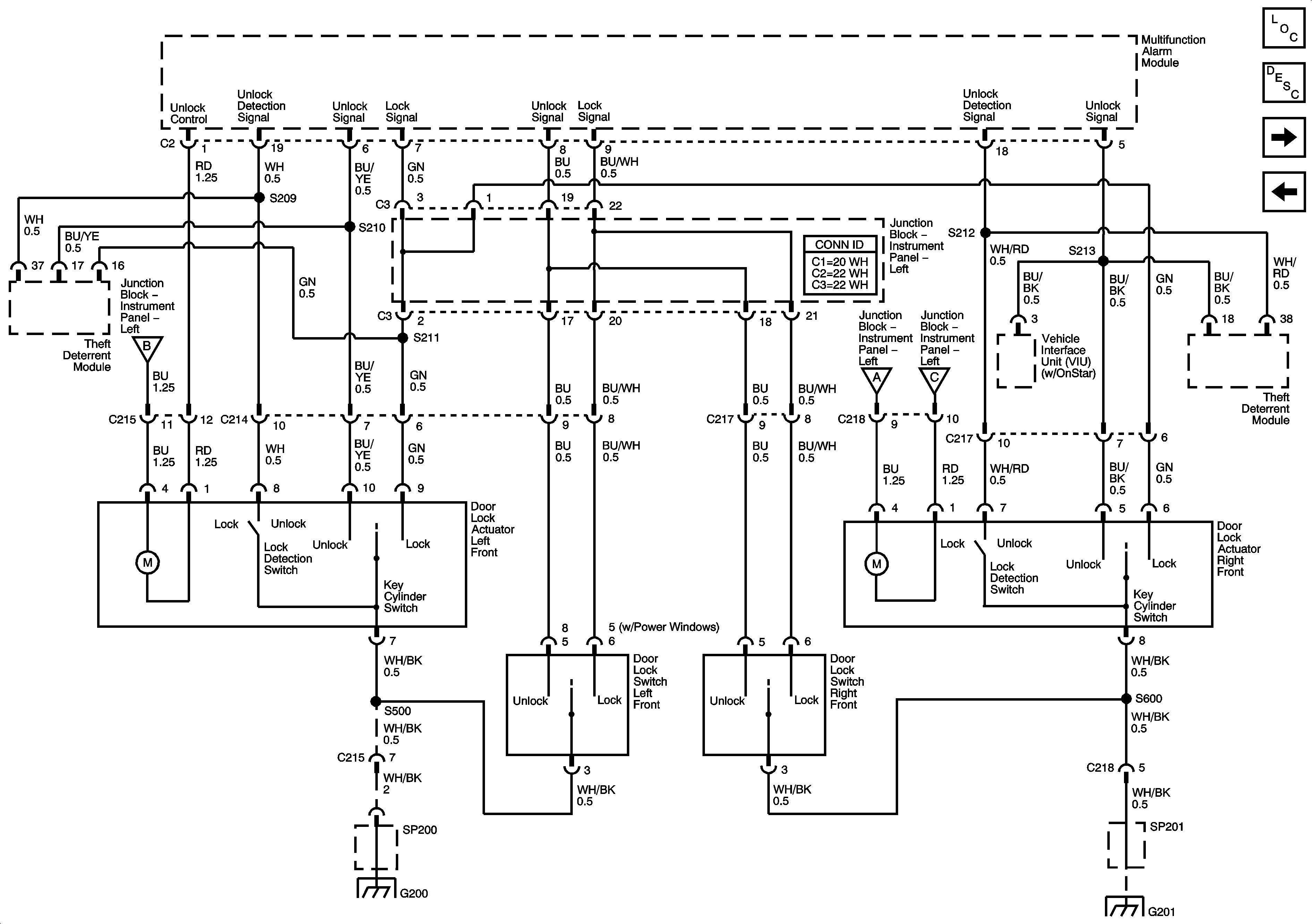
Remote Control Door Lock Receiver, Multifunction Alarm Module


Object Number: 1426716  Size: FS
Master Electrical Component List
Theft Systems Description and Operation
Control Module References
Multifunction Alarm Module, Rear Door Lock, Glass Hatch and Tailgate Actuators
heft Deterent Module, Glass Breakage Sensor, Security Indicator
Wash, RR Wip, Wiper, ECU-IG, Gauge, Heater, DEF Fuses
Power, AM 1, Door, Tail, P/Point, ECU-B, Stop, OBD, INV, Fuses
SP201 and G201
SP201 and G201
G202, G300, G301, G302
SP300
Horn, Dome, Main, Amp, Onstar Fuses
Horn, Dome, Main, Amp, Onstar Fuses
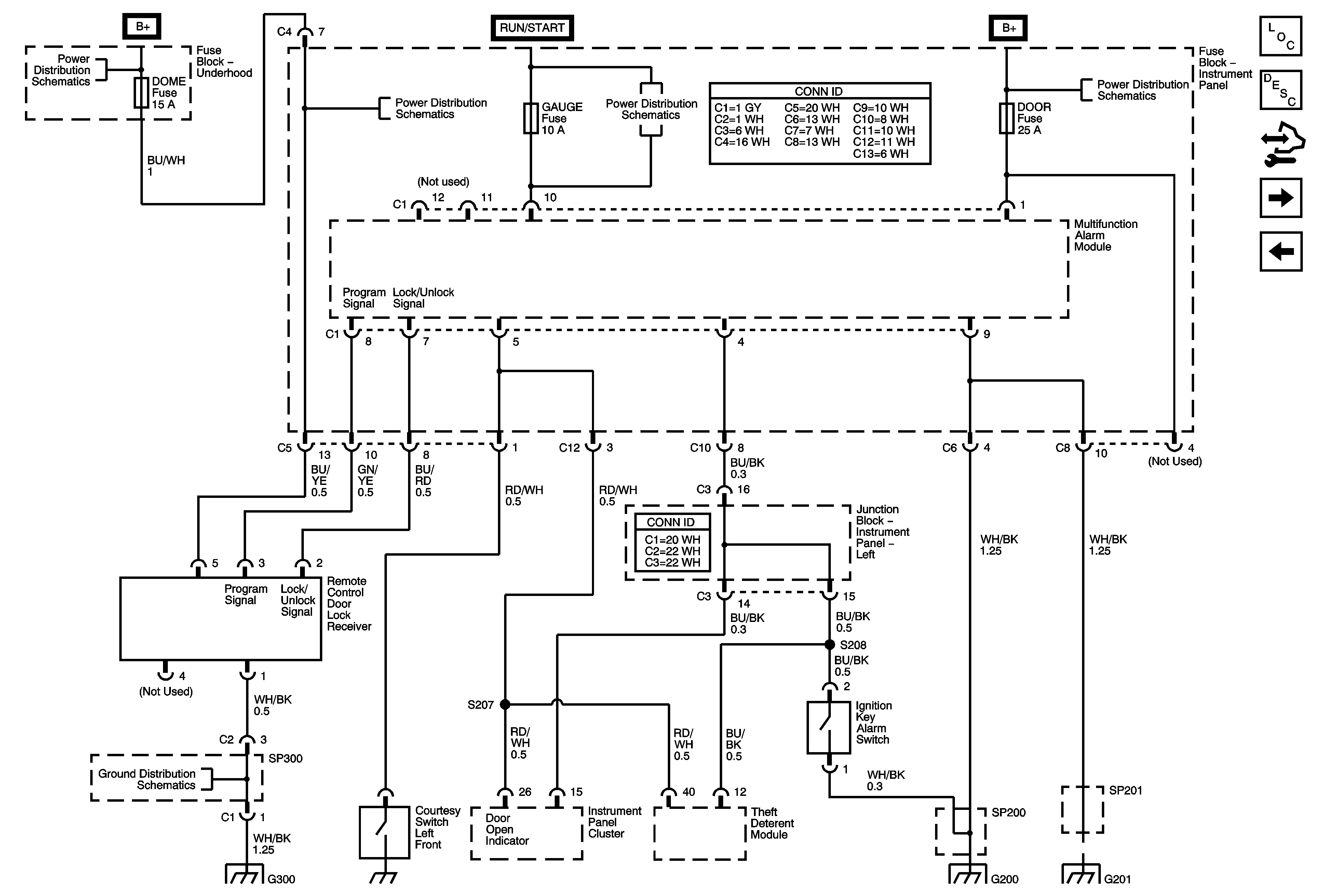
Figure 4:

Multifunction Alarm Module, Rear Door Lock, Tailgate, Glass Hatch Actuators


Object Number: 1426678  Size: FS
Master Electrical Component List
Theft Systems Description and Operation
Control Module References
Multifunction Alarm Module, Rear Door Lock, Glass Hatch, Tailgate Actuators
Remote Control Door Lock Receiver, Multifunction Alarm Module
SP300
Dome/Courtesy Lamp Switches
G202, G300, G301, G302
SP201 and G201
SP400
Dome/Courtesy Lamp Switches
SP201 and G201
Figure 5:

Multifunction Alarm Module, Rear Door Lock, Glass Hatch, Tailgate Actuators


Object Number: 1426717  Size: FS
Master Electrical Component List
Theft Systems Description and Operation
Control Module References
Park/Neutral Position Switch, Brake Pressure Modulator Valve (BPMV), Multifunction Alarm Module
Multifunction Alarm Module, Rear Door Lock, Glass Hatch and Tailgate Actuators
SP201 and G201
SP201 and G201
Figure 6:

Park/Neutral Position Switch, Brake Pressure Modulator Valve (BPMV), Multifunction Alarm Module


Object Number: 1481319  Size: FS
Master Electrical Component List
Theft Systems Description and Operation
Control Module References
Door Lock Switches, Front Door Lock Actuators
Multifunction Alarm Module, Rear Door Lock, Glass Hatch, Tailgate Actuators
OBD II Symbol Description Notice
Figure 7:

Door Lock Switches, Front Door Lock Actuators


Object Number: 1426719  Size: FS
Master Electrical Component List
Theft Systems Description and Operation
Control Module References
Multifunction Alarm Module, Horn, Hazard, Turn Signal/Headlamp Switches
Park/Neutral Position Switch, Brake Pressure Modulator Valve (BPMV), Multifunction Alarm Module
Turn Signal/Headlamp Switch
Figure 8:

Multifunction Alarm Module, Horn, Hazard, Turn Signal/Headlamp Switches


Object Number: 1426722  Size: FS
Master Electrical Component List
Theft Systems Description and Operation
Control Module References
Door Lock Switches, Front Door Lock Actuators
Dome/Courtesy Lamp Switches
SP400
G202, G300, G301, G302