GM Service Manual Online
For 1990-2009 cars only
Makes
🢒
Saab
🢒
2007
🢒
9-7x
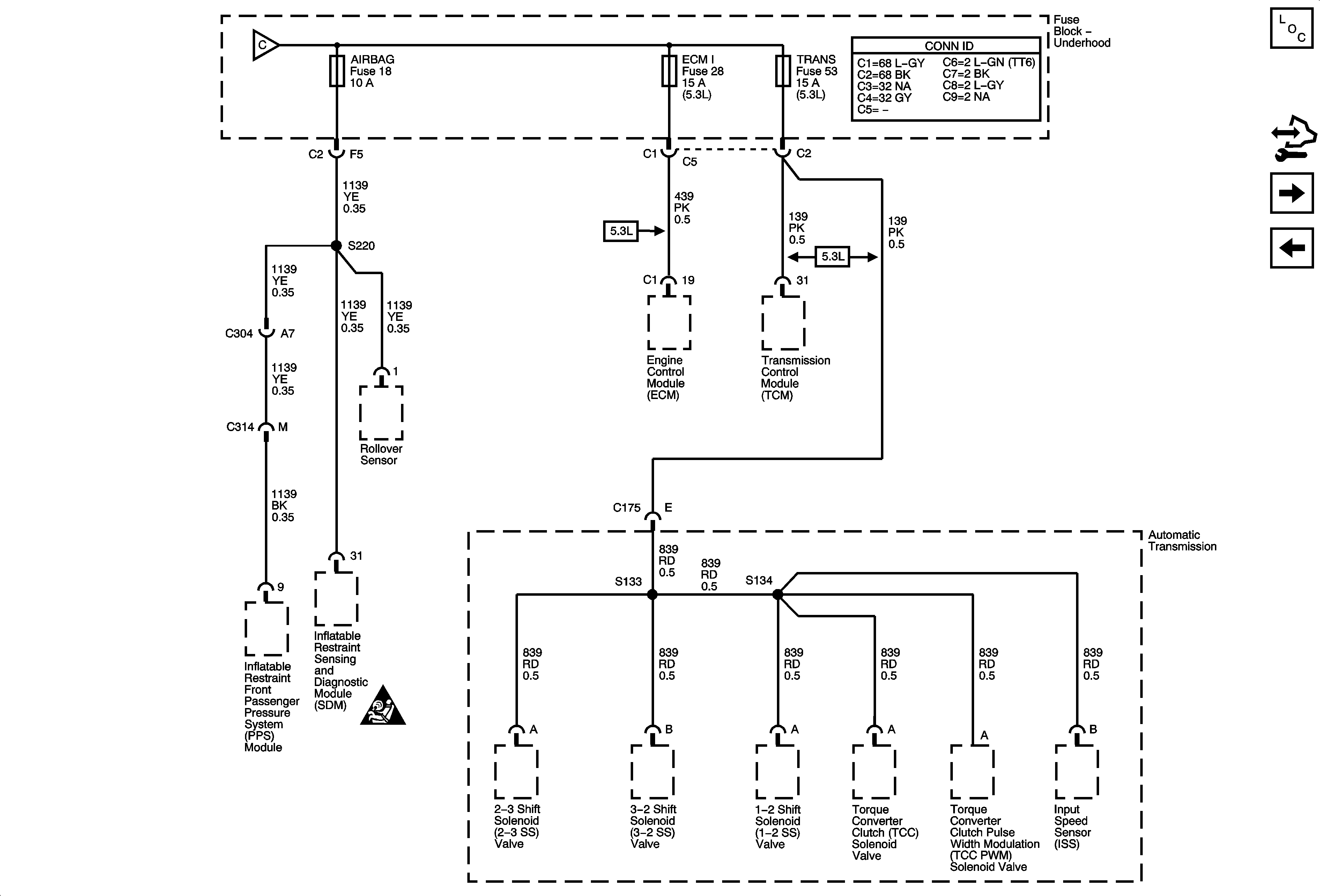
🢒 AIRBAG, ECM I, and TRANS Fuses
AIRBAG, ECM I, and TRANS Fuses
AIRBAG, ECM I, and TRANS Fuses
Master Electrical Component List
Control Module References
4WD, BRK, FRT WPR, HVAC I, IGN 0, and TCM Fuses
AIR SOL and PCM I Fuses
AIR SOL and PCM I Fuses
Power and Grounding Schematic Icons