GM Service Manual Online
For 1990-2009 cars only
Makes
🢒
Saturn
🢒
2008
🢒
Astra
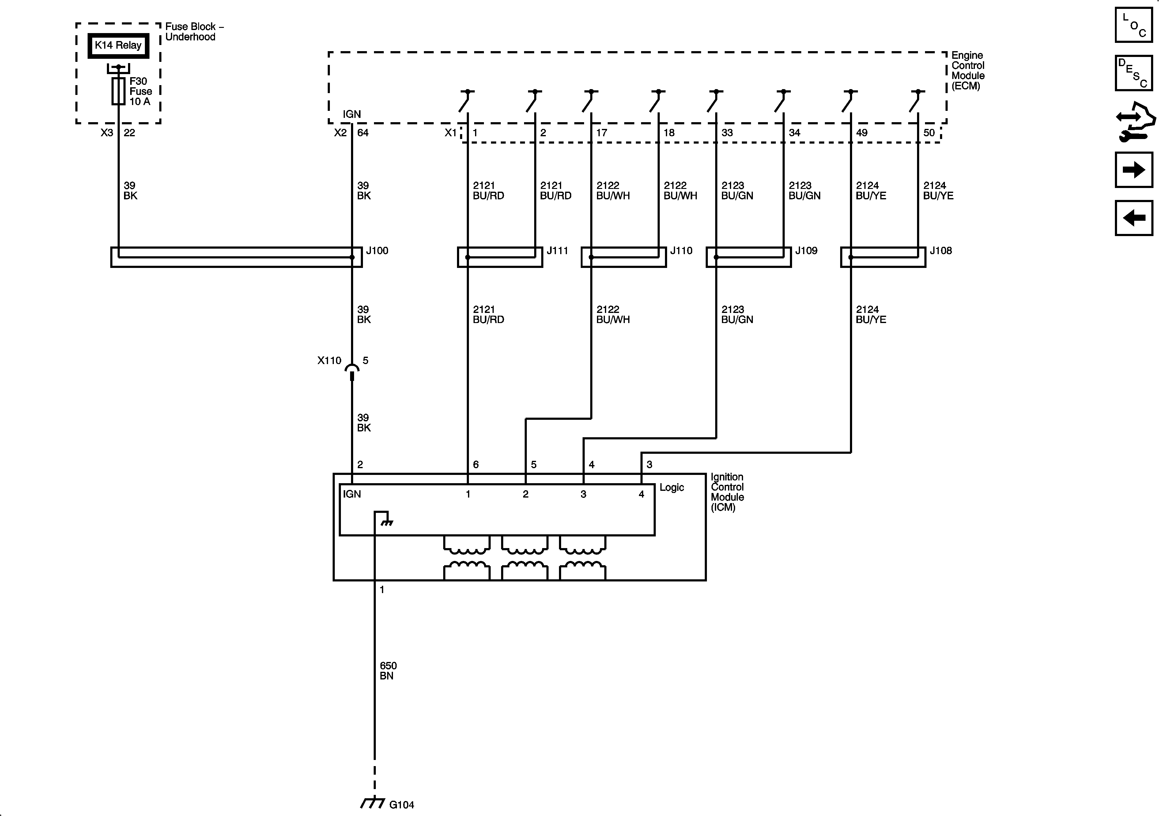
🢒 Ignition Controls - Ignition Control Module (ICM)
Ignition Controls - Ignition Control Module (ICM)
Ignition Controls - Ignition Control Module (ICM)
Master Electrical Component List
Electronic Ignition (EI) System Description
Control Module References
Ignition Controls - Camshaft Sensors/Actuators, Knock Sensor
Engine Data Sensors - HO2s
B+ Bus 2 of 2
G100, G103, G104, G105 and G106