GM Service Manual Online
For 1990-2009 cars only
Makes
🢒
Saturn
🢒
2005
🢒
L300/LW300
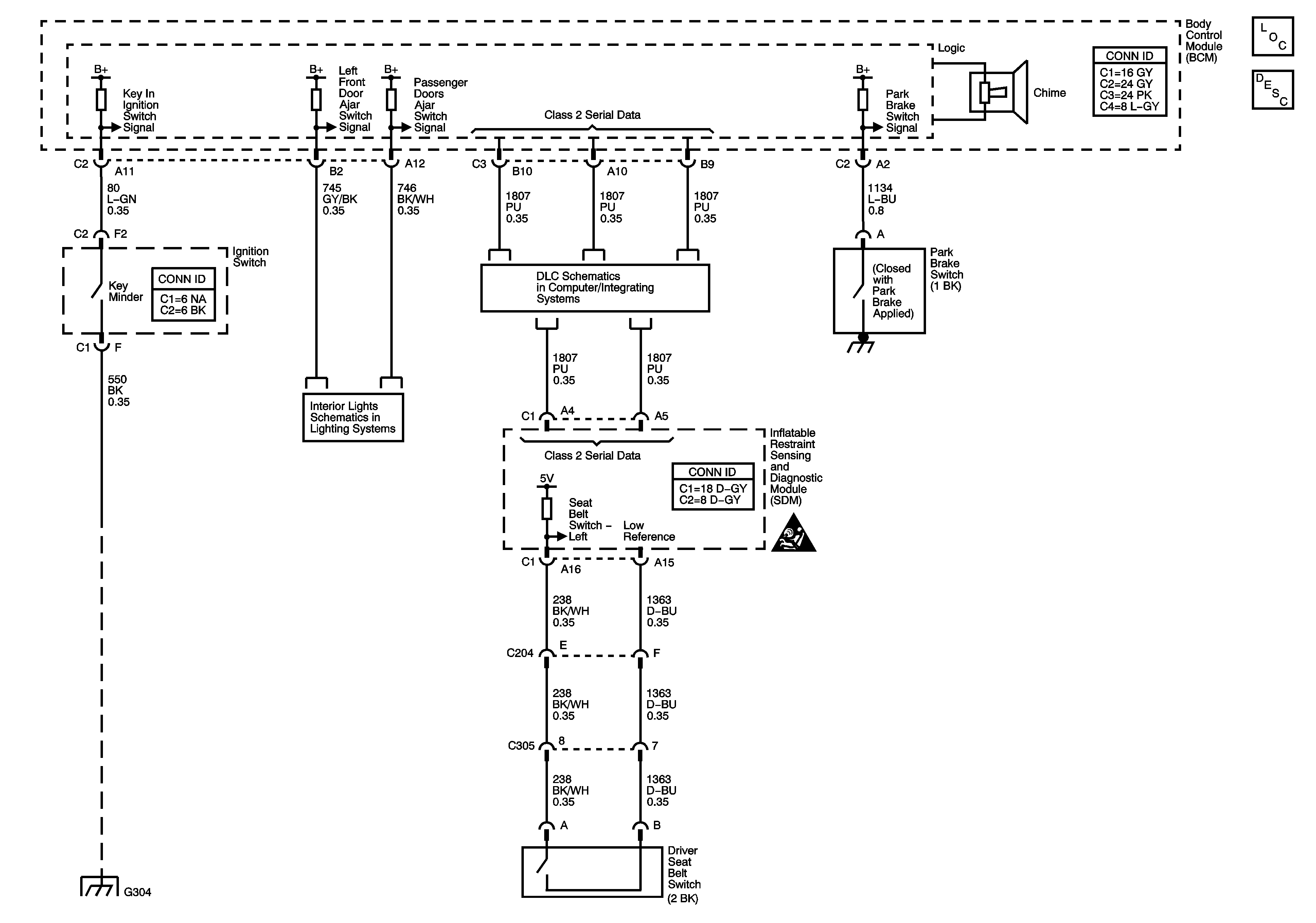
🢒 Audible Warning Schematics
Audible Warning Schematics
Master Electrical Component List
Audible Warnings Description and Operation
Data Link Connector
Interior Lights
G300 (3 of 3) and G304
SIR Caution for Zoning