GM Service Manual Online
For 1990-2009 cars only
Makes
🢒
Saturn
🢒
2006
🢒
VUE - FWD
🢒
Transmission/Transaxle
🢒
Automatic Transaxle - 4T45-E
🢒 Automatic Transmission Controls Schematics
Figure
1:
Power, Ground, Solenoid Controls and VSS
Master Electrical Component List
Electronic Component Description (Output)
Control Module References
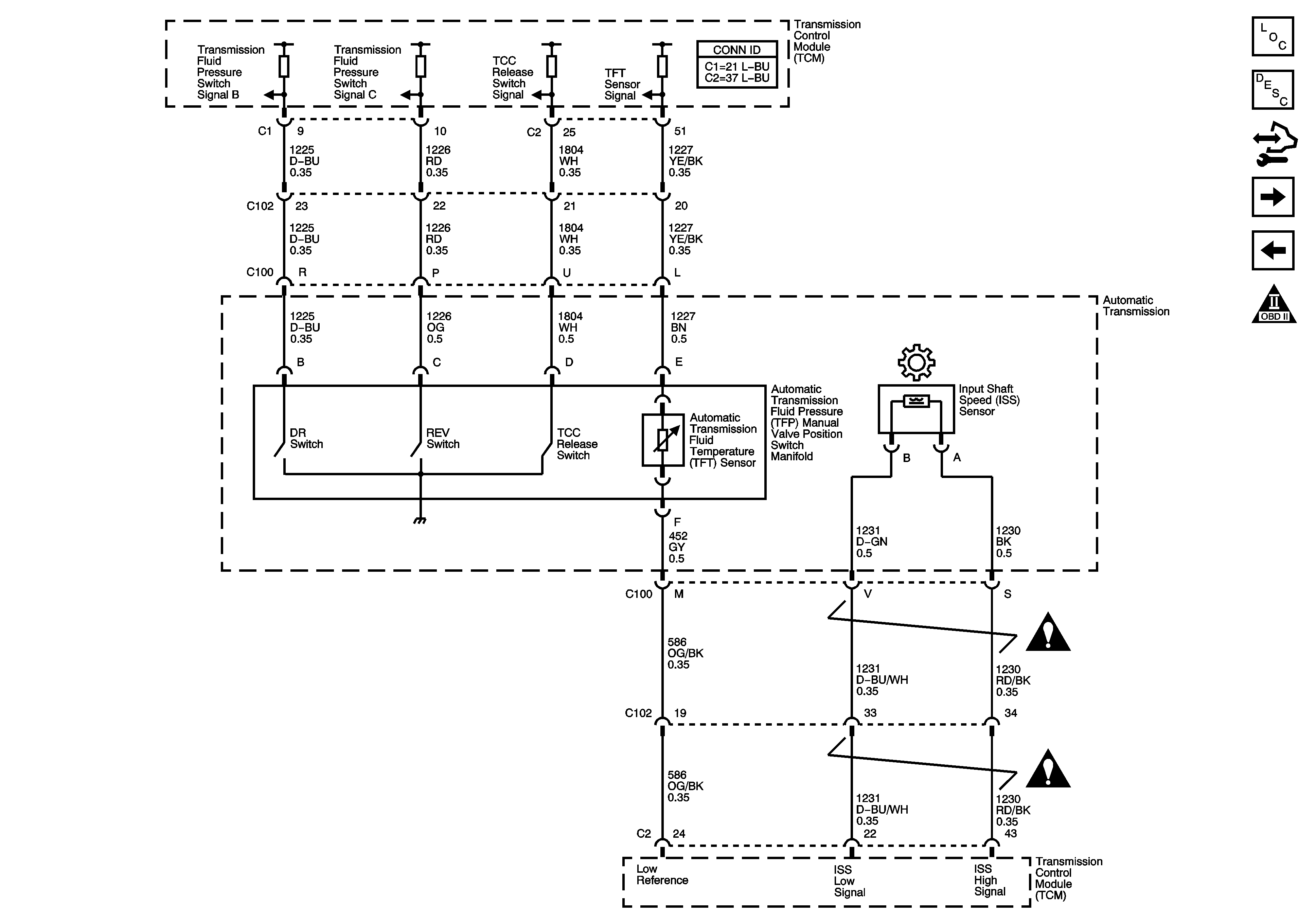
ISS, TFT, TFP, Switches and Indicators
Automatic Transmission Schematic Icons
B+ Bussing and the EPS Fuse
IGN Fuse and the Ignition Switch Circuits
SUNROOF Fuse, PWR WDW Fuse, 10A ABS Fuse, 20A ABS Fuse, ABS PWR Fuse, HVAC BLOWER Fuse, AUX1 OUTLET Fuse, CIGAR/AUX2 Fuse and the ECM/TCM Fuse
BACKUP Fuse, PWR TRAIN Fuse, 10A ABS Fuse and the INJECTORS (L66) Fuse
Automatic Transmission Schematic Icons
Automatic Transmission Schematic Icons
G301 - 2 of 2
L66
Stop Lamps
Figure
2:
ISS, TFT, TFP Switch and Indicators
Master Electrical Component List
Electronic Component Description (Input)
Control Module References
PNP Switch
Power, Ground, Solenoid Controls and VSS
Automatic Transmission Schematic Icons
Automatic Transmission Schematic Icons
Automatic Transmission Schematic Icons
Figure
3:
PNP Switch
Master Electrical Component List
Electronic Component Description (Input)
Control Module References
ISS, TFT, TFP, Switches and Indicators
Automatic Transmission Schematic Icons
IGN Fuse and the Ignition Switch Circuits
BACKUP Fuse, PWR TRAIN Fuse, 10A ABS Fuse and the INJECTORS (L66) Fuse