GM Service Manual Online
For 1990-2009 cars only
Makes
🢒
Saturn
🢒
2006
🢒
VUE - FWD
🢒 Starting - L66
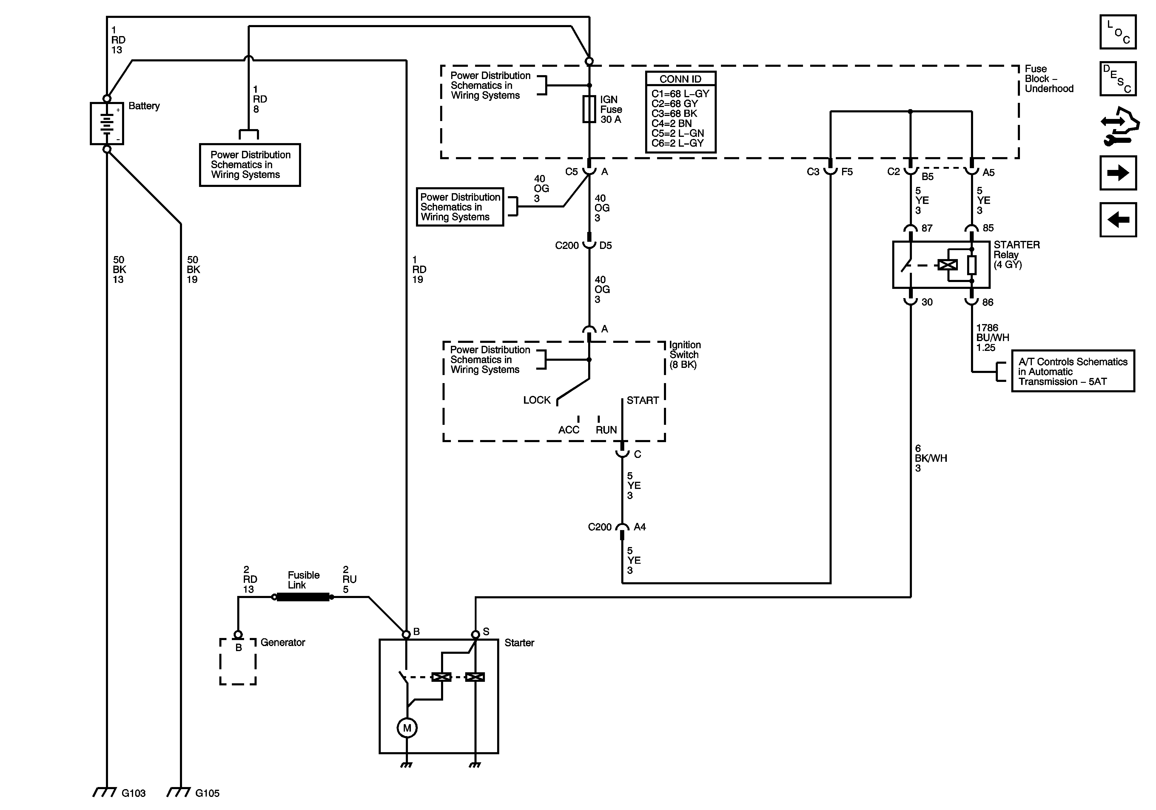
Starting - L66
Starting - L66
Master Electrical Component List
Starting System Description and Operation
Control Module References
Charging and Indicators
Starting - L61
B+ Bussing and the EPS Fuse
IGN Fuse and the Ignition Switch Circuits
IGN Fuse and the Ignition Switch Circuits
B+ Bussing and the EPS Fuse
PNP Switch Signals, OSS, ISS, IPC Indicators and PCM Communication