GM Service Manual Online
For 1990-2009 cars only
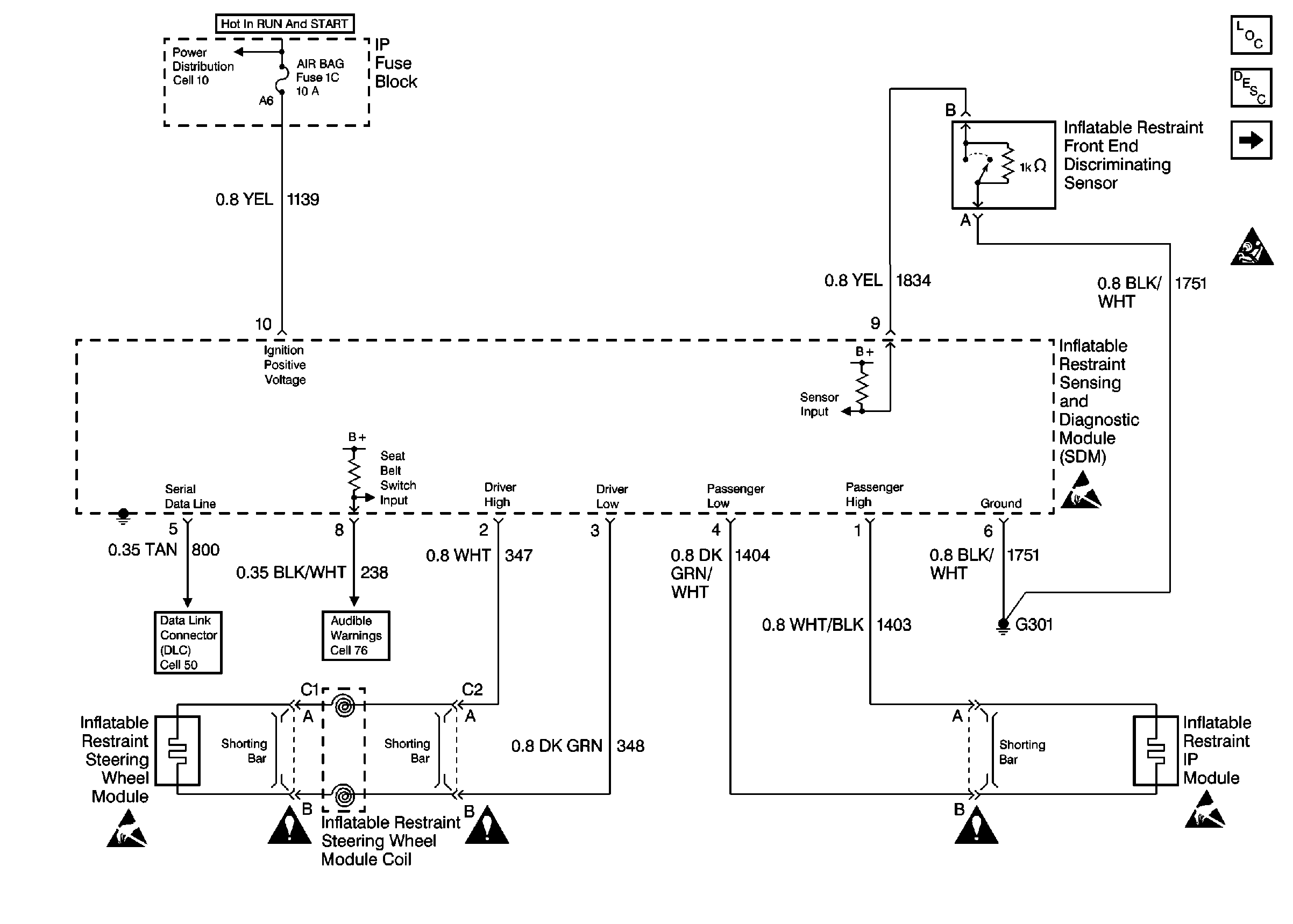
Figure 1:

Cell 47


Object Number: 375162  Size: FS
SIR Components
SIR System Component Description and Definitions
Cell 47: AIR BAG Indicator
SIR Handling Caution
Handling ESD Sensitive Parts Notice
Handling ESD Sensitive Parts Notice
SIR Schematic Icons
SIR Schematic Icons
SIR Schematic Icons
Cell 10: IGN SW Fuse (1 of 2)
Cell 50: Data Link Connector (DLC)
Cell 76: Instrument Cluster
Handling ESD Sensitive Parts Notice
Figure 2:

Cell 47: AIR BAG Indicator


Object Number: 401761  Size: FS
SIR Components
SIR System Operation
Cell 47
Handling ESD Sensitive Parts Notice
SIR Handling Caution
Power Distribution Schematics
Power Distribution Schematics
Cell 10: CHIME Fuse
Cell 10: PCM Fuse
Cell 10: PCM Fuse
Cell 10: PCM Fuse
Cell 80: Instrument Cluster
Cell 81: IP Fuse Block
Cell 81: Oldsmobile with UH8
Cell 81: Brake Indicator
Cell 81: Brake Indicator