GM Service Manual Online
For 1990-2009 cars only
Figure 1:

Release Systems -- IPM Module and Release Switch


Object Number: 663377  Size: FS
Master Electrical Component List
SIR System Description and Operation
Fuse Blocks, Actuators, and Rear Integration Module (RIM)
G201,G202 CKT 451 Steering Column
G201,G202 CKT 451 Steering Column
Figure 2:

Fuse Blocks, Actuators, and Rear Integration Module (RIM)


Object Number: 663378  Size: FS
Master Electrical Component List
SIR System Description and Operation
Release Systems - IPM Module and Release Switch
G402 Backup Lamps, Courtesy Lamps and License Lamp
G402 Backup Lamps, Courtesy Lamps and License Lamp
Power and Ground
ALDL, PCM BATT, IP Fuses
Rear Fuse Block Battery Voltage
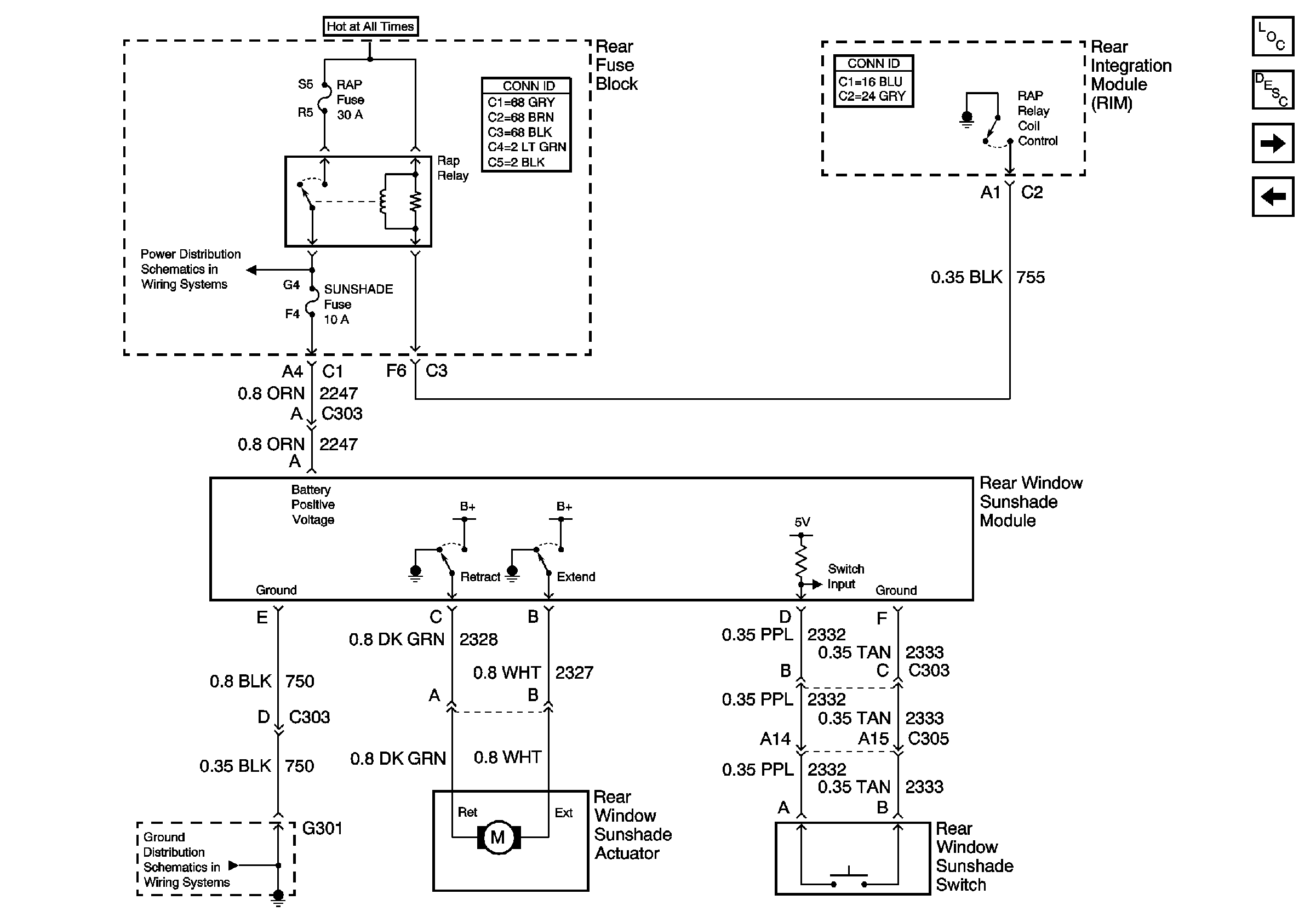
Figure 3:

Rear Window Power Sunshade


Object Number: 663379  Size: FS
Master Electrical Component List
SIR System Description and Operation
G301
CVRTD, Cigar, RAP, Sunshade Fuses
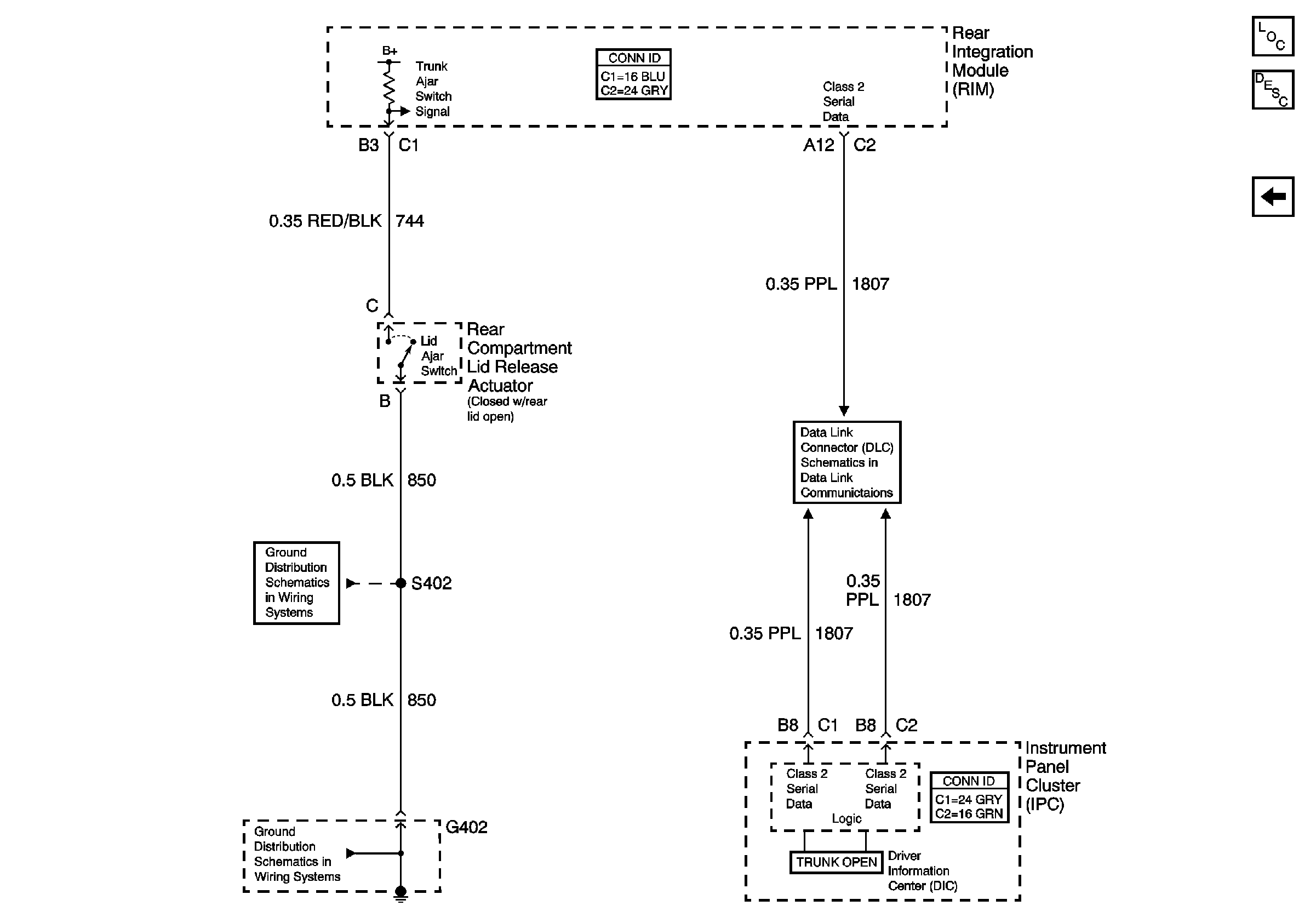
Figure 4:

Rear Compartment Lid Ajar Signal


Object Number: 663380  Size: FS
Master Electrical Component List
SIR System Description and Operation
Class 2 Serial Data (2 of 3)
Class 2 Serial Data (1 of 3)
G402 Backup Lamps, Courtesy Lamps and License Lamp
G402 Backup Lamps, Courtesy Lamps and License Lamp